Opis
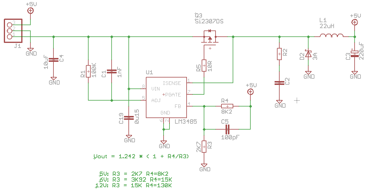
Tradycyjne układy z rodziny 78xx to liniowe stabilizatory napięcia. Są one proste i wygodne w użyciu, jednakże z uwagi na swoją liniową naturę, układy te są bardzo mało wydajne, szczególnie jeśli zasilane są z bardzo wysokiego napięcia. Zaproponowany zasilacz jest w zasadzie prostą aplikacją układu LM3485. Moduł zaprojektowany został jako prosty zamiennik układów 78xx, więc da się go wlutować w miejsce, gdzie normalnie stosowano taki układ. Nie można oczywiście zapomnieć o kondensatorach filtrujących na wejściu i wyjściu tego układu, tak jak w przypadku stabilizatorów 78xx. Autor zaprojektował ten układ pod kątem zastosowania go w UPS-ie prądu stałego, gdzie moduł pracuje już od 2008 roku. Okazał się on bardzo niezawodny.
Szczegóły
Izolowany moduł
W przypadku szeregu urządzeń, które miały być podpięte do UPS-a, producenci zastosowali daleko idące oszczędności, głównie w postaci oszukiwania na izolacji galwanicznej. W związku z tym autor, jako że miały być one zasilane ze stabilizowanego źródła napięcia, postanowił zmodyfikować moduł zamiennika stabilizatora i wzbogacić go o izolację galwaniczną.
W drugim module użyto podobnego rozwiązania jak w oryginalnym projekcie. L1B zapewnia sprzężenie zwrotne dotyczące napięcia wyjściowego. Izolowane wyjście z uzwojenia L1C jest słabo stabilizowane, gdyż napięcie wyjściowe kontrolowane było tylko przełożeniem transformatora L1, ale jest to zupełnie wystarczające do zasilania telefonu stacjonarnego. Dodatkowo w projekcie na wejściu L1A dodano diodę Zenera, aby zabezpieczyć tranzystor Q1 przed przepięciami powstającymi w uzwojeniu.
W celu wykonania transformatora autor rozwinął uzwojenie cewki 10 ?H i policzył ilość. Aby obniżyć indukcyjność rozproszenia transformatora nawinął nowe uzwojenie trzema drutami (uzwojenie trifilarne). L1B to cewka sprzężenia zwrotnego, więc może być nawinięta bardzo cienkim drutem.
Być może można by wykorzystać układ TL431 wraz z optoizolatorem do realizacji liniowego sprzężenia prądowego. Okazało się, że opisane powyżej sprzężenie indukcyjne jest dosyć problematyczne i trudno było wymodelować taki układ w LTSpice. Zastosowanie układu TL431 z transoptorem w sprzężeniu zwrotnym dało by także poprawienie poziomu stabilizacji napięcia na wyjściu modułu.
Moduł zwiększający napięcie
Modem ADSL ST516V6, jaki autor chciał połączyć ze swoim UPS-em potrzebował wysokiego napięcia zasilania, więc konieczne było zaprojektowanie dedykowanego modułu, który będzie w stanie podnieść napięcie do wymaganej przez modem wartości 26 V.
Projekt ten to także prosta aplikacja układu LM3478 wzięta z jego dokumentacji. Z uwagi na wysokie napięcie wyjściowe zastosowano aluminiowy kondensator wyjściowy. Opornik R5 ustala częstotliwość przełączania przetwornicy, a napięcie wyjściowe można zmieniać za pomocą rezystorów R6 i R7. Z kolei opornik R8 odpowiada za ograniczenie prądu w indukcyjności. Układ nie posiada dedykowanego stopnia sterującego tranzystorem polowym, więc zaleca się stosowanie tranzystorów o małej pojemności bramki (435 pF w tym przypadku). Najpewniej da się znaleźć mniejsze MOSFETy tego rodzaju, niż ten, który wykorzystano w układzie.
Płytka drukowana została zaprojektowana tak, aby możliwe było jej wykonanie w domu. Wszystkie przelotki są duże i umieszczone poza obrysami układów, tak aby można było wykonać połączenia z wykorzystaniem wlutowanych obustronnie odcinków drutu (pochodzących z obciętych zbędnych końcówek elementów).
Źródło:
https://hackaday.io/project/2145-smps-replacement-for-7805
Fajne? Ranking DIY
