logo elektroda
logo elektroda
X
logo elektroda
REKLAMA
REKLAMA
Adblock/uBlockOrigin/AdGuard mogą powodować znikanie niektórych postów z powodu nowej reguły.

Dlaczego sygnalizator cofania na CMOS4093 nie działa? Szczegóły projektu

Moris93 21 Maj 2015 15:10 1047 4
REKLAMA
  • #1 14710048
    Moris93
    Poziom 8  
    Dlaczego sygnalizator cofania na CMOS4093 nie działa? Szczegóły projektu Dlaczego sygnalizator cofania na CMOS4093 nie działa? Szczegóły projektu
    Projektuje sygnalizator na zaliczenie.
    Potrzebuje pomocy ,nie wiem dlaczego dany sygnalizator mi nie dziala.
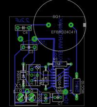
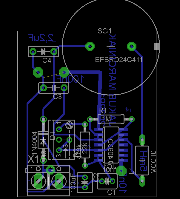
    PR1 : 470 kom,
    R2 : 1 Mom
    R1 : 22 kom
    C1 : 100 uF / 16 V
    C2 : 100 nF
    C3 : 10 nF
    C4 : 2,2 uF
    D1 : 1N4001 lub odpowiednik
    U1 : CMOS4093
    L1 : 5 mH

    Zasada działania:
    Podstawowym elementem jest generator akustyczny zbudowany z wykorzystaniem bramki NAND z histerezą - U1B. Częstotliwość pracy tego generatora zależy od pojemności C3 i połączonej rezystancji PR1 i R1. Czyli za pomocą potencjometru PR1 możemy stroić generator do użytego przetwornika w celu uzyskania jak najbardziej przenikliwego "dźwięku". Z wyjścia generatora sygnał akustyczny podawany jest na wejście bramki U1C. Natomiast trzecia bramka posłużyła do zbudowania drugiego generatora. Częstotliwość tego generatora możemy regulować za pomocą R2 i C4. Wyjście połączone jest z drugim wejściem bramki U1C. W ten oto prosty sposób na wyjściu pojawi się przerywany sygnał akustyczny. Sygnałowi zostało jeszcze przejść przez dławik L1, aby dotrzeć do przetwornika piezo. Kondensatory C1 i C2 likwidują ewentualne impulsy zakłócające. Dioda D1 została włączona w ten sposób, że zabezpiecza układ w razie błędnego włączenia zasilania.
  • REKLAMA
  • #2 14710134
    sosarek

    Poziom 43  
    Moris93 napisał:
    Projektuje sygnalizator na zaliczenie.
    Potrzebuje pomocy ,nie wiem dlaczego dany sygnalizator mi nie dziala.

    No i na co liczysz, że ktoś zrobi go za Ciebie?
    Pomogłem? Kup mi kawę.
  • REKLAMA
  • #3 14710318
    mariann
    Poziom 38  
    Witam
    Oznaczenia elementów na schemacie i w opisie, są całkiem różne.

    Moris93 napisał:
    Częstotliwość tego generatora możemy regulować za pomocą R2 i C4

    C4 to kondensator blokujący na zasilaniu.
    Moris93 napisał:
    Kondensatory C1 i C2 likwidują ewentualne impulsy zakłócające.

    C2, tak jest gałęzi zasilania, ale C1, to element generatora.
    Reszta opisu też się nie zgadza ze schematem. Popraw to, bo ktoś u kogo będziesz "zaliczał", to...
    Pozdrawiam
  • REKLAMA
  • #4 14710330
    bearq
    Poziom 39  
    Wykonałeś tą płytkę i na jej podstawie zlutowałeś bo ja tam widzę zwarcia np po prawej stronie scalaka.
  • #5 14710349
    Moris93
    Poziom 8  
    Elementy na schemacie sa inne jak napisalem to prawda ,jednak zastosowalem te same. Inne sa poniewaz w eaglu nie mam bibliotek ,ale wyczytalem ze nie ma to wiekszego znaczenia .

    Dodano po 14 [minuty]:

    zacznę odnowa ,krok po kroku i może mi się uda :D
REKLAMA