Witam.
Dziś mam w moim "szpitalu radiowym" pacjenta jak w tytule.
Radio to President Harry I Made in PHILIPPINES.Czyli popularnie zwany Flipińczyk.
Radio wykonane w technologii przewlekanej bez kompletnie żadnych elementów SMD na PCB( ale są SMD na PCB od VCO).
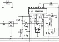
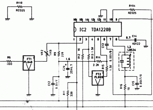
Wykonanie na płycie Uniden 1987. Synteza to SM5124A, układ m.cz. TDA1095, tranzystor final w.cz. to 2SC2166 marki MITSUBISHI.
Kupiony na części , ale jak zwykle sentyment wziął u mnie "górę" i próbuję to radio odratować.
Radio to jest z gniazdem 6 DIN, czyli końcowa seria Presidenta Harrego I.
Tylko dwa potencjometry z przodu i dwie modulacje w radiu AM/FM.
Teraz co "go boli ".
Radio bardzo ładnie nadaje,skala przy nadawaniu świeci cała czyli 4 diody.Radio zostało przestrojone przez kogoś po przez dodanie szeregowo do "kwarcu" dławika nawijanego ręcznie na karkasie 7X7.
Radio stoi idealnie w zerach.
Moc wychodzi bardzo dobra ok.5W.
Radio odbiera sygnały. ale zbyt słabo, czyli 1/5 z tego co powinno. Poza tym skala nie pokazuje PRAWIE odbioru.Jak mu podam z ręczniaka 5m od niego, to jest max skali, ale jak ktoś jest 1km od mnie to ZERO . Jak jest ktoś do 1km to czasem 1 dioda zaświeci.I to cały czas radio mam pod bazową antenę 100% dobrą 5/8λ!
Teraz co zrobiłem do tej pory:
Sprawdziłem filtr Murata 450HT jest dobry( napięcie za filrem 1.45V przed coś ok.7V.
Układ m.cz TDA1905 raczej dobry , jest BRUM i jest słaby szum. W FM-ie szum jest mocniejszy( ale nadal wg.mnie za słaby jak na to radio).Poza tym ten układ też pracuje jako modulator a modulacja jest super.
Sprawdzone w większości półprzewodniki na PCB są dobre.
Dokonałem pomiarów na syntezie.
Napięcie strojące jest dobre, zmienia się od 1-40 kanału w zakresie 2.45-4.70V
Pomiar częstotliwości wzorca kwarcowego jest 10.238 MHz( już z cewką)na nodze 2-giej.
Zasilanie syntezera jest 5.67V ( noga 3-cia)
Stany logiczne na 8-mej nodze przy TX jest w granicach 7V a w RX jest 0.13V.
I teraz "gwóźdź programu" , na nodze 9-tej przy TX jest częstotliwość prawidłowa bo np.na 20-tym kanale jest 27.200 MHz ale przy RX częstotliwość jest niestabilna, jest w granicach 17MHz, ale ciągle szybko się zmienia. To samo na każdym kanale.
Muszę też zaznaczyć, iż podejrzewam uszkodzenie na PCB od VCO.
Dlaczego?
Bo jakiś de...il wkręcił za długą śrubę i dotąd ją wkręcał, aż poczuł opór. Blacha ekranująca PCB generatora została dopchnięta do emementów SMD. Nie widzę za wiele co tam jest, bo PCB- VCO jest tak ustawiona, że trudno zobaczyć co na niej jest od spodu. Jednak widać chyba jakieś tranzystory i inne elementy.
Piszę ten temat , bo potrzebuję rady. Czy muszę wylutowywać ten moduł pionowy od VCO, czy też mogło jeszcze coś innego się uszkodzić i dlatego radio jest tak tępe na odbiorze?
W sumie radio nie ryte jeszcze lutownicą. Ma trochę luty patynowane z wilgoci, ale tu wilgoć nic nie zrobi, bo te radia są mocne.Zalakierowane są kalafonią i cyny jest grubo . Nic wilgoć tu nie zrobi , za to człowiek potrafi nawet takie radio zakatować.
Jutro jeszcze raz sprawdzę diody po kolei na PCB. Jak ktoś ma jakieś pomysły to proszę pisać.
Dziś mam w moim "szpitalu radiowym" pacjenta jak w tytule.
Radio to President Harry I Made in PHILIPPINES.Czyli popularnie zwany Flipińczyk.
Radio wykonane w technologii przewlekanej bez kompletnie żadnych elementów SMD na PCB( ale są SMD na PCB od VCO).
Wykonanie na płycie Uniden 1987. Synteza to SM5124A, układ m.cz. TDA1095, tranzystor final w.cz. to 2SC2166 marki MITSUBISHI.
Kupiony na części , ale jak zwykle sentyment wziął u mnie "górę" i próbuję to radio odratować.
Radio to jest z gniazdem 6 DIN, czyli końcowa seria Presidenta Harrego I.
Tylko dwa potencjometry z przodu i dwie modulacje w radiu AM/FM.
Teraz co "go boli ".
Radio bardzo ładnie nadaje,skala przy nadawaniu świeci cała czyli 4 diody.Radio zostało przestrojone przez kogoś po przez dodanie szeregowo do "kwarcu" dławika nawijanego ręcznie na karkasie 7X7.
Radio stoi idealnie w zerach.
Moc wychodzi bardzo dobra ok.5W.
Radio odbiera sygnały. ale zbyt słabo, czyli 1/5 z tego co powinno. Poza tym skala nie pokazuje PRAWIE odbioru.Jak mu podam z ręczniaka 5m od niego, to jest max skali, ale jak ktoś jest 1km od mnie to ZERO . Jak jest ktoś do 1km to czasem 1 dioda zaświeci.I to cały czas radio mam pod bazową antenę 100% dobrą 5/8λ!
Teraz co zrobiłem do tej pory:
Sprawdziłem filtr Murata 450HT jest dobry( napięcie za filrem 1.45V przed coś ok.7V.
Układ m.cz TDA1905 raczej dobry , jest BRUM i jest słaby szum. W FM-ie szum jest mocniejszy( ale nadal wg.mnie za słaby jak na to radio).Poza tym ten układ też pracuje jako modulator a modulacja jest super.
Sprawdzone w większości półprzewodniki na PCB są dobre.
Dokonałem pomiarów na syntezie.
Napięcie strojące jest dobre, zmienia się od 1-40 kanału w zakresie 2.45-4.70V
Pomiar częstotliwości wzorca kwarcowego jest 10.238 MHz( już z cewką)na nodze 2-giej.
Zasilanie syntezera jest 5.67V ( noga 3-cia)
Stany logiczne na 8-mej nodze przy TX jest w granicach 7V a w RX jest 0.13V.
I teraz "gwóźdź programu" , na nodze 9-tej przy TX jest częstotliwość prawidłowa bo np.na 20-tym kanale jest 27.200 MHz ale przy RX częstotliwość jest niestabilna, jest w granicach 17MHz, ale ciągle szybko się zmienia. To samo na każdym kanale.
Muszę też zaznaczyć, iż podejrzewam uszkodzenie na PCB od VCO.
Dlaczego?
Bo jakiś de...il wkręcił za długą śrubę i dotąd ją wkręcał, aż poczuł opór. Blacha ekranująca PCB generatora została dopchnięta do emementów SMD. Nie widzę za wiele co tam jest, bo PCB- VCO jest tak ustawiona, że trudno zobaczyć co na niej jest od spodu. Jednak widać chyba jakieś tranzystory i inne elementy.
Piszę ten temat , bo potrzebuję rady. Czy muszę wylutowywać ten moduł pionowy od VCO, czy też mogło jeszcze coś innego się uszkodzić i dlatego radio jest tak tępe na odbiorze?
W sumie radio nie ryte jeszcze lutownicą. Ma trochę luty patynowane z wilgoci, ale tu wilgoć nic nie zrobi, bo te radia są mocne.Zalakierowane są kalafonią i cyny jest grubo . Nic wilgoć tu nie zrobi , za to człowiek potrafi nawet takie radio zakatować.
Jutro jeszcze raz sprawdzę diody po kolei na PCB. Jak ktoś ma jakieś pomysły to proszę pisać.
