logo elektroda
logo elektroda
X
logo elektroda
REKLAMA
REKLAMA
Adblock/uBlockOrigin/AdGuard mogą powodować znikanie niektórych postów z powodu nowej reguły.

[usbasp] USBasp v3.02 nie łączy się z ATtiny13A - komunikat avrdude, Win 8.1 64bit

_Magus_ 16 Cze 2015 15:32 3576 8
REKLAMA
  • #1 14776114
    _Magus_
    Poziom 10  
    Witam,

    Zakupiłem programator USBasp (MX-USBISP-V3.02).
    Chcę zaprogramować ATtiny13A (SMD) wlutowany na płytce docelowej.
    Płytka ma złącze dostosowane do podłączenia kabelkami sygnałów z programatora.

    Schemat układu sprawdzony - ok.
    Płytka po lutowaniu sprawdzona - ok (brak zwarć, zimnych lutów itd.)

    Podłączenie sygnałów, patrząc od strony wtyczki (ząbek widoczny jest po prawej stronie):
    Vcc | MOSI
    - | -
    - | RESET
    GND | SCK
    - | MISO

    Win 8.1 64bit, USBasp zainstalowany i widoczny.

    Ponieważ Attiny13A jest nowy wiec zalutowałem SlowSCK (drucik z PC2 uC programatora do masy).

    Niestety nadal jest problem, dostaje komunikat:

    
    avrdude -c usbasp -p t13 -B10 -v
    
    avrdude: Version 5.10, compiled on Jan 19 2010 at 10:45:23
             Copyright (c) 2000-2005 Brian Dean, http://www.bdmicro.com/
             Copyright (c) 2007-2009 Joerg Wunsch
    
             System wide configuration file is "d:\programy\WinAVR-20100110\bin\avrdude.conf"
    
             Using Port                    : lpt1
             Using Programmer              : usbasp
             Setting bit clk period        : 10.0
             AVR Part                      : ATtiny13
             Chip Erase delay              : 4000 us
             PAGEL                         : P00
             BS2                           : P00
             RESET disposition             : dedicated
             RETRY pulse                   : SCK
             serial program mode           : yes
             parallel program mode         : yes
             Timeout                       : 200
             StabDelay                     : 100
             CmdexeDelay                   : 25
             SyncLoops                     : 32
             ByteDelay                     : 0
             PollIndex                     : 3
             PollValue                     : 0x53
             Memory Detail                 :
    
                                      Block Poll               Page                       Polled
               Memory Type Mode Delay Size  Indx Paged  Size   Size #Pages MinW  MaxW   ReadBack
               ----------- ---- ----- ----- ---- ------ ------ ---- ------ ----- ----- ---------
               eeprom        65     5     4    0 no         64    4      0  4000  4000 0xff 0xff
               flash         65     6    32    0 yes      1024   32     32  4500  4500 0xff 0xff
               signature      0     0     0    0 no          3    0      0     0     0 0x00 0x00
               lock           0     0     0    0 no          1    0      0  4500  4500 0x00 0x00
               calibration    0     0     0    0 no          2    0      0     0     0 0x00 0x00
               lfuse          0     0     0    0 no          1    0      0  4500  4500 0x00 0x00
               hfuse          0     0     0    0 no          1    0      0  4500  4500 0x00 0x00
    
             Programmer Type : usbasp
             Description     : USBasp, http://www.fischl.de/usbasp/
    
    avrdude: set SCK frequency to 93750 Hz
    avrdude: warning: cannot set sck period. please check for usbasp firmware update.
    avrdude: error: programm enable: target doesn't answer. 1
    avrdude: initialization failed, rc=-1
             Double check connections and try again, or use -F to override
             this check.
    
    
    avrdude done.  Thank you.
    


    Czy konieczna będzie zmiana FW programatora aby obsłużyć SlowSCK?
  • REKLAMA
  • #2 14776173
    Templarious
    Poziom 22  
    Pokaż schemat proszę.
  • #3 14776243
    _Magus_
    Poziom 10  
    Układ to driver diody LED.

    [usbasp] USBasp v3.02 nie łączy się z ATtiny13A - komunikat avrdude, Win 8.1 64bit

    Na płytce nie ma fizycznie baterii ani diody LED - tylko złącza.
    Założenie jest takie, że albo układ jest podłączony do baterii i diody LED, albo do programatora.
  • REKLAMA
  • #4 14776246
    Templarious
    Poziom 22  
    Czy port CLK napewno dobrze podczyles ;)?
  • #5 14776267
    _Magus_
    Poziom 10  
    Hmmm... możesz powiedzieć w czym problem?

    Schemat był wałkowany na inny forum gdzie nikt nie zwrócił uwagi na podłączenie CLK.
  • REKLAMA
  • #6 14776302
    Templarious
    Poziom 22  
    Porwnaj obrazki prosze. Wloz troszke pracy :). Wiecej sie nauczysz.[usbasp] USBasp v3.02 nie łączy się z ATtiny13A - komunikat avrdude, Win 8.1 64bit
  • REKLAMA
  • #7 14776660
    _Magus_
    Poziom 10  
    Co to ma wspólnego z CLK?

    Mógłbyś być troszeczkę bardziej precyzyjny? Spróbuj, choć odrobinkę...

    CLK na przedstawionym przez Ciebie schemacie jest niepodpięty. Tak samo, jak u mnie.
  • #8 14776719
    Konto nie istnieje
    Poziom 1  
  • #9 14776767
    _Magus_
    Poziom 10  
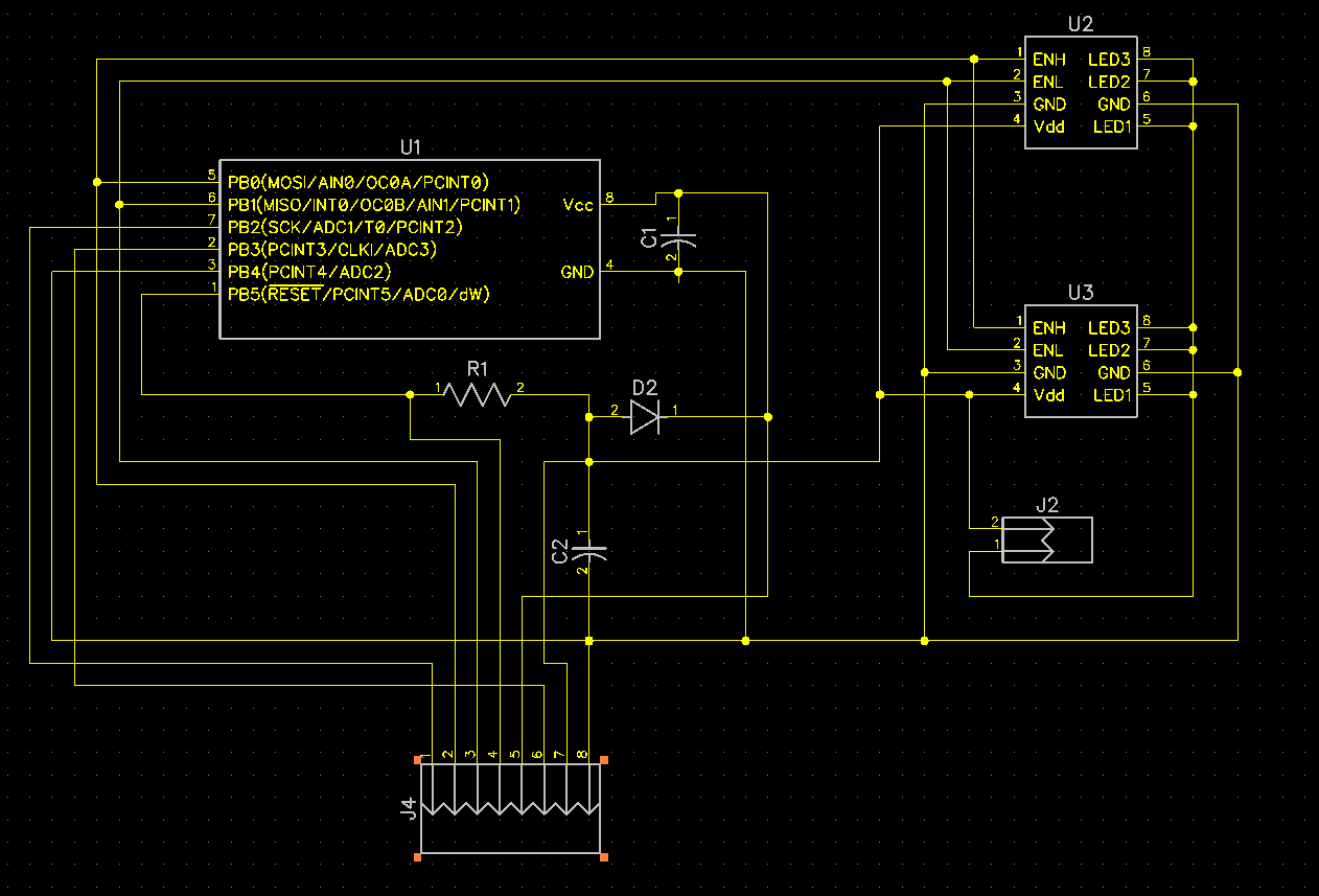
    Ok, już widzę z czego wynikło zamieszanie - wkleiłem zły (stary) schemat, mea culpa.

    Zwarcie SCK zwróciło moją uwagę - dzięki!

    Właściwy schemat poniżej:

    [usbasp] USBasp v3.02 nie łączy się z ATtiny13A - komunikat avrdude, Win 8.1 64bit

    J4:
    1 - SCK
    2 - MOSI
    3 - MISO
    4 - RESET
    5 - VCC
    6 - styk przycisku sterującego
    7 - BAT+
    8 - masa

    Przepraszam za zamieszanie.

    Jeszcze pytanie - na Vcc idzie 5V (zmierzone). Czy to dobra wartość, czy powinenem dopilnować tam 3,3V?
REKLAMA