Dzień dobry.
Zwracam się do was drodzy użytkownicy z prośbą o pomoc. Nie często zdarza mi się pisać na forum, gdyż większość problemów rozwiązuje samodzielnie, ale trafiło do mnie bardzo uparte auto z którym nie mogę się uporać i jestem w kropce. Problem objawia się brakiem możliwości uaktywnienia tempomatu. Na liczniku zapala się ikona ale nie mogę go uaktywnić. Czynności które zostały podjęte:
-Wymienione czujniki sprzęgła oraz stopu na kilka różnych
-wymienione 3 taśmy kierownicy
-Wymieniony sterownik silnika
-Wymienione zegary (z anglika m3)
-wymieniona multifunkcja (cała kierownica
-Sprawdzone zasilania na czujnikach
-Sprawdzone działanie czujników zarówno w INPIE jak i fizycznie przy samym ECU
-sprawdzone przyciski kierownicy w inpie
-sprawdzony przewód między wtyczką od multifunkcji a sterownikiem (PIN 27 złącze x60004)
-Brak błędów w DSC oraz DME
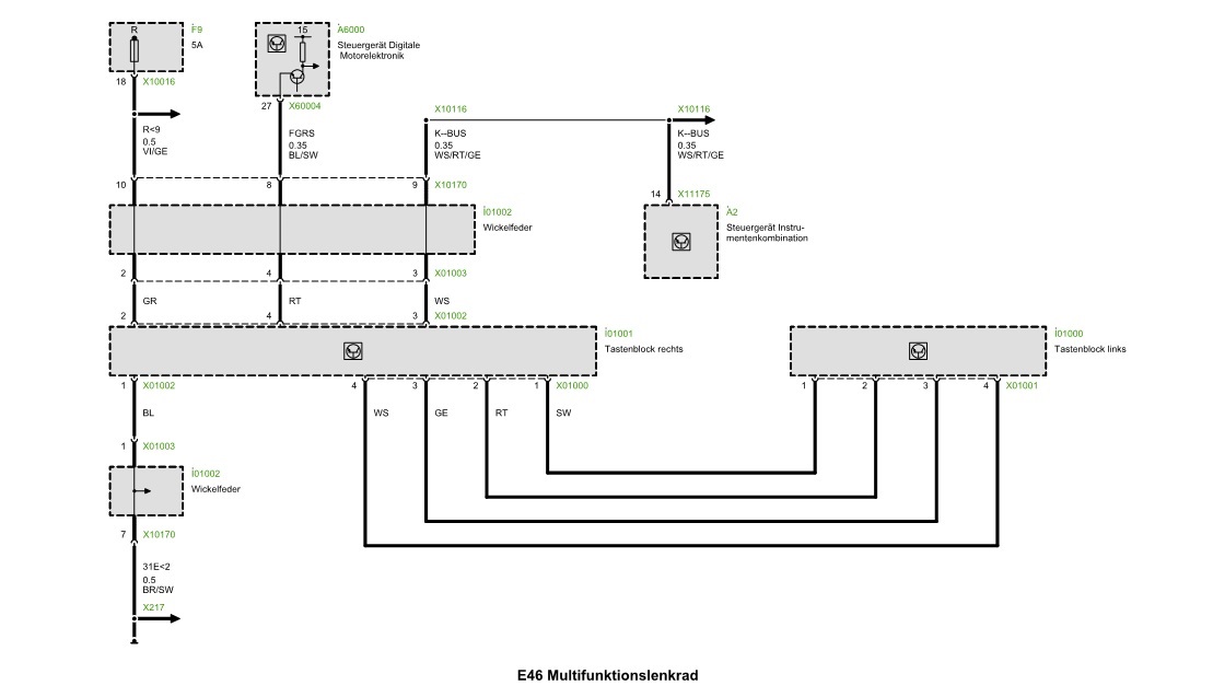
Dodam że pedały nie "wiszą" a elektrycznie wszystko wydaje się być OK. Naprawdę nie mam już pomysłu co może być przyczyną, za wszelkie sugestie będe wdzięczny. W załączniku dwa zrzuty ze schematu, które mnie zastanawiają dla czego są zamienione dwa piny w taśmach? Po numerach wychodzi że taśma jest ta sama w każdej e46. Elektrycznie taśma odpowiada grafice o nazwie "M3 poprawny", nie rozumię czy w programie wkradł się jakiś błąd ? Dziękuję i Pozdrawiam,
Sidney
Edit:
Przychodzi mi jeszcze na myśl błąd tylnych świateł na desce, gdyż są zmienione na LEDowe, oraz możliwość uszkodzenia przepływomierza gdyż auto zaczęło więcej palić. Ale j.w. brak błędów w ECU. W module świateł po odpytaniu jest tylko błąd czujnika od samo poziomowania.
Zwracam się do was drodzy użytkownicy z prośbą o pomoc. Nie często zdarza mi się pisać na forum, gdyż większość problemów rozwiązuje samodzielnie, ale trafiło do mnie bardzo uparte auto z którym nie mogę się uporać i jestem w kropce. Problem objawia się brakiem możliwości uaktywnienia tempomatu. Na liczniku zapala się ikona ale nie mogę go uaktywnić. Czynności które zostały podjęte:
-Wymienione czujniki sprzęgła oraz stopu na kilka różnych
-wymienione 3 taśmy kierownicy
-Wymieniony sterownik silnika
-Wymienione zegary (z anglika m3)
-wymieniona multifunkcja (cała kierownica
-Sprawdzone zasilania na czujnikach
-Sprawdzone działanie czujników zarówno w INPIE jak i fizycznie przy samym ECU
-sprawdzone przyciski kierownicy w inpie
-sprawdzony przewód między wtyczką od multifunkcji a sterownikiem (PIN 27 złącze x60004)
-Brak błędów w DSC oraz DME
Dodam że pedały nie "wiszą" a elektrycznie wszystko wydaje się być OK. Naprawdę nie mam już pomysłu co może być przyczyną, za wszelkie sugestie będe wdzięczny. W załączniku dwa zrzuty ze schematu, które mnie zastanawiają dla czego są zamienione dwa piny w taśmach? Po numerach wychodzi że taśma jest ta sama w każdej e46. Elektrycznie taśma odpowiada grafice o nazwie "M3 poprawny", nie rozumię czy w programie wkradł się jakiś błąd ? Dziękuję i Pozdrawiam,
Sidney
Edit:
Przychodzi mi jeszcze na myśl błąd tylnych świateł na desce, gdyż są zmienione na LEDowe, oraz możliwość uszkodzenia przepływomierza gdyż auto zaczęło więcej palić. Ale j.w. brak błędów w ECU. W module świateł po odpytaniu jest tylko błąd czujnika od samo poziomowania.