logo elektroda
logo elektroda
X
logo elektroda
REKLAMA
REKLAMA
Adblock/uBlockOrigin/AdGuard mogą powodować znikanie niektórych postów z powodu nowej reguły.

Alan 48 plus multi - procesor Samsung - schemat lub identyfikacja elementów

bartek2613 09 Lip 2015 12:40 1431 8
REKLAMA
  • #1 14834951
    bartek2613
    Poziom 15  
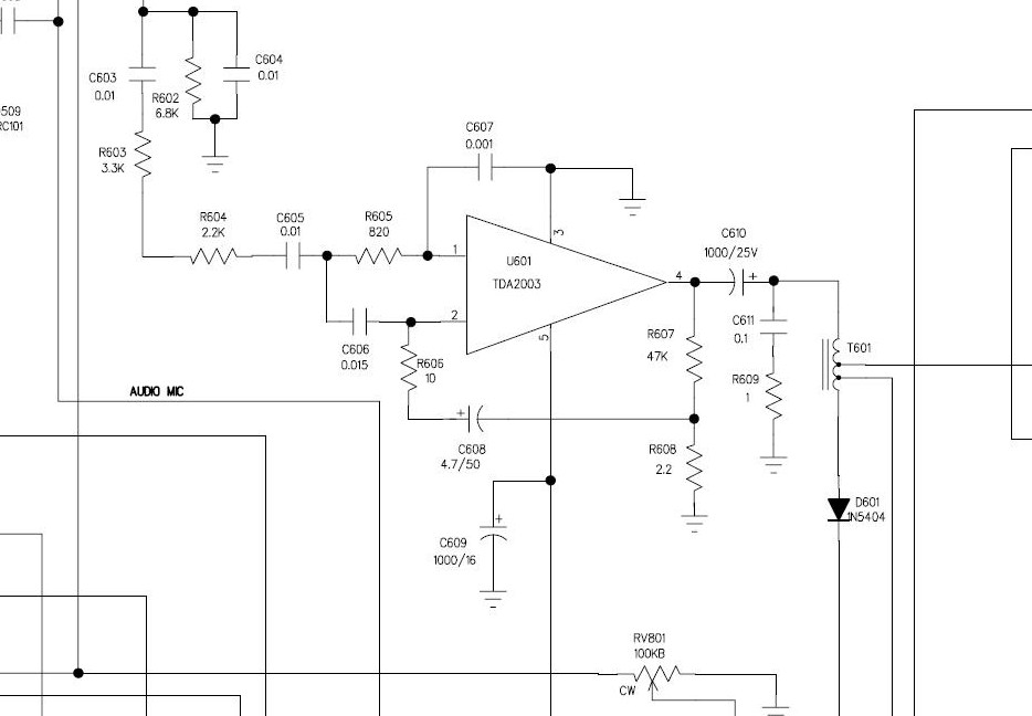
    Mam na stole uszkodzonego Alana 48 Plus Multi. Radio włacza się ale nic nie wyświetla. Wizualnie na pewno uszkodzone są elementy U601 i U702. Niestety nie mam schematu żeby odczytać co to. Z elementów również nie mozna odczytać bo w układach są po prostu dziury.
  • REKLAMA
  • #2 14835405
    kriss51
    VIP Zasłużony dla elektroda
    Kolego leniuchujemy co? Do rączki trzeba podać? Jest taki magiczny przycisk szukaj. W temacie z linku jest schemat.

    https://www.elektroda.pl/rtvforum/topic3053258.html

    Chodzi o ten z obrazka, a nie z załącznika. Ten z załącznika PDF to zwykły bez multi.

    Tylko na schemacie nie widzę takich elementów. Jak możesz to wrzuć fotografie.
  • #3 14835603
    bartek2613
    Poziom 15  
    Kolego podajesz link do schematu na którym nie ma elementów o których pisze - ciekawe dlaczego. Podpowiem - bo to nie ta wersja radyjka.
    Dlatego pisałem że radio jest na procesorze Samsung. To jakaś nowsza wersja tego alana i nigdzie nie znalazłem schematu.
  • REKLAMA
  • #4 14835619
    Konto nie istnieje
    Poziom 1  
  • REKLAMA
  • #5 14835661
    bartek2613
    Poziom 15  
    Szukałem schematu ale nie znalazłem odpowiedniej wersji.
    Teoretycznie ten U702 to jakiś stabilizator. Chyba najprościej będzie jak podłącze zasilacz i delikatnie bede jechał w górę.
    Co do drugiego układu to potrzebuje U601 - opis jest wyraźny - to końcówka mocy - jakieś TDA co ma 5 nóżek.
  • REKLAMA
  • #6 14835785
    Konto nie istnieje
    Poziom 1  
  • #7 14835890
    bartek2613
    Poziom 15  
    Faktycznie wstawiłem 78L05 i radio normalnie świeci. Ta końcówka z linka to może byc to. Zamówię i się okaże.
    Pozdrawiam!
  • Pomocny post
    #8 14835930
    Konto nie istnieje
    Poziom 1  
  • #9 14836801
    bartek2613
    Poziom 15  
    Kolego Noville - masz słuszność. Schemat pasuje - choć przyznam że jak na niego patrzyłem wcześniej to widziałęm inny układ. Teraz już się widzę poprawnie. Układ zamówiony. Mam nadzieję że po jego wstawieniu radyjko będzie normalnie działało.
REKLAMA