Witam,
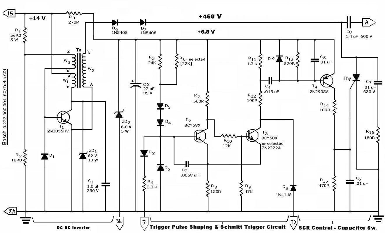
W starym Porsche pękła cewka zapłonowa i wylał się olej. W konsekwencji nastąpiło uszkodzenie modułu zapłonowego Bosch 0.227.300.004
Znalazłem stronkę: http://forums.pelicanparts.com/porsche-911-te...n-sc-turbo-cdi-unit-repair-documentation.html gdzie jest schemat, zdjęcia i opis. Tyrystor Thy uległ uszkodzeniu. Niestety zamazany był napis, jaki fizycznie był. Według podanego zamiennika zastosowałem "cs23-12lo2".
Po podłączeniu modułu pojawia się napięcie 460 V i 6,8 V. Po zaindukowaniu na wejściu nr 7 impulsów na bramce tyrystora prawidłowo pojawia się i znika napięcie sterujące. Tyrystor zaczyna przewodzić, w wyniku czego następuje rozładowanie kondensatora C8 i przeskakuje iskra i na tym koniec. Tyrystor nie chce się wygasić.
Cały czas przewodzi, w konsekwencji napięcie z 460V spada do 0,6V. Po podaniu na chwilę masy tyrystor wygasa. Na logikę biorąc w układzie LC (cewka zapłonowa - kondensator C8) powinno pojawić się na moment ujemne napięcie i zgasić tyrystor. Nic takiego się nie dzieje.
Może szukam nie w tym miejscu ? Może układ T1, Tr, C1 w momencie przewodzenia tyrystora (obciążenie) powinien zareagować i "odłączyć" napięcie na zasadzie sprzężenia zwrotnego ? A może T4 "za długo przewodzi" i związane jest to z wartością C4 lub C5 ? Czy ktoś może pomóc w tym temacie, oczywiście za odpowiednim wynagrodzeniem ?

W starym Porsche pękła cewka zapłonowa i wylał się olej. W konsekwencji nastąpiło uszkodzenie modułu zapłonowego Bosch 0.227.300.004
Znalazłem stronkę: http://forums.pelicanparts.com/porsche-911-te...n-sc-turbo-cdi-unit-repair-documentation.html gdzie jest schemat, zdjęcia i opis. Tyrystor Thy uległ uszkodzeniu. Niestety zamazany był napis, jaki fizycznie był. Według podanego zamiennika zastosowałem "cs23-12lo2".
Po podłączeniu modułu pojawia się napięcie 460 V i 6,8 V. Po zaindukowaniu na wejściu nr 7 impulsów na bramce tyrystora prawidłowo pojawia się i znika napięcie sterujące. Tyrystor zaczyna przewodzić, w wyniku czego następuje rozładowanie kondensatora C8 i przeskakuje iskra i na tym koniec. Tyrystor nie chce się wygasić.
Cały czas przewodzi, w konsekwencji napięcie z 460V spada do 0,6V. Po podaniu na chwilę masy tyrystor wygasa. Na logikę biorąc w układzie LC (cewka zapłonowa - kondensator C8) powinno pojawić się na moment ujemne napięcie i zgasić tyrystor. Nic takiego się nie dzieje.
Może szukam nie w tym miejscu ? Może układ T1, Tr, C1 w momencie przewodzenia tyrystora (obciążenie) powinien zareagować i "odłączyć" napięcie na zasadzie sprzężenia zwrotnego ? A może T4 "za długo przewodzi" i związane jest to z wartością C4 lub C5 ? Czy ktoś może pomóc w tym temacie, oczywiście za odpowiednim wynagrodzeniem ?