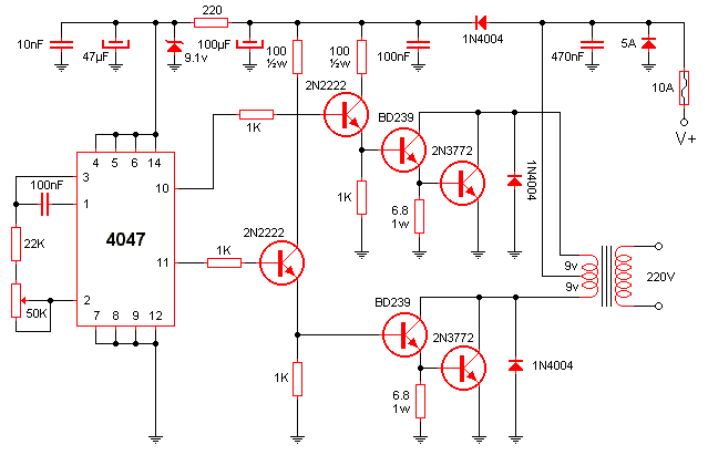
Malutka przetwornica bardzo prosta w wykonaniu zamieniająca napięcia 12V na 230V o mocy 5W (moc zależy od zastosowanego transformatora) przeznaczona do zasilania świetlówek lub żarówek energooszczędnych, ładowarek telefonów komórkowych, radyjek. W roli generatora astabilnego 100Hz wykorzystano układ CMOS 4047. Częstotliwość ta jest dzielona na dwa MOSFETy BUZ10. Zastosowano niewielki transformator 6VA o napięciu pierwszego uzwojenia 2x9V i drugiego 230V. Jeżeli zależy nam na wyższej częstotliwości dla świetlówki to możemy zmienić np. na 60Hz zmieniając wartość rezystora R1 na 39k.
Fajne? Ranking DIY
