logo elektroda
logo elektroda
X
logo elektroda
REKLAMA
REKLAMA
Adblock/uBlockOrigin/AdGuard mogą powodować znikanie niektórych postów z powodu nowej reguły.

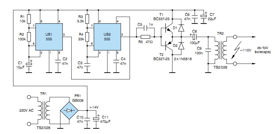
Schemat do sterowanie folią elektroluminescencyjną

sulek2121 05 Sie 2015 09:12 1443 3
REKLAMA
  • #1 14899378
    sulek2121
    Poziom 9  
    Witam,
    Posiada ktoś schemat elektryczny układu do sterowania folią elektroluminescencyjną o powierzchni 250-400cm^2. Napięcie wejściowe jakim dysponuje to 12V DC lub 5 V DC, a chciałbym otrzymać napięcie wyjściowe 70-150V AC f=400-3000Hz. Układ może być oparty na transformatorze albo przetwornicy. Z tego co udało mi się zorientować to gotowe scalaki do tak dużych foli są niestety niedostępne, a nie chcę korzystać z gotowych inwerterów ze względu na obawę że za kilka miesięcy mogą przestać taki konkretny produkować.
    Z góry dzięki za pomoc.
  • REKLAMA
  • Pomocny post
    #2 14901438
    HD-VIDEO
    Poziom 43  
    Do sterowania foli:

    Schemat do sterowanie folią elektroluminescencyjną

    400Hz/ pobór prądu 40mA
  • REKLAMA
  • #3 14903766
    sulek2121
    Poziom 9  
    Dzięki za schemat. Czy mogę użyć jako TR2 transformatora impulsowego czy musi być to transformator sieciowy? Zależy mi aby układ był w miarę mały wiec i transformator wypadało by dać mniejszy o ile się da.
  • #4 14905996
    HD-VIDEO
    Poziom 43  
    Zastosowano tam transformator sieciowy, żeby tanio/prosto zrobić. Schemat jest dość prymitywny.
    Transformatory impulsowe są różnego typu;z różnym rdzeniem, ze szczelinami (bez) - coś tam będzie działać.
REKLAMA