Witam.
Zgłaszam się do was z wielką prośba, a mianowicie czy byłby ktoś w stanie wykonać gotowy do druku układ który będę mógł już wytrawić w płytce PCB?
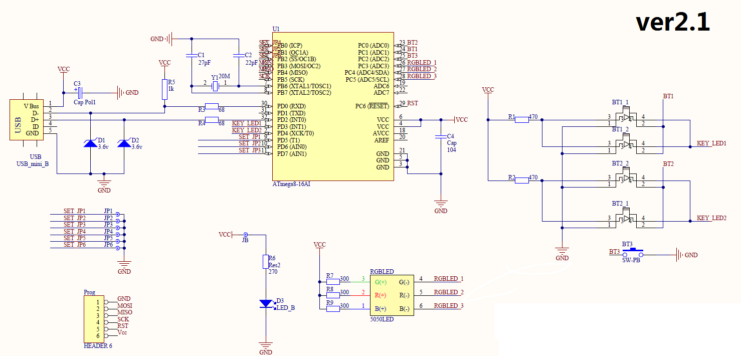
Schemat do mojego układu jak i specyfikacje występujących tam elementów podaję poniżej:
Electronic Components
Name packaging Label Count Describe
PCB 5*5cm / 1 At "About PCB"
Atmega48PA 32PIN TQFP U1 1 The main control chip
MINI USB Female B-TYPE 5P 90degree USB 1
zener diode 3.6v 1206 D1 D2 2
Resistor271(270Ω) 0805 R7 R8 R9 3
Resistor102(1000Ω) 0805 R5 1
Resistor680(68Ω) 0805 R3 R4 2
Resistor471(470Ω) 0805 R1 R2 2
Capacitor220 (22pf) 0805 C1 C2 2
Capacitor104 (0.1uf) 0805 C4 1
Capacitor227 (220uf) 6032 C3 1 Tantalum capacitor
RGBLED 5050 RGBLED 1 RGB LED
Microswitch 6*6*8MM BT3 1
CHERRY MX Switch / BT1 BT2 2
3mm LED 3mm 2
crystal oscillator 20Mhz Y1 1
Z góry dziękuje za pomoc.
Zgłaszam się do was z wielką prośba, a mianowicie czy byłby ktoś w stanie wykonać gotowy do druku układ który będę mógł już wytrawić w płytce PCB?
Schemat do mojego układu jak i specyfikacje występujących tam elementów podaję poniżej:
Electronic Components
Name packaging Label Count Describe
PCB 5*5cm / 1 At "About PCB"
Atmega48PA 32PIN TQFP U1 1 The main control chip
MINI USB Female B-TYPE 5P 90degree USB 1
zener diode 3.6v 1206 D1 D2 2
Resistor271(270Ω) 0805 R7 R8 R9 3
Resistor102(1000Ω) 0805 R5 1
Resistor680(68Ω) 0805 R3 R4 2
Resistor471(470Ω) 0805 R1 R2 2
Capacitor220 (22pf) 0805 C1 C2 2
Capacitor104 (0.1uf) 0805 C4 1
Capacitor227 (220uf) 6032 C3 1 Tantalum capacitor
RGBLED 5050 RGBLED 1 RGB LED
Microswitch 6*6*8MM BT3 1
CHERRY MX Switch / BT1 BT2 2
3mm LED 3mm 2
crystal oscillator 20Mhz Y1 1
Z góry dziękuje za pomoc.
