logo elektroda
logo elektroda
X
logo elektroda
REKLAMA
REKLAMA
Adblock/uBlockOrigin/AdGuard mogą powodować znikanie niektórych postów z powodu nowej reguły.

Elektrostatyczna - ładunkowa detekcja osób w pobliżu

zasoby 02 Cze 2005 11:23 5172 14
REKLAMA
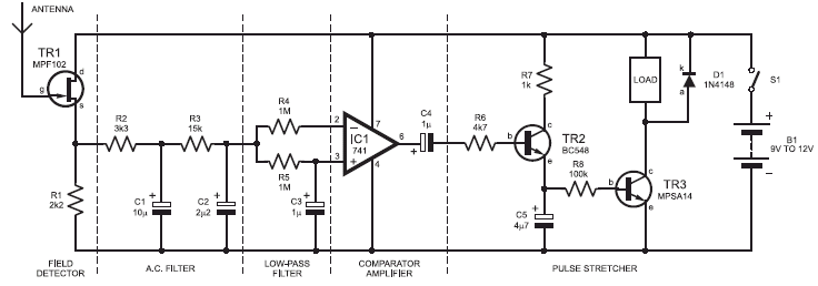
  • Detektor osób nie wykorzystuje żadnych technik typu podczerwień, ultradźwięki, mikrofalowe zjawisko Dopplera a jedynie fakt, że każda osoba posiada pewien ładunek. Układ nie wymaga strojenia, dostosowuje się do danego pomieszczenia jakiekolwiek zmiany wprowadzone w rozkładzie ładunku pomieszczenia powodują załączenie dowolnego urządzenia. Detekcja następuje do 3 metrów. Czujnikiem jest antena - kawałek przewodu o długości 6-8 cali (15-20cm).

    Działanie
    TR1 posiada bardzo dużą impedancję wejściową i niewielką wyjściową, wzmacnia wszelkie ładunki z zewnątrz, sygnał trafia do filtru AC mającego za zadanie odfiltrować popularne 50Hz pochodzące z instalacji energetycznych, sygnał trafia na wejście odwracające i nie odwracające wzmacniacza operacyjnego, który steruje TR2 a ten z kolei TR3 załączającym np. przekaźnik.

    Fajne? Ranking DIY
    O autorze
    zasoby
    Poziom 23  
    Offline 
    zasoby napisał 784 postów o ocenie 432, pomógł 4 razy. Jest z nami od 2002 roku.
  • REKLAMA
  • #2 1545542
    qjas
    Poziom 14  
    Interesujaca zabawka. Czy MPF102 ma jakis zamiennik? Szczerze mowiac pierwszy raz spotykam sie z tym tranzystorem, w TME go nie posiadaja stad moje pytanie o ewentualny popularniejszy zamiennik.
  • #3 1545704
    mmgryc
    Poziom 22  
    gulson powiedz z kąd masz ten schemacik ( i inne ktróe zamieszzasz) to będzie łatwiej znaleść zamienniki ( kraj regoin itp) BDW podobaja mi sie ostatnio te projekciki :D szkoda tylko że nie promujesz rodzimej myśli technicznej a naprawde jest co promować
  • REKLAMA
  • #4 1545738
    wzagra
    Poziom 33  
    bf245 - powinien zadziałać... myślę, że tranzystor tu nie jest krytyczny... a czułość powinna wzrosnąć przy tranzystorze z izolowaną bramką...
  • #5 1551363
    JarekDex
    Poziom 14  
    Hmmm... Nie wiem jak inni, ale mi się wydaje że podłączenie anteny do bramki tranzystora to "samobójstwo" wszystkie śmieci radiowe i inne będą wyzwalać układ.
  • #6 1552560
    elezibi
    Poziom 20  
    W latch 80 na podobnej zasadzie (układ wejsciowy) robiło sie
    wykrywacze kabli (pod napieciem) w scianach :D
    o ile pamietam to na bf245 (z 2 cmm antenką) + tranzystorek i led

    pozdr
    zibi
  • REKLAMA
  • #7 1570889
    pietia86
    Poziom 26  
    Witam

    Gulson mam do ciebie pytanie

    Gdzie można znaleźć note tego tranzystora i czy jest jakiś popularny jego zamiennik ?
  • #9 1572200
    pietia86
    Poziom 26  
    Wielkie dzięki :) , a może jakiś popularny zamiennik :)
  • REKLAMA
  • #11 1593732
    pietia86
    Poziom 26  
    Mam pytanie:
    Nie wiem czy dobrze rozumiem ale czy tam na schemacie w miejsce load wstawiamy jakieś obciążenie ?? np LED'a ??
  • #15 2884303
    tolo
    Poziom 34  
    Na tym schemacie LOAD oznacza cewkę przekaźnika.
REKLAMA