logo elektroda
logo elektroda
X
logo elektroda
REKLAMA
REKLAMA
Adblock/uBlockOrigin/AdGuard mogą powodować znikanie niektórych postów z powodu nowej reguły.

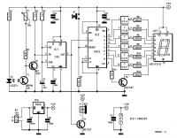
Bariera podczerwieni z licznikiem przejść

zasoby 02 Cze 2005 12:58 9331 10
REKLAMA
  • Układ zlicza ile osób przeszło przez wiązkę podczerwieni. W roli nadajnika wykorzystano zwykłą diodę IR podłączoną do zasilania za pośrednictwem rezystora R1. W celu zwiększenia zasięgu można połączyć więcej diod IR w szereg modyfikując rezystor. Można zastosować ochronę przed innym promieniowanym podczerwonym - np słońce umieszczając T1 w tubie precyzyjnie wykierowanej w diodę nadawczą podczerwieni. W momencie przejścia osoby przez barierę sygnał podczerwony na moment zaniknie lub zostanie stłumiony przez co T1 zostanie prawie zablokowany, to spowoduje zwiększenie napięcia na bazie T2 - spowoduje to otwarcie T2 i pojawi się negatywny impuls na pinie 2 NE555. Spowoduje to wygenerowanie 1 sekundowego impulsu wysokiego na wyjściu 3 NE555. W ten sposób na 1 sekundę zostanie załączony buzzer i sygnał zostanie podany na CLK 4033 powodując zwiększenie licznika o 1. Ponieważ 4033 jest dekoderem binarnym na BCD w zasadzie wystarczy poprzez bufory w IC3 podłączyć wyświetlacz LED. S1 powoduje reset licznika. Jeżeli nie odpowiada nam czas 1 sekundowy to możemy go zmodyfikować poprzez zmianę wartości R3 lub C1.

    Fajne? Ranking DIY
    O autorze
    zasoby
    Poziom 23  
    Offline 
    zasoby napisał 784 postów o ocenie 432, pomógł 4 razy. Jest z nami od 2002 roku.
  • REKLAMA
  • #2 1544894
    marosik
    Poziom 15  
    Widze ze bardzo prosta zabawka...
    A moze jakies kodowanie dodac? Kiedys sie spotkalem z ukladem 567 jesli sie nie myle. Nadajnikiem byl 555.
  • REKLAMA
  • #3 1545173
    Popak
    Moderator na urlopie...
    Witam

    A co będzie jak zliczy do 9 i zostanie przerwana wiązka po raz 10? czy licznik bedze odliczał od nowa? czyli od 1?

    Pozdrawiam
  • REKLAMA
  • #4 1545181
    Konto nie istnieje
    Konto nie istnieje  
  • #5 1545208
    Adam Pyka
    Poziom 19  
    Wszystko byłoby ok, ale jest jedna wada - układ jest strasznie mało praktyczny. Na co mi licznik, który zlicza do 9? Przydałby się zakres co najmniej 999.
  • #6 1545255
    Popak
    Moderator na urlopie...
    Adam Pyka napisał:
    Wszystko byłoby ok, ale jest jedna wada - układ jest strasznie mało praktyczny. Na co mi licznik, który zlicza do 9? Przydałby się zakres co najmniej 999.


    Jeżeli licznik zlicza do 9 a potem znów od początki (od 1 ) to można łatwo przerobić na 999 a nawet wiecej. tylko nie wiem czy zlicza od początku czy sie zatrzymuje na 9.

    Kto wie?

    Pozdrawiam
  • #7 1545285
    Adam Pyka
    Poziom 19  
    DJpopak;) napisał:
    Adam Pyka napisał:
    Wszystko byłoby ok, ale jest jedna wada - układ jest strasznie mało praktyczny. Na co mi licznik, który zlicza do 9? Przydałby się zakres co najmniej 999.


    Jeżeli licznik zlicza do 9 a potem znów od początki (od 1 ) to można łatwo przerobić na 999 a nawet wiecej. tylko nie wiem czy zlicza od początku czy się zatrzymuje na 9.

    Kto wie?

    Pozdrawiam


    To może zaproponujesz jakieś rozwiązanie?
  • REKLAMA
  • #8 1546471
    timi1
    Poziom 12  
    Robiłem kiedyś podobny układ, z tym że zamiast 4033 dałem generator podlaczony do buzera. Dodatkowo modulowany był sygnał led IR, dzieki temu był wyeliminowany wpływ zmian oświetlenia. Po przekroczeniu bariery generowany był krótki sygnał dźwiękowy.
  • #9 1569245
    wolu
    Poziom 12  
    Jako licznika można użyć kalkulatora który kupimy już za 5zł ! Mamy bardzo duży zakres i możemy skorzystać z pamięci :) To jest oczywiście mała propozycja stworzenia licznika małym kosztem. Osobiście widziałem kalkulatory z drukarkami zamontowane w zgrzewarkach do folii. Prostota górą. Aha ... aby zainicjować zliczanie o jeden w górę wpisujemy "+1" a potem zwarcie "=" za każdym razem dodaje "1" do obecnego wyniku z wyświetlacza.
  • #10 2095973
    filon77
    Poziom 2  
    witam układ jest o.k. tylko czy można resetować automatycznie po 9 cyferce :?:
  • #11 2225932
    żubr1768
    Poziom 11  
    no przyznam że układ niepraktyczny. po co komu licznik osób...? nie lepiej zrobić na jakimś małym atmelu?? w bascomie można się pobawić. program piszemy w 10 min. i po sprawie. dodatkowo dodajemy drugą wiązke... mamy zliczanie osób wchodzących i wychodzących z możliwością włączania i wyłączania np. światła. mnie by się nie chciało robić takiego "skomplikowanego" układu":). oprócz uP potrzebujecie tranzystor do sterowania przekaźnikiem. wyświetlacz ze wspólną anodą. gotowe:) pozdrawiam, i zachęcam do zabawy:] na koniec dodam, że jeżeli chodzi o proste programy, to nie ma co. viva la bascom. : P
REKLAMA