Praca z sygnałami analogowymi o niewielkich amplitudach jest sporym wyzwaniem. Aby móc 'wyłuskać' sygnał z szumu generowanego przez otaczające środowisko stosuje się zazwyczaj wzmacniacze, pozwalające na zwiększenie amplitudy sygnału powyżej poziomu szumu. Jednakże standardowy wzmacniacz operacyjny będzie tak samo wzmacniał sygnał wejściowy, szum wejściowy a także szum samego wzmacniacza pomnożony przez jego wzmocnienie w danej aplikacji. Zatem zwiększenia wzmocnienia i amplitudy sygnału nie przełoży się na wzmocnienie stosunku sygnału do szumu (SNR) w systemie.
Istnieje jednakże sposób wykorzystania wzmacniaczy operacyjnych, aby wzmocnić amplitudę sygnału i jednocześnie poprawić SNR systemu. Kluczowym w tym podejściu jest wykorzystanie układu sumatora. Zrozumienie różnic pomiędzy sygnałami skorelowanymi i nieskorelowanymi pozwoli zrozumieć zasadę działania takiego układu.
W konfiguracji sumatora, ponieważ dodajemy do siebie sygnały z dwóch nieskorelowanych ze sobą źródeł (szum wzmacniacza) to szum wzrasta √2 krotnie, a amplituda sygnału zwiększa się 2 krotnie. Zasada ta może być rozciągnięta także na N wzmacniaczy, co pozwala na istotne poprawienie SNR w takiej konfiguracji.
Matematycznie rzecz patrząc na wzmacniacz sygnałowy o wzmocnieniu G podajemy sygnał Sin. Całkowity sygnał na wejściu, jaki 'widzi' wzmacniacz powiększony jest jeszcze o szum wejściowy Nin. Oznacza to że sygnał na wejściu op-ampa to Sin+Nin. Na wyjściu układu obserwujemy sygnał wyjściowy Sout powiększony o całkowity wyjściowy szum układu Nout. Zapisać można równania:
Sout = Sin*G
Nout = Nin*G + Nampl1,
gdzie Nampl1 to odniesiony do wejścia szum samego wzmacniacza operacyjnego. Stosunek sygnału do szumu oblicza się dzieląc moc RMS sygnału przez moc RMS sygnału szumowego w torze wyjściowym:
SNR = (Sout)² / (Nout)²
Podstawmy powyższe równania do równania na SNR. Otrzymamy SNR1 dla jednego wzmacniacza:
SNR1 = (Sin*G)² / ((Nin*G)² + Nampl1²)
Załóżmy, że szum zewnętrzny układu jest niewielki i pomijalny (dla uproszczenia, poza tym na tym etapie obróbki sygnału niewiele możemy z nim zrobić). Otrzymamy:
SNR1 = (Sin*G)² / (Nampl1²)
Teraz, jeśli dodamy drugi równolegle połączony wzmacniacz operacyjny RMS sygnału wzrośnie nam dwukrotnie, ponieważ te sygnału są ze sobą skorelowane w obu wzmacniaczach. Natomiast szum wzmacniaczy nie jest ze sobą skorelowany, co oznacza, że wzrośnie on tylko √2 krotnie. Zatem zamiast podwajania szumu (Nampl1 + Nampl2) otrzymamy √2 * Nampl.
Dla dwóch wzmacniaczy zapisać możemy:
SNR2 = (2*Sin*G)² / ((2*Nin*G)² + √2((Nampl1²) + (Nampl2²)))
Zakładając że szumy Nampl1 i Nampl2 są takie same (są, jeśli układy są te same):
SNR2 = (2*Sin*G)² / ((2*Nin*G)² + (√2Nampl²))
Po uproszczeniu:
SNR2 = (Sin*G)² / ((Nin*G)² + ½*(Nampl²))
I jeśli ponownie założymy, że Nin jest pomijalnie mały:
SNR2 = (Sin*G)² / (½*Nampl²)
Jeśli porównamy SNR1 i SNR2 widzimy że:
SNR2/SNR1 = ((Sin*G)² / (½*Nampl²)) / ((Sin*G)² / (Nampl1²)) = 1/½ = 2
Zaletą łączenia równoległego wzmacniaczy jest poprawna SNR i zmniejszenie gęstości spektralnej szumu napięciowego. Łatwo można przenieść powyższe rozumowanie na układ N połączonych równolegle op-ampów. Przy takiej liczbie połączonych układów sumaryczny szum wzmacniaczy wynosić będzie √N*Nampl, co przekłada się na N-krotną poprawę SNR układu. Innymi słowy za każdym razem gdy podwajamy liczbę równoległych op-ampów wyjściowa moc szumu spada dwukrotnie, a gęstość szumu spada o √2.
Pamiętać trzeba jednakże, że takie rozwiązanie zmniejsza jedynie nieskorelowany szum dodawany do układu. Nie zmniejszy szumu pochodzącego z innych elementów układu - rezystorów, sensorów czy innych komponentów w torze sygnałowym.
W zaprezentowanym powyżej układzie wykorzystano wzmacniacz LT6020. Złożenie równoległe dwóch układów pozwala zmniejszyć gęstość spektralną szumu wyjściowego z 45 nV/√Hz do 32 nV/√Hz.
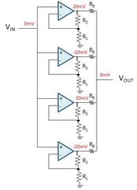
Poniższy układ pokazuje, jak zmniejszona jest przez N równolegle połączonych wzmacniaczy gęstość szumu wejściowego. W układzie wykorzystano precyzyjny wzmacniacz operacyjny LT1028 o gęstości spektralnej szumu równej 0,85 nV/√Hz.
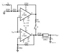
Technika zrównoleglania dwóch wzmacniaczy operacyjnych może być rozciągnięta na układy kompozytowe, gdzie połączenie dwóch układów, pozwala na wyciągnięcie z każdego z nich tego co najlepsze. Poniżej zaprezentowano schemat z jednej z not aplikacyjnych. Dwa wzmacniacza LT1806 wykorzystane są do konstrukcji układu o niskich zniekształceniach i wysokim prądzie wyjściowym. Jeden wzmacniacz pozwala na sterowanie obciążeniem o impedancji 50 Ω, a drugi zapewnia precyzyjne sterowanie sygnałem.
Inną zaletą równoległego łączenia op-ampów, jest zmniejszanie offsetu wyjściowego. Ponieważ wartości błędu offsetu napięciowego nie są ze sobą skorelowane to dodawanie kolejnych wzmacniaczy z uwagi na dystrybucję wartości tego błędu, sprowadza efektywny offset do wartości średniej dla tego rodzaju układów.
Podczas projektowania tego rodzaju układów pamiętać trzeba, że szum prądowy, szum rezystorów w układzie i zewnętrzne źródła szumu muszą być także brane pod uwagę. Jedną z negatywnych konsekwencji łączenia równolegle wzmacniaczy jest zwiększenie szumu prądowego na wyjściu (gdyż prąd się dodaje). Innymi wadami takiego rozwiązania jest zwiększenie ilości elementów w układzie, co przekłada się na zwiększenie kosztów systemu. Jednakże mimo tego najczęściej zalety które płyną z zastosowania takiej architektury układu przewyższają opisane powyżej wady.
Źródło: http://www.linear.com/solutions/5657
Istnieje jednakże sposób wykorzystania wzmacniaczy operacyjnych, aby wzmocnić amplitudę sygnału i jednocześnie poprawić SNR systemu. Kluczowym w tym podejściu jest wykorzystanie układu sumatora. Zrozumienie różnic pomiędzy sygnałami skorelowanymi i nieskorelowanymi pozwoli zrozumieć zasadę działania takiego układu.
W konfiguracji sumatora, ponieważ dodajemy do siebie sygnały z dwóch nieskorelowanych ze sobą źródeł (szum wzmacniacza) to szum wzrasta √2 krotnie, a amplituda sygnału zwiększa się 2 krotnie. Zasada ta może być rozciągnięta także na N wzmacniaczy, co pozwala na istotne poprawienie SNR w takiej konfiguracji.
Matematycznie rzecz patrząc na wzmacniacz sygnałowy o wzmocnieniu G podajemy sygnał Sin. Całkowity sygnał na wejściu, jaki 'widzi' wzmacniacz powiększony jest jeszcze o szum wejściowy Nin. Oznacza to że sygnał na wejściu op-ampa to Sin+Nin. Na wyjściu układu obserwujemy sygnał wyjściowy Sout powiększony o całkowity wyjściowy szum układu Nout. Zapisać można równania:
Sout = Sin*G
Nout = Nin*G + Nampl1,
gdzie Nampl1 to odniesiony do wejścia szum samego wzmacniacza operacyjnego. Stosunek sygnału do szumu oblicza się dzieląc moc RMS sygnału przez moc RMS sygnału szumowego w torze wyjściowym:
SNR = (Sout)² / (Nout)²
Podstawmy powyższe równania do równania na SNR. Otrzymamy SNR1 dla jednego wzmacniacza:
SNR1 = (Sin*G)² / ((Nin*G)² + Nampl1²)
Załóżmy, że szum zewnętrzny układu jest niewielki i pomijalny (dla uproszczenia, poza tym na tym etapie obróbki sygnału niewiele możemy z nim zrobić). Otrzymamy:
SNR1 = (Sin*G)² / (Nampl1²)
Teraz, jeśli dodamy drugi równolegle połączony wzmacniacz operacyjny RMS sygnału wzrośnie nam dwukrotnie, ponieważ te sygnału są ze sobą skorelowane w obu wzmacniaczach. Natomiast szum wzmacniaczy nie jest ze sobą skorelowany, co oznacza, że wzrośnie on tylko √2 krotnie. Zatem zamiast podwajania szumu (Nampl1 + Nampl2) otrzymamy √2 * Nampl.
Dla dwóch wzmacniaczy zapisać możemy:
SNR2 = (2*Sin*G)² / ((2*Nin*G)² + √2((Nampl1²) + (Nampl2²)))
Zakładając że szumy Nampl1 i Nampl2 są takie same (są, jeśli układy są te same):
SNR2 = (2*Sin*G)² / ((2*Nin*G)² + (√2Nampl²))
Po uproszczeniu:
SNR2 = (Sin*G)² / ((Nin*G)² + ½*(Nampl²))
I jeśli ponownie założymy, że Nin jest pomijalnie mały:
SNR2 = (Sin*G)² / (½*Nampl²)
Jeśli porównamy SNR1 i SNR2 widzimy że:
SNR2/SNR1 = ((Sin*G)² / (½*Nampl²)) / ((Sin*G)² / (Nampl1²)) = 1/½ = 2
Zaletą łączenia równoległego wzmacniaczy jest poprawna SNR i zmniejszenie gęstości spektralnej szumu napięciowego. Łatwo można przenieść powyższe rozumowanie na układ N połączonych równolegle op-ampów. Przy takiej liczbie połączonych układów sumaryczny szum wzmacniaczy wynosić będzie √N*Nampl, co przekłada się na N-krotną poprawę SNR układu. Innymi słowy za każdym razem gdy podwajamy liczbę równoległych op-ampów wyjściowa moc szumu spada dwukrotnie, a gęstość szumu spada o √2.
Pamiętać trzeba jednakże, że takie rozwiązanie zmniejsza jedynie nieskorelowany szum dodawany do układu. Nie zmniejszy szumu pochodzącego z innych elementów układu - rezystorów, sensorów czy innych komponentów w torze sygnałowym.
W zaprezentowanym powyżej układzie wykorzystano wzmacniacz LT6020. Złożenie równoległe dwóch układów pozwala zmniejszyć gęstość spektralną szumu wyjściowego z 45 nV/√Hz do 32 nV/√Hz.
Poniższy układ pokazuje, jak zmniejszona jest przez N równolegle połączonych wzmacniaczy gęstość szumu wejściowego. W układzie wykorzystano precyzyjny wzmacniacz operacyjny LT1028 o gęstości spektralnej szumu równej 0,85 nV/√Hz.
Technika zrównoleglania dwóch wzmacniaczy operacyjnych może być rozciągnięta na układy kompozytowe, gdzie połączenie dwóch układów, pozwala na wyciągnięcie z każdego z nich tego co najlepsze. Poniżej zaprezentowano schemat z jednej z not aplikacyjnych. Dwa wzmacniacza LT1806 wykorzystane są do konstrukcji układu o niskich zniekształceniach i wysokim prądzie wyjściowym. Jeden wzmacniacz pozwala na sterowanie obciążeniem o impedancji 50 Ω, a drugi zapewnia precyzyjne sterowanie sygnałem.
Inną zaletą równoległego łączenia op-ampów, jest zmniejszanie offsetu wyjściowego. Ponieważ wartości błędu offsetu napięciowego nie są ze sobą skorelowane to dodawanie kolejnych wzmacniaczy z uwagi na dystrybucję wartości tego błędu, sprowadza efektywny offset do wartości średniej dla tego rodzaju układów.
Podczas projektowania tego rodzaju układów pamiętać trzeba, że szum prądowy, szum rezystorów w układzie i zewnętrzne źródła szumu muszą być także brane pod uwagę. Jedną z negatywnych konsekwencji łączenia równolegle wzmacniaczy jest zwiększenie szumu prądowego na wyjściu (gdyż prąd się dodaje). Innymi wadami takiego rozwiązania jest zwiększenie ilości elementów w układzie, co przekłada się na zwiększenie kosztów systemu. Jednakże mimo tego najczęściej zalety które płyną z zastosowania takiej architektury układu przewyższają opisane powyżej wady.
Źródło: http://www.linear.com/solutions/5657
Fajne? Ranking DIY
