Projekt CAD
Szkic został wykonany w darmowym programie Sketchup 8. Pozwolił on na sprawdzenie kilku rozwiązań projektowych i na wybraniu właściwego kształtu urządzenia.
Obudowa
Wymiary obudowy wynoszą 350mm x 110mm. Do budowy użyto płytek wykonanych ze spienionego pcw o grubości 5mm. Wszystkie otwory w płytach zostały wycięte za pomocą wiertarki stołowej.
Moduł przechwytujący
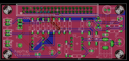
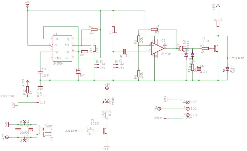
W celu wykrycia obecności szkodnika w pułapce, konstruktor wykonał układ oparty o diody podczerwone K153P firmy Temic Semiconductors. Schemat urządzenia został wykonany za pomocą programu Eagle, a płytki pcb zostały zrobione na zamówienie. Zasilanie układu odbywa się poprzez wyjście 5V z Raspberry Pi.
Mocowanie diod IR
Jak widać na załączonych zdjęciach, autor wywiercił dwa otwory w obudowie i umieścił w nich sensory na podczerwień. Zostały one umieszczone za płytami z pleksiglasu o grubości 3mm. Można zauważyć, że serwo SG90 zostało już zamontowane.
Pi Camera
W projekcie został użyty moduł kamery dedykowany dla Raspberry Pi. Jest on zdolny do wykonywania filmów w jakości HD jak i pojedynczych zdjęć. Na obiektywie kamery umieszczono tanią soczewkę typu fisheye. Okular ten, sprawdza się w telefonach ze względu na ich autofocus, lecz dla kamery bez możliwości ustawiania ostrości doprowadza do tego, że zdjęcia stają się niewyraźne.
Program
Kod został napisany w pythonie, program na początku sprawdza, czy wyłącznik krańcowy jest zwarty. Jeśli tak się stanie wówczas komputer bada, czy mysz jest wykryta przez moduł IR. Po zlokalizowaniu gryzonia, RPi przechodzi do skryptu, który jest odpowiedzialny za zrobienie pamiątkowego zdjęcia oraz wysłanie wiadomości do konstruktora za pomocą aplikacji instapush. Po wykonaniu tych czynności wysyła maila z zebranymi danymi.
Rozmieszczenie elementów
Z tyłu pułapki umieszczono Raspberry Pi, serwo oraz płytkę PCB z modułem przechwytującym. Mechanizm spustowy po lewej stronie jest zrobiony z cienkiego kawałka pcw. Połączono go z serwomechanizmem poprzez metalowy drucik. Wewnątrz pułapki znajduje się dioda LED świecąca kolorem białym. Ukazuje ona status urządzenia oraz jest używana jako latarka pomocna przy wykonywaniu zdjęć.
Komentarz autora
W pułapce zawsze znajduje się wystarczająca ilość jedzenia i picia. Wszystkie myszy, które zostały złapane, zostają wypuszczone z dala od domu.
Działanie układu
źródło: http://www.instructables.com/id/RaspiTrap-V10/?ALLSTEPS
Fajne? Ranking DIY
