Witam
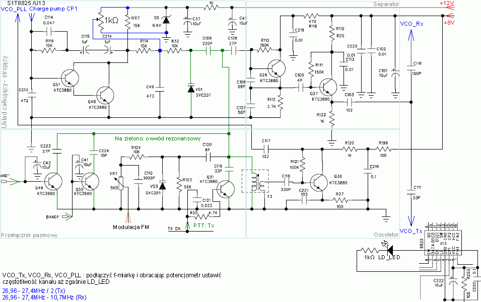
Mam problem z ustawieniem częstotliwości na vco_rx i vco_tx. Częstotliwość "biegnie" do góry. Nie jest stabilne. Napięcie w momencie przełączania kanałów na vd1 spada do ok 0,8v po czym wzrasta do ok 5,2v Odbiór jest tylko wtedy jak doganiam drugim radiem tą biegnącą częstotliwość - tak jakby był załączony skaner.
Ma ktoś jakiś pomysł?

Mam problem z ustawieniem częstotliwości na vco_rx i vco_tx. Częstotliwość "biegnie" do góry. Nie jest stabilne. Napięcie w momencie przełączania kanałów na vd1 spada do ok 0,8v po czym wzrasta do ok 5,2v Odbiór jest tylko wtedy jak doganiam drugim radiem tą biegnącą częstotliwość - tak jakby był załączony skaner.
Ma ktoś jakiś pomysł?
