logo elektroda
logo elektroda
X
logo elektroda
REKLAMA
REKLAMA
Adblock/uBlockOrigin/AdGuard mogą powodować znikanie niektórych postów z powodu nowej reguły.

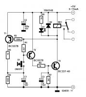
Przekaźnik bistabiliny i zał/wył

zasoby 05 Cze 2005 22:48 8918 5
REKLAMA
  • O autorze
    zasoby
    Poziom 23  
    Offline 
    zasoby napisał 784 postów o ocenie 432, pomógł 4 razy. Jest z nami od 2002 roku.
  • REKLAMA
  • #2 1554990
    adigrzelczak
    Poziom 18  
    Witam.
    Układzik ciekawy ale jest małe ale. Chciałbym go wykorzystać do układu czówania we wzmacniaczu.Jeżeli zrobię do tego zasilacz to po chwilowym spadku napięcia układ się nie wyłączy bo kondensatory się nie zdążą rozładować.Chodzi mio o to na na chwile napięcie zgaśnie i sie włączy.Chciałbym do zasilania wykorzystać trafo 2VA.Do zasilacza można wsadzić opornik do masy wtedy kondziory siadają szybciej ale trafo się grzeje.
  • REKLAMA
  • REKLAMA
  • REKLAMA
  • #6 13516723
    Skwieru
    Poziom 10  
    Witam,
    zmontowałem układ zawarty w pliku "Przekaźnik zał wył.pdf", jednak mimo moich starań układ nie działa tak jak powinien. Jeśli dobrze rozumiem to układ powinien działać w ten sposób, że pierwsze wciśnięcie przycisku powoduje zasilenie cewki przekaźnika napięciem 12VDC, następne naciśnięcie przycisku spowoduje wyłączenie zasilania z cewki przekaźnika. Jeśli naciśniemy kolejny raz to znowu zał. zas. a kolejne naciśnięcie spowoduje jego wył. i tak w kółko.
    Zgodnie z propozycją autora nie wlutowałem w układ rezystora RX.
    Problem polega na tym, że po podaniu zasilania 12VDC dioda LED lekko się żarzy gdy wcisnę przycisk to zaczyna mocniej świecić a gdy puszczę znowu się żarzy. Na wyjściu układu w miejscu w którym powinienem uzyskiwać napięcie do zasilenia cewki przekaźnika napięcie utrzymuje się na poziomie ok 1,5V i nie ma żadnej reakcji na przyciśnięcia przycisku.
    Czy ktoś jest w stanie powiedzieć mi gdzie mogłem popełnić błąd?
    Czy układ zawarty w pliku ma być wykonany w oparciu o dwa układy 4013 czy o jeden?
    Czy wlutowanie w układ kondensatorów 0,22uF zamiast 0,1uF coś zmienia?
    Pozdrawiam
REKLAMA