Witam!
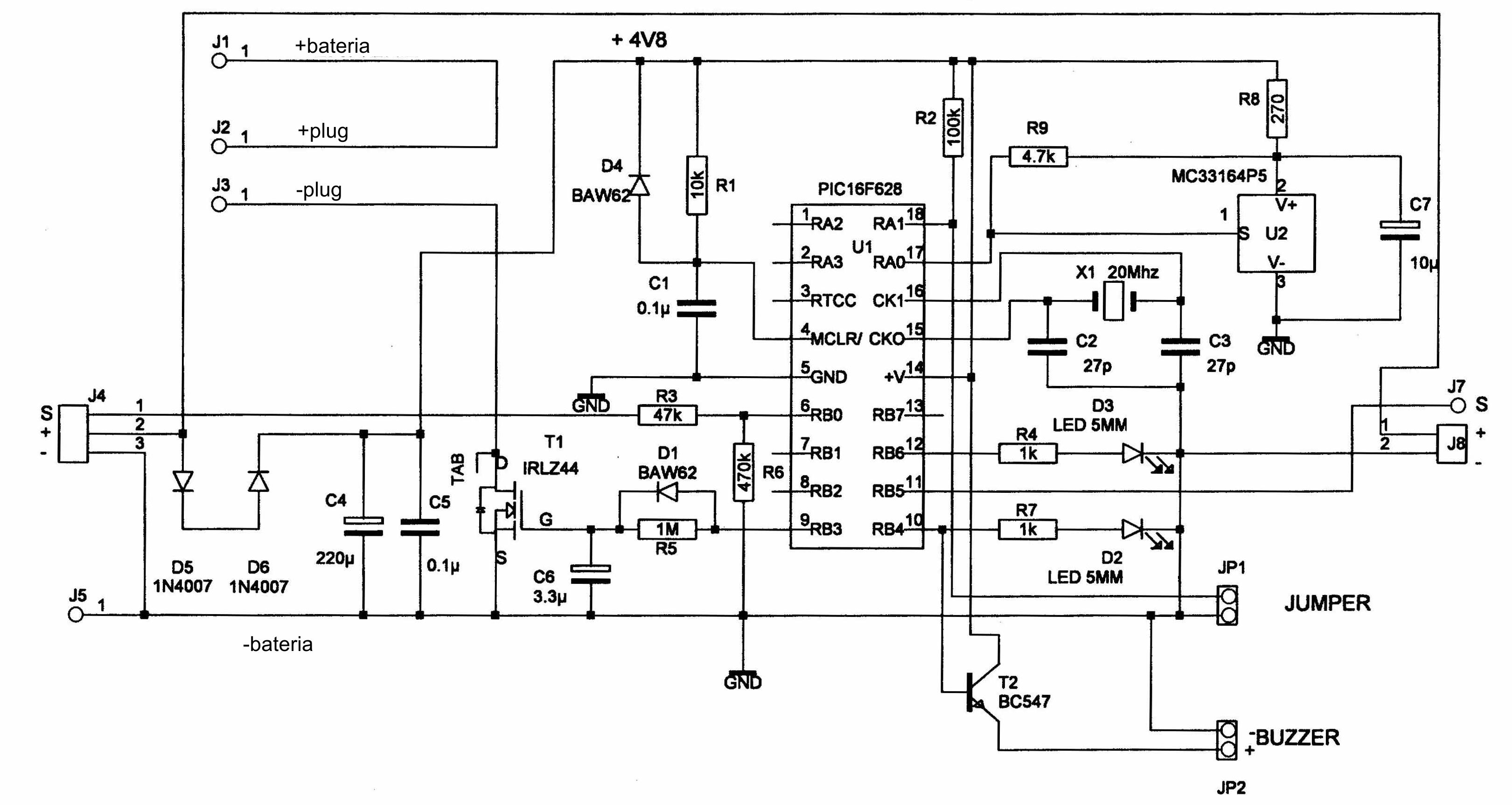
Zlecę przeróbkę układu na 16F628. Zmiany - dodanie układu regulowania i stabilizowania napiecia wejściowego (początkowo miał być zasilany z 1 ogniwa NiMh, a chciałbym aby było to 1.2 - 6.6V) + zabezpieczenie przed złą polaryzacją. Przeprojektowanie płytki drukowanej z DIL na SMD w celu większego zminiaturyzowania układu.
Być może zmiana układu na coś nowocześniejszego (atrakcyjnego cenowo), niechętnie co prawda gdyż nie chciałbym przepisywać softu.
Budżet: czekam na propozycje
Termin wykonania: 7-21dni
Umowa: zlecenie
Nie wiem jakie jeszcze szczegóły mam dodać zby nie wylądowac w koszu
Proszę o kontakt na: pj(_at_)hugeone.co.uk
Tel: +442071400048
Pozdrawiam
Piotrek
Zlecę przeróbkę układu na 16F628. Zmiany - dodanie układu regulowania i stabilizowania napiecia wejściowego (początkowo miał być zasilany z 1 ogniwa NiMh, a chciałbym aby było to 1.2 - 6.6V) + zabezpieczenie przed złą polaryzacją. Przeprojektowanie płytki drukowanej z DIL na SMD w celu większego zminiaturyzowania układu.
Być może zmiana układu na coś nowocześniejszego (atrakcyjnego cenowo), niechętnie co prawda gdyż nie chciałbym przepisywać softu.
Budżet: czekam na propozycje
Termin wykonania: 7-21dni
Umowa: zlecenie
Nie wiem jakie jeszcze szczegóły mam dodać zby nie wylądowac w koszu
Proszę o kontakt na: pj(_at_)hugeone.co.uk
Tel: +442071400048
Pozdrawiam
Piotrek
