Witam, mam pytanie do znawców tematu: czy za pomocą magistrali Data Bus da się połączyć na jednym arkuszu schematu np dwa układy jakąś szyną i AD poprawnie zrobi z tego Netlistę, czy trzeba wykorzystywać Signal Harness ?
Robiąc magistralę nie wiem jak ją podpisać. Normalnie robi się to tak: etykieta np: D[1..8] i przyciągając taki punkt na ciało magistrali, każdy sygnał jest podpisany np D0 D1 D2 D3... w przypadku USART (itp) gdzie każdy sygnał ma inną nazwę nie można tego tak zrobić.
Obrazek to lepiej zilustruje:
W takiej formie AD nie łączy nóg RX i TX procesora ze złączem mimo takiej samej etykiety.
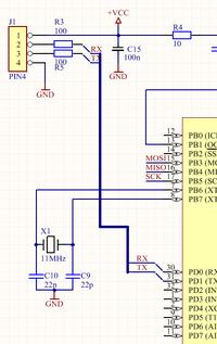
Robiąc magistralę nie wiem jak ją podpisać. Normalnie robi się to tak: etykieta np: D[1..8] i przyciągając taki punkt na ciało magistrali, każdy sygnał jest podpisany np D0 D1 D2 D3... w przypadku USART (itp) gdzie każdy sygnał ma inną nazwę nie można tego tak zrobić.
Obrazek to lepiej zilustruje:
W takiej formie AD nie łączy nóg RX i TX procesora ze złączem mimo takiej samej etykiety.
