Witam
Dostałem do naprawy urządzenie które po najechaniu na odpowiedni obrazek ręką odtwarza nagrane dźwięki, po rozebraniu czujnika/włącznika dotykowego okazało się że układ U2 jest tak uszkodzony że nie mogę odczytać symbolu.
Czujka włącznik działa w ten sposób, sprawdziłem na sprawnej. Przed najechaniem ręką na czujnik/włącznik stan na wyjściu jest 5V, gdy dotknę czujnika/włącznika stan ten zmienia się na 0V i w tym momencie urządzenia zaczyna odtwarzać dźwięk.
Poniżej dołączam zrzut ekranu wykonanej płytki PCB z układem połączeń takim jak jest na oryginalnej PCB.
Wykonałem parę zastępczych układów na podstawie znalezionych schematów w Internecie, ale nie działają tak jak bym tego chciał. Może ktoś z Kolegów ma schemat sprawdzonego czujnika/włącznika abym mógł go zaadoptować do naprawianego urządzenia.
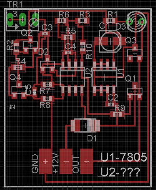
Dostałem do naprawy urządzenie które po najechaniu na odpowiedni obrazek ręką odtwarza nagrane dźwięki, po rozebraniu czujnika/włącznika dotykowego okazało się że układ U2 jest tak uszkodzony że nie mogę odczytać symbolu.
Czujka włącznik działa w ten sposób, sprawdziłem na sprawnej. Przed najechaniem ręką na czujnik/włącznik stan na wyjściu jest 5V, gdy dotknę czujnika/włącznika stan ten zmienia się na 0V i w tym momencie urządzenia zaczyna odtwarzać dźwięk.
Poniżej dołączam zrzut ekranu wykonanej płytki PCB z układem połączeń takim jak jest na oryginalnej PCB.
Wykonałem parę zastępczych układów na podstawie znalezionych schematów w Internecie, ale nie działają tak jak bym tego chciał. Może ktoś z Kolegów ma schemat sprawdzonego czujnika/włącznika abym mógł go zaadoptować do naprawianego urządzenia.
