logo elektroda
logo elektroda
X
logo elektroda
Adblock/uBlockOrigin/AdGuard mogą powodować znikanie niektórych postów z powodu nowej reguły.

Generator funkcyjny NE555 od Velleman

zasoby 09 Cze 2005 11:30 65042 55
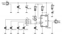
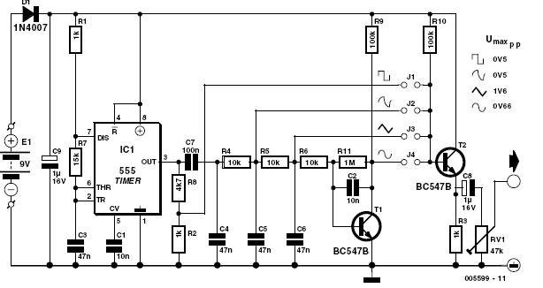
  • Generator fali prostokątnej, trojkątnej oraz sinusoidalnej na jednym układzie scalonym - popularnym timerze NE555. Wszystkie sygnały są generowane z częstotliwością 1kHz. Amplituda sygnału może być regulowana za pomocą potencjometru RV1 w zakresie od 0-200mV. Kształt fali wybieramy za pomocą jumperków. Bardzo niewielki pobór prądu 10mA umożliwia zasilanie bateryjne.

    Fajne? Ranking DIY
    O autorze
    zasoby
    Poziom 23  
    Offline 
    zasoby napisał 784 postów o ocenie 432, pomógł 4 razy. Jest z nami od 2002 roku.
  • #2 1562716
    janek11389
    Poziom 42  
    Witam! Proste układy, a jak nie zbędny, przy budowie układów elektronicznych, nawet sobie większość tego nie wyobraża. Układ świetny, ale 200mV to trochę za mało, w praktyce, to minimum tak 1V amplitudy, to już jest dobrze, można tam dorzucić jeszcze jeden tranzystor za tym wtórnikiem i będzie już całkiem przyzwoicie.
    Pozdrawiam
  • #3 1565353
    janek11389
    Poziom 42  
    Witam! A ja bym zaproponował zamiast liczenia i symulacji, to po prostu to zrobić i w tedy się okaże, co tam będzie, ja stawiam na sinusoidę.
    Pozdrawiam
  • #5 1574091
    michalgorny

    Poziom 17  
    jestem zywo zainteresowany rzeczywistymi parametrami tego ukladu

    czekam na wasze opinie... od tych szczegolnie ktorzy go maja
  • #8 3450669
    kaka22
    Poziom 18  
    >Gulson
    Czy generator z ostatniego postu daje na wyjści sinus?
  • #9 3488697
    autsajder
    Poziom 12  
    Witam serdecznie

    ten generatorek, który zaproponował gulson, daje sygnał prostokątny. przełącznikamiu S1 ... S4 zmienia się skokowo częstotliwosć. ja mam ustawione 12Hz, 150Hz, 1kHz, 10kHz. P1 reguluje te częstotliwości i miżna spokojnie wydobyć każdą częstotliwość do 100kHz.

    zrobienie ukłądu zajmuje około 40 min, odpala od razu. bardzo przydatna rzecz... brauje tylko jakiegoś ukłądu tłumiącego ub dzielniczka jakiegoś regulowanego na wyjściu, bo sygnał wyjściowy ma włąściwie taką amplitudę jakakie jest napięcie zasilania.... damy na zasil 5V, na wyj mamy 5V, damy na zasil 12V, to i sygnał na wyj, ma 12V....

    da się w jakiś prosty sposób regulować amplitydę sygnału wyjścowego np. od 20mV co 5V??

    pozdrawiam serdecznie
  • #10 4022995
    crawe
    Poziom 11  
    a jak z tego generatora zrobic generator funkcji dzwonowwej ?? i jak dobraliscie antene (l- dlugosc drutu)
  • #11 4176467
    inkognito09
    Poziom 29  
    crawe napisał:
    jak dobraliscie antene (l- dlugosc drutu)


    Antenę???... Przecież to nie nadajnik, czy radio, tylko generator funkcyjny.

    Gulson podał jeden schemat z różnymi przebiegami, drugi z regulowaną częstotliwością. Przecież nie ma najmniejszego problemu zrobić jedno i drugie w 1 układzie. Po prostu, wziąć 2 układ (gdzieś chyba na elce był program do przeliczania 555, mam go, nazywa się chyba 555 designer, można dokładnie sobie wyliczyć pasma jakie nas interesują) i podłączyć do 3 wyprowadzenia cały ten układ co jest w pierwszym schemacie, zamiast używać go jako wyjście i wszyscy zadowoleni. Praktycznie to samo daje nam scalaczek ICL8038, tylko że ten kosztuje około 20-24zł (sam goły scalak), ale za to ma porządnie wyglądające przebiegi, nie ma tylko tego czegoś między kwadratem i piłą. Noty są tak ładnie opisane, że mimo że są po angielsku to nawet idzie się z nich coś dowiedzieć. Tu jak zwykle, jedni wolą jakość, drudzy taniość rzadko obu stronom się dogodzi...
    Dla ciekawskich:
    http://boss.iele.polsl.gliwice.pl/pdf/Intersil/fn2864.pdf - ten scalak o którym pisałem.
  • #12 4179757
    inkognito09
    Poziom 29  
    No. W ramach nudów złożyłem to ustrojstwo. Zrobiłem tak jak napisałem, zmiana przebiegów i częstotliwości w jednym układzie. Efekt? Mizerny jak mizeria z zeszłotygodniowego obiadu... To sam układ, złożony rano na kawałku płytki uniwersalnej, przełączanie zakresów zrobiłem na razie kabelkami na goldpinach:
    Generator funkcyjny NE555 od Velleman
    Kwadrat, jak kwadrat - kwadratowy:
    Generator funkcyjny NE555 od Velleman
    To miało być to coś między kwadratem, a piłą.
    Generator funkcyjny NE555 od Velleman
    To podobno piła... LOL Gdyby nie to zbocze na początku przebiegu, to nawet by było piłokształtne choć jest bardzo podobne to poprzedniego, może trochę gładsze opadanie na końcu półokresu.
    Generator funkcyjny NE555 od Velleman
    Ale sin, to bije wszystko na głowę! TO ma być sin?!?!?! Raczej prawidłowo złożyłem układ, nie użyłbym tego przebiegu do pomiaru mocy wzmaka.
    Generator funkcyjny NE555 od Velleman

    Ogólnie wszystkie przebiegi są nierówne, tzn górna połowa różni się od dolnej. No cóż, nadałoby się to co najwyżej jako generator do stracha na krety niż jako generator funkcyjny. Oczywiście, jest pewnie prawdopodobieństwo że coś gdzieś mi się zwarło, lub się pomyliłem w montażu. Czekam na innych (o ile komuś będzie się chciało po takim wstępie). Od początku nie wierzyłem w sin z kwadratu, no ale jestem z natury dość ciekawski i musiałem to przetestować.
  • #13 4372772
    petersz
    Poziom 12  
    Jaki więc polecacie generator do uruchamiania i dostrajania urządzeń audio? Z zakresem co najmniej ok. 2V. Chętnie może być jakiś sprawdzony KIT.

    Pozdrawiam,
    Piotr.

    P.S.
    W jakim programie był rysowany ostatni schemat prostego generatora na NE555?
  • #19 4445243
    teslasim
    Poziom 12  
    inkognito09 napisał:
    Masz może oscylogramy poszczególnych przebiegów?? Jestem ciekawy jak będą wyglądać.
    Jeśli zrobił układ wg pierwszego schematu a nie tak jak ty trochę z jednego, trochę z drugiego to mu to będzie działać.

    Po prostu te wszystkie kondensatory i rezystory robią te przebiegi z kwadratu tylko przy określonej częstotliwości i przy próbie jej zmiany wychodzi kaszana.
  • #20 4487013
    End
    Poziom 29  
    I jak? Zrobił to ktoś i działa to? Muszę zrobić generator ok. 2V i w sumie może to być sam sinus byle był "czysty".
  • #21 4532022
    seta1
    Poziom 27  
    Witam
    Zmontowałem pierwszy układ tego postu, zrobiłem dwa zdjęcia i padła bateria, jutro wieczorem dokończę prezentację przebiegów

    Generator funkcyjny NE555 od Velleman Generator funkcyjny NE555 od Velleman Generator funkcyjny NE555 od Velleman Generator funkcyjny NE555 od VellemanGenerator funkcyjny NE555 od Velleman

    Wszystkie przebiegi mają coś do poprawienia, może najbliżej prawdy jest sinus. Takie oscylogramy otrzymałem zaraz po zmontowaniu, wszystkie elementy tak jak na schemacie, może uda się coś poprawić. Jeśliby to jeszcze ktoś zmontował i zamieścił, byłby materiał do porównania. Mały nakład kosztów i pracy przy tym układzie – plus dobre przebiegi da dobre miejsce rankingowe temu generatorowi.
  • #22 4558817
    artick
    Poziom 11  
    Witam ja mam pytanie czy ktoś by mógł mi pokazać który schemat był by dobry bo musze zrobić zadanie :
    Zrobić generator funkcyjny zbudowany w oparciu o układ 555 o częstotliwości 8Khz który generuje sygnał prostokątny a jak w nim zrobić żeby generował sygnał sinusoidalny i piłokształtny z góry dzienki
  • #23 4575647
    suchy_85
    Poziom 11  
    Artick złóż układ według schematu pierwszego w tym poście tylko dobierz sobie inne wartości pojemności C3 oraz oporności R1 i R7 wg. wzoru f=1,49/(R1+R7)*C3 tak aby uzyskać częstotliwość, która Cię interesuje.
  • #24 4584664
    artick
    Poziom 11  
    OK dzięki bardzo ;) za pomoc
  • #25 4589163
    bartekp18
    Poziom 11  
    jak zmienic w tym generatorze z timerem 555 częstotliwość bo potrzebuję 16kHz
  • #26 4597455
    Spark89
    Poziom 1  
    Witam,

    Również złożyłem układ z postu pierwszego dzieląc go na dwie części - (generator plus kolejne stopnie całkowania do tranzystora T1 włącznie oraz drugi - wszystko co związane z tranzystorem T2).

    Oto przebiegi uzyskane w pierwszej części układu (wraz ze zdjęciem samego układu testowego):
    Generator funkcyjny NE555 od Velleman Generator funkcyjny NE555 od Velleman Generator funkcyjny NE555 od Velleman Generator funkcyjny NE555 od Velleman Generator funkcyjny NE555 od Velleman

    Natomiast w drugiej części układu wszystkie przebiegi wyglądają jednakowo z wyjątkiem sinusa który ma spłaszczony brzuch na dole:
    Generator funkcyjny NE555 od Velleman

    Jak widać układ mimo swojej prostoty jest bardzo funkcjonalny. Najgorszym w jego wykonaniu przebiegiem jest chyba trójkąt i jego zaokrąglone wierzchołki.

    Co wy o tym sądzicie?

    Pozdrawiam
  • #27 4682282
    michal.rogaczewski
    Poziom 28  
    A zarzuci ktoś płytką do tego pierwszego generatora w pdf ?? bo coś chyba mi eagle nawala i nie widzę płytek ;(
  • #29 4820783
    andrzejlisek
    Poziom 31  
    Ja trafiłem na ten wątek z wyszukiwarki. Ja próbuję zbudować (zasymulować) układ generujący sinus 60Hz oparty na NE555. Tutaj widzę jakie elementy się wykorzystuje. Wydaje mi się, że wartości kondensatorów i oporników "kształtujących" przebieg sa równe, ale zależą od częstotliwości. Czy ktoś wie, z jakiego wzoru można obliczyć wartości tych elementów i które elementy dobiera się pod częstotliwość generatora (oprócz R1, R7, C3, które są opisane w dokumentacji NE555)?
  • #30 5067383
    Pinek1.1
    Poziom 2  
    Witam, kupiłem gotową płytkę z częściami UKŁAD PIERWSZY tego postu. Tylko, że jest on na 1kH, a ja potrzebuje 2, wiem, że przestrojenie układu zależy od resystorów R1, R7 oraz kondesatora C3. Zastanawiam się tylko w jakich proporcjach to zmienić i jak to wpłynie na przykład na sinusoide, bo akurat na niej mi zależy (chodzi mi o kondesatorki i rezystorki (R4,R5,R6,C4,C5,C6) czy je rónież należy zmienić z góry dzięki za pomoc.
REKLAMA