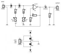
Jest to aktywny filtr do subwoofera umożliwiający "mieszanie" kanału prawego i lewego bez szkody dla jakości sygnału. Filtr tłumi wszystkie częstotliwości powyżej 350Hz. Dodatkowo w pozostałych w kanałach lewych i prawych sygnał jest delikatnie wzmacniany i wyrównany. Jest to swojego rodzaju przedwzmacniacz idealnie nadający się do wszystkich wyjść stereofonicznych np. komputera, telewizora, tunera. Oczywiście po tym układzie należy podłączyć już mocne końcówki wzmacniające.
IO1, IO2, IO3 - TL082
IO4 - TL081
C1-C12 rodzaj MKT
C13-C14 elektrolity
C15-C18 ceramiczne
IO1, IO2, IO3 - TL082
IO4 - TL081
C1-C12 rodzaj MKT
C13-C14 elektrolity
C15-C18 ceramiczne
Fajne? Ranking DIY
