logo elektroda
logo elektroda
X
logo elektroda
REKLAMA
REKLAMA
Adblock/uBlockOrigin/AdGuard mogą powodować znikanie niektórych postów z powodu nowej reguły.

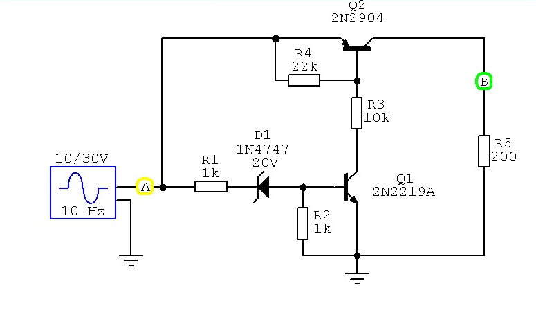
Jak przerobić schemat by odcinał zasilanie przy 7V ?

krzygu98 18 Lis 2015 15:19 1395 8
REKLAMA
  • #1 15162370
    krzygu98
    Poziom 9  
    Witam chciałbym zrobić coś w stylu rozładowarki do akumulatorka 2/3A 12000mAh 9,6V tylko problem w tym jakie dokładnie zastosować elementy (o jakich wartościach, jakie tranzystory oraz jaką diodę ) by napięcie nie spadło poniżej 7V ? Proszę o pomoc Jak przerobić schemat by odcinał zasilanie przy 7V ?
  • REKLAMA
  • #2 15163107
    adriantracz
    Poziom 14  
    Witam.
    Wstaw zamiast tej diody zenera 20v diode okolo 3,3v-zenerka
  • REKLAMA
  • #3 15163130
    krzygu98
    Poziom 9  
    Witam adriantracz
    A dioda 3,3 nie będzie odcinać zasilania przy 3,3V ?
  • REKLAMA
  • Pomocny post
    #4 15163189
    adriantracz
    Poziom 14  
    Dobrze mówisz wstaw diodę na 7v lecz,takiej niema w sprzedaży więc dwie 3,3V szeregowo.
    Ogólnie to bym to zrobił na komparatorze z histerezą.
  • REKLAMA
  • #6 15163323
    L_M
    Poziom 32  
    Co to jest A i B?
  • #7 15163379
    krzygu98
    Poziom 9  
    A i B są to miejsca pomiarowe z programu cirucuit maker.Jak przerobić schemat by odcinał zasilanie przy 7V ?
  • Pomocny post
    #8 15163432
    L_M
    Poziom 32  
    Musisz narysować schemat na którym będzie widoczny akumulator który masz rozładować,obciążenie do rozładowania tego akumulatora i dopiero wtedy rozłącznik który ma działać przy 7V.
REKLAMA