Silnik EmDrive opisywany był na łamach portalu ponad rok temu - Link - kiedy to naukowcom z NASA udało się przetestować jego działanie i istotnie potwierdzili oni, że generuje - wbrew wszelkim przewidywaniom - ciąg.
Rumuński entuzjasta nauki, inżynier i entuzjasta różnego rodzaju silników postanowił skonstruować podobny układ we własnym zakresie i przetestować w domu jego działanie. Poniżej znajdziecie opis jego konstrukcji oraz wyniki przeprowadzonych przezeń testów.
Układ wykorzystuje magnetron do generacji mikrofal, które kierowane są do zamkniętej stożkowej wnęki rezonansowej o wysokiej dobroci. U węższego końca wnęki znajduje się rezonator dielektryczny, według wynalazcy silnika, w tą właśnie stronę kierowany jest ciąg układu. Silnik do pracy wymaga jedynie zasilania do generacji mikrofal, nie posiada poza tym żadnych elementów mechanicznych i nie wymaga paliwa. Jeśli silnik istotnie działa tak jak zapowiada wynalazca, to może on zrewolucjonizować wiele dziedzin transportu, w szczególności kosmicznego. EmDrive opracowany został w 1999 roku przez Rogera Shawyera, następnie podobne wyniki uzyskała grupa naukowców z Chin pod kierownictwem Yang Juana. W zeszłym roku badania NASA także pokazały, że silnik działa zgodnie z przewidywaniami.
Autor poniższego projektu postanowił dołączyć do tego zacnego grona i także spróbować swoich sił w kwestii konstrukcji i testowania takiego silnika.
Do konstrukcji silnika potrzebne nam będą:
* Blacha miedziana o grubości 0,3 mm
* Transformator z kuchenki mikrofalowej o mocy od 800 do 1200 W
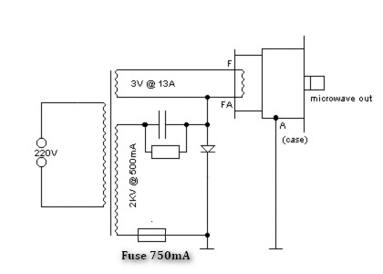
* Magnetron z takiej samej kuchenki. Zasilany jest napięciem anodowym na poziomie około 4 kV, żarzenie - 3..4 V, 13 A. Generowana częstotliwość mikrofal = 2,45 GHz.
* Cyna, śrubki, płytka drukowana
Do uruchomienia i pomiarów potrzebny nam będzie woltomierz i amperomierz, przyda się także termometr. Ciąg testowany będzie z pomocą wagi wyskalowanej w mikrogramach.
Na poniższym schemacie pokazano schemat podłączenia magnetronu. Uwaga! naładowane kondensatory mogą zabić, przed robieniem czegokolwiek w układzie należy je rozładować poprzez opornik 100 kΩ pomiędzy nóżkami oraz nóżkami a obudową. Po rozładowaniu należy chwilę odczekać, aby upewnić się, że wszystko jest rozładowane.
Materiały potrzebne do budowy silnika:
Budowanie komory rezonansowej:
Po uruchomieniu magnetron trochę się nagrzewa (do około 60°C) z uwagi na brak obciążenia. Po odpowiednim zawieszeniu silnika na cienkich nylonowych sznurkach i umieszczeniu wagi pod elementem, na którym wisi silnik można było przystąpić do testów. Ich wyniki obejrzeć można na poniższym wideo - udało uzyskać się ciąg, co potwierdza, że silnik działa.
Źródło: http://www.masinaelectrica.com/emdrive-independent-test/
Rumuński entuzjasta nauki, inżynier i entuzjasta różnego rodzaju silników postanowił skonstruować podobny układ we własnym zakresie i przetestować w domu jego działanie. Poniżej znajdziecie opis jego konstrukcji oraz wyniki przeprowadzonych przezeń testów.
Układ wykorzystuje magnetron do generacji mikrofal, które kierowane są do zamkniętej stożkowej wnęki rezonansowej o wysokiej dobroci. U węższego końca wnęki znajduje się rezonator dielektryczny, według wynalazcy silnika, w tą właśnie stronę kierowany jest ciąg układu. Silnik do pracy wymaga jedynie zasilania do generacji mikrofal, nie posiada poza tym żadnych elementów mechanicznych i nie wymaga paliwa. Jeśli silnik istotnie działa tak jak zapowiada wynalazca, to może on zrewolucjonizować wiele dziedzin transportu, w szczególności kosmicznego. EmDrive opracowany został w 1999 roku przez Rogera Shawyera, następnie podobne wyniki uzyskała grupa naukowców z Chin pod kierownictwem Yang Juana. W zeszłym roku badania NASA także pokazały, że silnik działa zgodnie z przewidywaniami.
Autor poniższego projektu postanowił dołączyć do tego zacnego grona i także spróbować swoich sił w kwestii konstrukcji i testowania takiego silnika.
Do konstrukcji silnika potrzebne nam będą:
* Blacha miedziana o grubości 0,3 mm
* Transformator z kuchenki mikrofalowej o mocy od 800 do 1200 W
* Magnetron z takiej samej kuchenki. Zasilany jest napięciem anodowym na poziomie około 4 kV, żarzenie - 3..4 V, 13 A. Generowana częstotliwość mikrofal = 2,45 GHz.
* Cyna, śrubki, płytka drukowana
Do uruchomienia i pomiarów potrzebny nam będzie woltomierz i amperomierz, przyda się także termometr. Ciąg testowany będzie z pomocą wagi wyskalowanej w mikrogramach.
Na poniższym schemacie pokazano schemat podłączenia magnetronu. Uwaga! naładowane kondensatory mogą zabić, przed robieniem czegokolwiek w układzie należy je rozładować poprzez opornik 100 kΩ pomiędzy nóżkami oraz nóżkami a obudową. Po rozładowaniu należy chwilę odczekać, aby upewnić się, że wszystko jest rozładowane.
Materiały potrzebne do budowy silnika:
Budowanie komory rezonansowej:
Po uruchomieniu magnetron trochę się nagrzewa (do około 60°C) z uwagi na brak obciążenia. Po odpowiednim zawieszeniu silnika na cienkich nylonowych sznurkach i umieszczeniu wagi pod elementem, na którym wisi silnik można było przystąpić do testów. Ich wyniki obejrzeć można na poniższym wideo - udało uzyskać się ciąg, co potwierdza, że silnik działa.
Źródło: http://www.masinaelectrica.com/emdrive-independent-test/
Fajne? Ranking DIY
