Witam. Od jakiegoś czasu próbuje stworzyć własny miernik częstotliwości sieciowej. Zaczynam od zera więc początek to przeglądanie for, innych projektów, schematów. Jednak na tym etapie utknąłem. Chcę stworzyć własny schemat, urządzenia na µc AVR z wyświetlaniem na LCD.
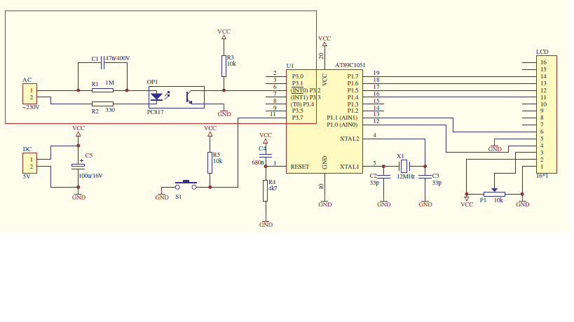
Pierwszy problem to doprowadzenie napięcia sieciowego do miernika. Projekty w sieci niestety nie poświęcają zbyt wiele uwagi temu zagadnieniu. Ostatnio znalazłem taki oto schemat:
Czy mógłby ktoś wytłumaczyć jak działa taka optoizolacja, lub jak inaczej zrealizować pomiar sieciowy?
Jak stworzyć resztę schematu? Zarówno AVR jak i LCD mają być zasilane z sieci.
Kwestia zakresu pomiarowego, oraz dokładności to chyba decydujący czynnik jeśli chodzi o wybór konkretnego AVR’a? Czy lepiej założyć np. wykonanie na Atmedze 8 i dobranie reszty specjalnie pod ten mikrokontroler?
Zakres to 40-70 Hz, dokładność 0,1Hz. Zatem zakres jest mały, piszę to na podstawie innych przeglądanych projektów, których zakres sięga najczęściej 1MHz.
Muszę przyznać, że do terminu oddania projektu coraz mniej czasu, więc zależy mi by jak najszybciej stworzyć schemat, zamówić elementy, później zająć się złożeniem urządzenia i pisaniem programu.
Program widzę tak: zliczam impulsy wejściowe na Tajmer w ciągu jednej sekundy. Zliczam przepełnienia tajmera, używam przerwań. Pomiar ciągły. Co do obsługi LCD jeszcze nie mam pojęcia. Ale program to dotychczas powiew przyszłości.
Dziękuję i pozdrawiam.
Pierwszy problem to doprowadzenie napięcia sieciowego do miernika. Projekty w sieci niestety nie poświęcają zbyt wiele uwagi temu zagadnieniu. Ostatnio znalazłem taki oto schemat:
Czy mógłby ktoś wytłumaczyć jak działa taka optoizolacja, lub jak inaczej zrealizować pomiar sieciowy?
Jak stworzyć resztę schematu? Zarówno AVR jak i LCD mają być zasilane z sieci.
Kwestia zakresu pomiarowego, oraz dokładności to chyba decydujący czynnik jeśli chodzi o wybór konkretnego AVR’a? Czy lepiej założyć np. wykonanie na Atmedze 8 i dobranie reszty specjalnie pod ten mikrokontroler?
Zakres to 40-70 Hz, dokładność 0,1Hz. Zatem zakres jest mały, piszę to na podstawie innych przeglądanych projektów, których zakres sięga najczęściej 1MHz.
Muszę przyznać, że do terminu oddania projektu coraz mniej czasu, więc zależy mi by jak najszybciej stworzyć schemat, zamówić elementy, później zająć się złożeniem urządzenia i pisaniem programu.
Program widzę tak: zliczam impulsy wejściowe na Tajmer w ciągu jednej sekundy. Zliczam przepełnienia tajmera, używam przerwań. Pomiar ciągły. Co do obsługi LCD jeszcze nie mam pojęcia. Ale program to dotychczas powiew przyszłości.
Dziękuję i pozdrawiam.