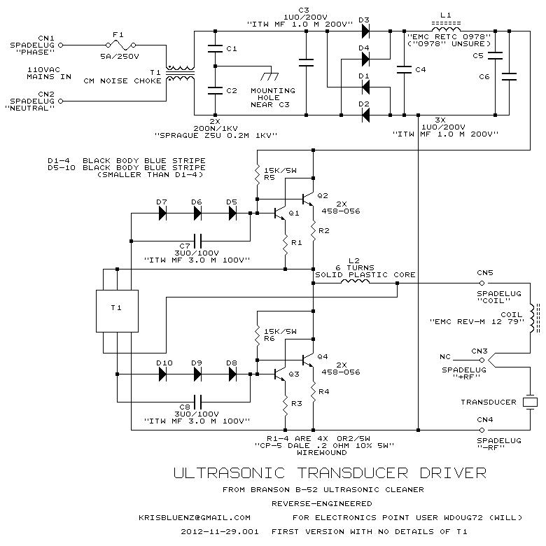
Transduktor i cewka to szeregowy obwód LC. Jeżeli układ nie pracuje w rezonansie (rezonans napięć), to jest mało efektywny (ampituda drgań transduktora) i dodatkowo występują przesunięcia fazowe między prądem a napięciem oraz układ pobiera moc bierną, co może być przyczyną uszkadzania się tranzystorów kluczujących. Żarówka to w obciążenie rezystancyjne, więc pobiera tylko moc czynną. Poza tym na niektórych schematach dodatkowo stosuje się miedzy emiterem a kolektorem tranzystorów tzw. diody damperowe, które chronią tranzystor przed przebiciem.
