logo elektroda
logo elektroda
X
logo elektroda
REKLAMA
REKLAMA
Adblock/uBlockOrigin/AdGuard mogą powodować znikanie niektórych postów z powodu nowej reguły.

prostownik do akumulatorów OF951 Oximiser - potrzebny schemat

abw65 06 Sty 2016 19:49 2403 15
REKLAMA
  • #1 15307952
    abw65
    Poziom 10  
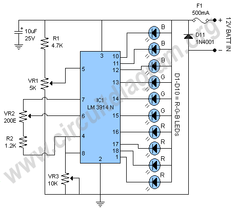
    Czy ktoś może schemat prostownika do ładowania akumulatorów motocyklowych OF951 Oximisech? Uszkodzeniu uległy diody zenera, które odpowiadają za zapalanie się kolejnych kolorów diód led pokazujących stan naładowania akumulatora. Niestety brak na nich oznaczeń.
  • REKLAMA
  • #3 15309355
    Konto nie istnieje
    Poziom 1  
  • #4 15309360
    abw65
    Poziom 10  
    dziekuję bardzo
  • #5 15311722
    Konto nie istnieje
    Poziom 1  
  • REKLAMA
  • #7 15311780
    Konto nie istnieje
    Poziom 1  
  • #8 15311887
    m fox
    Poziom 27  
    abw65 napisał:
    Uszkodzeniu uległy diody zenera, które odpowiadają za zapalanie się kolejnych kolorów diód led pokazujących stan naładowania akumulatora. Niestety brak na nich oznaczeń.


    Czyli potrzebny byl schemat wskaźnika a w sumie oznaczenie diody , które podałem w pierwszej odpowiedzi.

    Schemat całego prostownika także istnieje :)
  • REKLAMA
  • #9 15312048
    abw65
    Poziom 10  
    to nie jest ten schemat. JA tam ma tylko 4 diody led . Mam model OF951. Sorry, jutro podam zdjęcia.
  • REKLAMA
  • #12 15314752
    abw65
    Poziom 10  
    po raz kolejny bardzo Ci dziękuję...

    Dodano po 3 [minuty]:

    Czekam aż po remanencie otworzą sklep z częściami. Jak co roku trwa to do połowy stycznia. No cóż... mają co liczyć. W ubiegłym roku otworzyli 14 stycznia. Zobaczymy jak będzie teraz.
  • #13 15370222
    fald
    Poziom 13  
    Witam jeśli mogę się podpiąć mam pytanie co do oximisera 900B. Uszkodzeniu uległ uklad znajdujący się zaraz przy wejściu 230V i niestety nie jestem w stanie odczytać co to za układ oraz jaką ma wartość znajdujący się obok rezystor R3. Z gory dziękuję za pomoc. Pozdrawiam
  • #14 20678510
    szarik999
    Poziom 12  
    >>15314708Elo kolego . A z kad ty bierzesz te schematy ? Mi to by sie przydal oxford oximiser 900 wersja 888 hyba jakas rocznicowa ale w srodku pewnie to samo co 900
  • #16 20680632
    m fox
    Poziom 27  
    @szarik999
    W środku faktycznie jest to samo co w 900
    Schemat znajdziesz na tej stronce , nie chce mi się rejestrować żeby go ściągnąć, u siebie w bazie nie mam.

    https://www.romet125-forum.pl/viewtopic.php?f=33&t=8720&start=60
    Prostownik tego typu to koszt 130zł więc nie wiem czy warto naprawiać. Na nowy masz 2 lata gwarancji.
REKLAMA