logo elektroda
logo elektroda
X
logo elektroda
REKLAMA
REKLAMA
Adblock/uBlockOrigin/AdGuard mogą powodować znikanie niektórych postów z powodu nowej reguły.

Citroen Berlingo 2.0 HDI - Brak zasilania modułu przekaźnika świec żarowych

austin007 06 Sty 2016 23:35 12087 4
REKLAMA
  • #1 15308977
    austin007
    Poziom 17  
    Witam

    Dot: Citroen Berlingo I 2.0 HDI Siemens 2002r (90 KM) RHY

    Występuje brak zasilania modułu świec żarowych (+12V; Jedyny biały/beżowy kabel). Sama wtyczka (6 pin) i zalane kable są ok.

    Nie wiem gdzie dalej leci ten kabel i czy ma po drodze jakieś łączenia (np kapryśne złącze zakręcane w komorze silnika po prawej)

    Obstawiam uszkodzenie połączeń, zimne luty w BSI, lub same luty mocowania bezpieczników.

    Byłbym zobowiązany za wycinek schematu fragmentu instalacji związanej ze świecami żarowymi (wystarczy pełna część niskoprądowa) i informacji który bezpiecznik odpowiada za zasilanie niskoprądowe modułu świec żarowych.

    Sam moduł posiada pin feedback, który daje zwrotnie informację o faktycznym napięciu na wyjściu modułu (wysokoprądowym). Jak on jest wykorzystywany? Do zapisywania błędów ? Mimo braku grzania kontrolka na tablicy świeci się poprawnie i sam sygnał sterujący w/w moduł (active - HI) jest podawany i utrzymywany jeszcze po zgaśnięciu lampki (czyli ok).

    Z moich obserwacji instalacje są niemal identyczne w 307 2.0 HDI

    Pozdrawiam
    L
  • REKLAMA
  • #2 15309275
    spinacz
    Poziom 42  
    Mogę Cie poratować czymś takim.
    Citroen Berlingo 2.0 HDI - Brak zasilania modułu przekaźnika świec żarowych
  • REKLAMA
  • #3 15310620
    austin007
    Poziom 17  
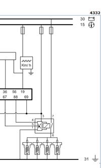
    Dzięki spinacz. Masz większy fragment z lewej? Chodzi mi o inne odbiorniki podpięte pod gałąź tego bezpiecznika (pin 3 przekaźnika świec). W oryginale u mnie nie ma bezpiecznika po stronie wysokoprądowej. Od jakiego auta jest ten schemat?

    Znalazłem coś w necie, ale nie wyjaśnia mi to wszystkiego. Zwłaszcza brak mi opisu bezpieczników ( wyglądają jak w zał).

    Dowiedziałem się dziś ,że od pewnego czasu są problemy w upalającym się bezpiecznikiem świateł cofania. Dodatkowo na ciepłym silniku po pewnym czasie jazdy szaleje szybkościomierz (wskazówka skacze od min do max i z powrotem). Być może to ta sama gałąź (bezpiecznik).
    Citroen Berlingo 2.0 HDI - Brak zasilania modułu przekaźnika świec żarowych Citroen Berlingo 2.0 HDI - Brak zasilania modułu przekaźnika świec żarowych
  • REKLAMA
  • #4 15310647
    spinacz
    Poziom 42  
    Z tego bezpiecznika jest zasilony przepływomierz i moduł świec. Schemat od Berlingo 2,0HDI 1999-2002 90KM RHY sterownik EDC15C2
  • #5 16102357
    grajek1979
    Poziom 16  
    Sprawdź czy świece grzeją ale na pracującym silniku. Ja mam tak własnie w tym silniku że dopiero po zapaleniu jest napięcie
REKLAMA