Witam.
Zwracam się z prośbą o pomoc w znalezieniu błędu. Siedzę 6h i próbuję ogarnąć od podstaw liczniki i ADC. Moim celem jest wygenerowanie sygnału o zmiennej częstotliwości.
Jak piszę coś na sam ADC to działa, na licznik też działa, a jak próbuję połączyć to za nic;/
Problemem jest chyba przepisywanie rejestru ADC do OCR1A którego używam do CTC licznika 1 w głównej pętli. Nie wiem jak to prawidłowo zrobić.
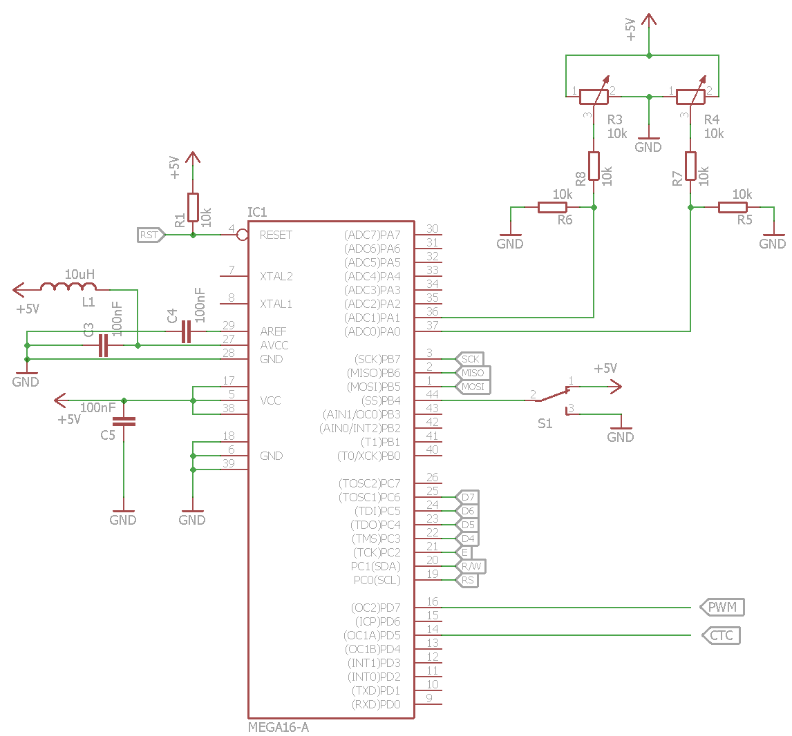
A, program pisany pod mega16, taktowanie 1MHz jakby
Są momenty, gdzie jakby coś działało przez moment i reaguje odpowiednio na kręcenie potencjometrem, ale z reguły to głupoty pokazuje...
Zwracam się z prośbą o pomoc w znalezieniu błędu. Siedzę 6h i próbuję ogarnąć od podstaw liczniki i ADC. Moim celem jest wygenerowanie sygnału o zmiennej częstotliwości.
Jak piszę coś na sam ADC to działa, na licznik też działa, a jak próbuję połączyć to za nic;/
Problemem jest chyba przepisywanie rejestru ADC do OCR1A którego używam do CTC licznika 1 w głównej pętli. Nie wiem jak to prawidłowo zrobić.
A, program pisany pod mega16, taktowanie 1MHz jakby
Kod: C / C++
Są momenty, gdzie jakby coś działało przez moment i reaguje odpowiednio na kręcenie potencjometrem, ale z reguły to głupoty pokazuje...
