logo elektroda
logo elektroda
X
logo elektroda
REKLAMA
REKLAMA
Adblock/uBlockOrigin/AdGuard mogą powodować znikanie niektórych postów z powodu nowej reguły.

Multisim 11.0 - Niskie wzmocnienie na wykresie Bodego dla wzmacniacza AD8605

Drako1988 26 Sty 2016 21:44 3456 2
REKLAMA
  • #1 15374201
    Drako1988
    Poziom 20  
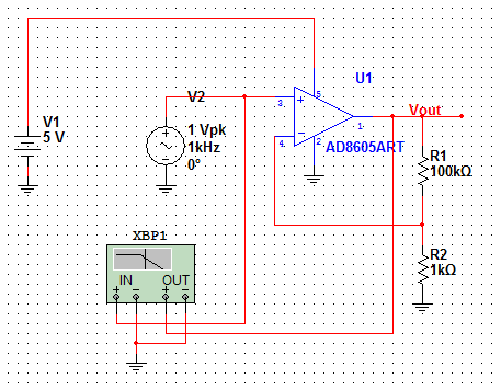
    Witam, mam pewien problem ze środowiskiem, bądź z samym modelem. Symuluje prosty układ:
    Multisim 11.0 - Niskie wzmocnienie na wykresie Bodego dla wzmacniacza AD8605
    Chodzi mi dokładnie o wzmacniacz AD8605, kiedy wykreślam sobie wykresy Bodego mam wzmocnienie dużo poniżej 0dB. Wyniki symulacji poniżej:
    Multisim 11.0 - Niskie wzmocnienie na wykresie Bodego dla wzmacniacza AD8605 Multisim 11.0 - Niskie wzmocnienie na wykresie Bodego dla wzmacniacza AD8605
    Wzmocnienie to chyba bzdura (a raczej na pewno). Sprawdzałem z kilkoma wzmacniaczami z serii AD86xx i jest to samo. Dodawałem swój model pobrany ze strony Analoga i to samo. Sprawdzałem z kilkoma innymi wzmacniaczami (nie Analoga) i wtedy wykresy wyglądają prawidłowo. Ma ktoś pomysł co robię nie tak?
    Mam Multisim w wersji 11.0
  • REKLAMA
  • #2 15374255
    phz
    Poziom 11  
    odtworzyłem twój układ u mnie i pokazuje dobrze : 40dB i dolnoprzepustowy charakter
  • #3 15374391
    Drako1988
    Poziom 20  
    Możesz wkleić model wzmacniacza jaki masz w multisim ? Jaką masz wersję Multisim?
    Możesz zapisać projekt i wrzucić go tutaj?
REKLAMA