logo elektroda
logo elektroda
X
logo elektroda
REKLAMA
REKLAMA
Adblock/uBlockOrigin/AdGuard mogą powodować znikanie niektórych postów z powodu nowej reguły.

Tester pilotów na podczerwień zasilany nap.230v

zasoby 20 Cze 2005 13:36 5533 11
REKLAMA
  • O autorze
    zasoby
    Poziom 23  
    Offline 
    zasoby napisał 784 postów o ocenie 432, pomógł 4 razy. Jest z nami od 2002 roku.
  • REKLAMA
  • #3 1595003
    timi1
    Poziom 12  
    może działać, zobacz że masz tranzystor: pnp w układzie OC, tylko dziwny jest ten PSH03 i zadnej dokumentacji do niego
  • REKLAMA
  • #4 1596862
    adass
    Poziom 25  
    witam . Czy w miejsce buzera mozna by wstawic przekaznik ? Chodzi mi oto zeby przekaznik dał krótki impuls (styk) by uruchomić automat schodowy na klatce. A pilocik w breloczku przy kluczach :wink:
  • REKLAMA
  • #5 1597486
    maciej_333
    Poziom 38  
    Niestety nie da rady tak zrobić. Przez cewkę przekaźnika musi popłynąć znaczny prąd. Dlatego należy zastosować dodatkowy tranzystor kluczujący NPN w układzie OE. Naturalnie przekaźnik wpinamy w kolektor i dodajemy diodę by zbezpieczyć tranzystor przed przepięciami. Element ten dołączmy równolegle do cewki przekaźnika, jednak zaporowo względem prądu kolektora.

    Ponadto sorry, ale nie zwróciłem uwagi jak pracuje tranzystor.

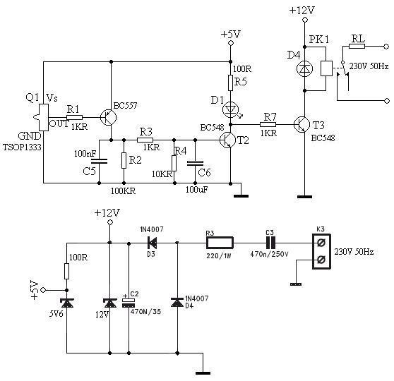
    Dodaję jeszcze do tematu mój układ. Jest to zdalne sterowanie za pomocą podczerwieni. Wszystko w załączniku.
  • #6 1598451
    adass
    Poziom 25  
    Kolego maciej 333 nie rozumiemy sie takich układów jak w twoim załączniku są tysiace. CHODZI OTO: zeby było jak najmniej elementów i zeby układzik zmieścić w kontakcie. Układzik gulsona jest bliski celu tylko trzeba troche pokombinować .
  • REKLAMA
  • #8 1600382
    adass
    Poziom 25  
    Czy ten układzik mi zadziała? Chce ten układzik umieścić w kontakcie schodowym na klatcce a pilot w breloczku przy kluczach . Przekaznik musi przytrzymać 1 sekunde by uruchomić czasowy układ schodowy. Prosze zwrucić uwage na nietypowy sposób zasilania tego układu z kontaktu .
  • #9 1601050
    zasoby
    Poziom 23  
    timi1 napisał:
    może działać, zobacz że masz tranzystor: pnp w układzie OC, tylko dziwny jest ten PSH03 i zadnej dokumentacji do niego


    PSH03 to złącze tak jak np. ARK
  • #10 1601543
    maciej_333
    Poziom 38  
    Układ jaki przedstawiłeś Adass nie będzie pracował. Gdy odbiornik podczerwieni dostanie impuls, odetkają się oba tranzystory, i przekaźnik zewrze kotwicę. Jednak niestety już nastałe. Ponieważ jedna para zestyków zewrze tranzystor. Więc jeśli sygnału podczerwonego już nie będzie to i tak przekaźnik będzie zwierał kotwicę. Wiem, że chiałeś w ten sposób wydłużyć czas zwierania, jednak tak nie można (rozwarcie kotwicy nastąpi dopiero po wyłączeniu zasilania). Jak chesz to zrobić to daj pomiędzy bazę traznystora sterującego przekaźnikiem, a masę elektrolit (plusem do bazy) o pojemności 100µF. Do niego równolegle rezystor-odpowiednio dobrany, tak aby stała czasowa wyniosła 1s. Jako pilota użyj NE555, a do jego wyjścia daj diodę nadawczą podczerwoną poprzez tranzystor kluczujący. Ja tak wykonałem swój pilot. U mnie pracuje on na częstotliwośći 41KHz.
  • #11 1601602
    adass
    Poziom 25  
    I bardzo dobrze ze przekaznik zewrze styki OTO CHODZI ale zauważ ze jak przekaznik zewrze to tym samym straci układ zasilanie bo ma uruchomić układ czasowy schodowy który zewrze styk kontaktu na ok. 1 minuty po tym czasie układ będzie gotowy do ponownego uruchomienia (ja narazie nie testowałem tego układu ale sprawdze go po niedzieli ). UWAGA: układ jest zasilany tyklo wtedy jak żarówki nie świecą .Jak masz schemat pilota to mi wrzuć . dzieki
  • #12 1602060
    maciej_333
    Poziom 38  
    Nie zwróciłem na to uwagi. Ponadto ja wywaliłbym mechaniczny automat schodowy i wykonałbym elektroniczny odpowiednik tego układu. Jak chesz to nasmaruje schemat. Schemat pilota masz w załączniku.
REKLAMA