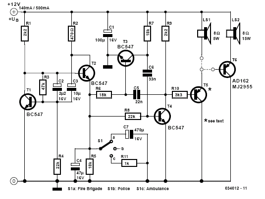
Jest stylowa syrena, która imituje sygnał generowany przez jednostki uprzywilejowane w USA (policja, ambulans, straż). Wyboru emulowanego dźwięku dokonujemy za pomocą przełącznika. T5 może być BC337 - zapewnia 200mW idealnie dla małego głośniczka, można też zastosować T5 jako BD136 zapewniający 5W mocy. T6 jest to kolejny stopień mocy 15W i można go pominąć lub zastosować inną końcówkę mocy.
Fajne? Ranking DIY
