Witam,
po krótkim boju uruchomiłem komunikację uC<>Uc po rs485.
Na długości 20-30cm wszystko śmiga bez terminacji i polaryzacji linii
wyczytałem w necie taką, chyba ciekawostkę :
1. terminacja linii tylko na początku i końcu magistrali
to akurat jasne
2. w przypadku Master'a polaryzuje się linię przy nadajniku
a w przypadku Slave'a NIE polaryzuje się jej przy odbiorniku ??
a co w przypadku transceiver'ów ?? a tak jest zazwyczaj
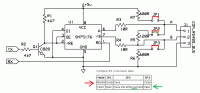
Ale i znalazłem taki oto schemat > moim zdaniem słuszny.
Co na to koledzy ??
Pozdrawiam
po krótkim boju uruchomiłem komunikację uC<>Uc po rs485.
Na długości 20-30cm wszystko śmiga bez terminacji i polaryzacji linii
wyczytałem w necie taką, chyba ciekawostkę :
1. terminacja linii tylko na początku i końcu magistrali
to akurat jasne
2. w przypadku Master'a polaryzuje się linię przy nadajniku
a w przypadku Slave'a NIE polaryzuje się jej przy odbiorniku ??
a co w przypadku transceiver'ów ?? a tak jest zazwyczaj
Ale i znalazłem taki oto schemat > moim zdaniem słuszny.
Co na to koledzy ??
Pozdrawiam