logo elektroda
logo elektroda
X
logo elektroda
REKLAMA
REKLAMA
Adblock/uBlockOrigin/AdGuard mogą powodować znikanie niektórych postów z powodu nowej reguły.

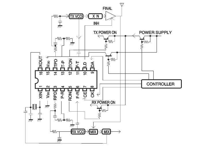
Stabo XM 3044 - po wymianie BU2630 zła częstotliwość na wszystkich kanałach

sSmall 23 Lut 2016 08:57 3105 12
REKLAMA
REKLAMA