Najprościej mówiąc - poprawnie? Co to jednak oznacza, w przypadku projektowania płytki drukowanej (PCB) dla tak popularnego elementu aktywnego, jakim jest wzmacniacz operacyjny? Elektronicy, projektując układy elektroniczne bardzo często traktują ten etap projektowania urządzenia bardzo po macoszemu, nie przywiązując do niego należytej uwagi, szczególnie przy najprostszych elementach scalonych, takich jak op-ampy. W poniższym artykule skupimy się na krótkim opisie w jaki sposób należy zaprojektować płytkę drukowaną dla wzmacniacza operacyjnego, aby zagwarantować sobie układ dobrej jakości, pracujący w sposób niezawodny i osiągający założone parametry.
Rozważmy prosty układ - wzmacniacz operacyjny OPA191 pracujący w konfiguracji wzmacniacza nieodwracającego, skonfigurowany do pracy z wzmocnieniem napięciowym równym 2 V/V, symetrycznym napięciem zasilania ?15 V, który steruje obciążenie 10 k?. Schemat takiego układu pokazano na rysunku 1.
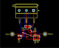
Autor artykułu na swoim blogu prowadzonym w witrynie Texas Instruments opisuje jak zadanie zaprojektowania układu według powyższego schematu przypadło młodemu stażyście. Oczywiście został on poinformowany o tym jak projektować taki układ: ścieżki powinny być krótkie, elementy blisko siebie... bo w sumie jak trudne może być zaprojektowanie PCB dla układu składającego się z kilku oporników, kondensatorów i pojedynczego układu scalonego? Na rysunku 2 zaprezentowano wynik jego pracy. Ścieżki oznaczone kolorem niebieskim znajdują się na dolnej stronie laminatu, czerwone na górnej warstwie PCB. Projekt wydaje się być poprawny.
Istotnie - jest poprawny, jednakże patrząc na ten projekt łatwo zdać sobie sprawę, że można go istotnie poprawić. Projektowanie płytek drukowanych nie jest takie intuicyjne jak można by sądzić, a stażysta mógł otrzymać istotnie więcej porad, niż otrzymał, aby zaprojektować możliwie najlepszą płytkę drukowaną. Jasne - wszystko zrobił dobrze i tak jak mu radzono: ścieżki są krótkie, a elementy blisko siebie, jednakże możemy poprawić działanie układu poprzez zmniejszenie pasożytniczej impedancji ścieżek w najbardziej krytycznych miejscach systemu.
Pierwszą poprawką jaką warto wprowadzić jest przemieszczenie oporników R1 i R2 tak, aby znajdowały się obok wejścia odwracającego (pin 2) układu OPA191. Pozwoli to zmniejszyć pasożytniczą pojemność widzianą przez wzmacniacz na wejściu odwracającym. Jest ono elementem o bardzo wysokiej impedancji, dlatego też jest bardzo czułe na np. pojemność wejściową. Dodatkowo, długie ścieżki mogą zachowywać się jak anteny, przez co zbierać będą one szum elektromagnetyczny z otoczenia, który sprzęgać się będzie z torem sygnałowym w ten właśnie sposób. Pojemność tej ścieżki, widziana przez wejścia odwracające op-ampa powodować będzie także problemy ze stabilnością układu. Dlatego też warto tą konkretną ścieżkę zrealizować możliwie najkrótszą.
Dalej - przesunięcie oporników R1 i R2 bliżej pinu 2 układu pozwala na obrócenie opornika R3 o pół obrotu, co z kolei pozwoli na przemieszczenie kondensatora filtrującego napięcie dodatnie (C1) bliżej wejścia zasilającego op-amp (pin 7 układu). Niezwykle istotnym jest umieszczanie kondensatorów filtrujących zasilanie blisko pinów zasilających układ, gdyż duża indukcyjność - np. długa ścieżka - pomiędzy kondensatorem a pinem zasilania powoduje pogorszenie jego działania - osłabienie własności filtrujących kondensatora. Dlatego też ścieżka ta musi być możliwie krótka.
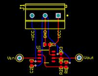
Kolejną poprawką, jaką można wprowadzić, dotyczy drugiego kondensatora filtrującego - C2. W pierwotnym projekcie na rysunku 2 pomiędzy tym elementem a wejściem zasilania ujemnego -VCC znajduje się przelotka pomiędzy warstwami PCB. Z uwagi na istotną indukcyjność przelotek, powinno się unikać umieszczania ich pomiędzy kondensatorem filtrującym zasilanie a zasilanym układem, z powodów opisanych już powyżej. Dlatego też w kolejnej iteracji projektu, widocznej na rysunku 3 przelotki już nie ma.
Figure 3 shows how to move each component and via to improve the layout.
Po przemieszczeniu elementów i poprowadzeniu na nowo ścieżek nadal pozostaje nam jeszcze kilka rzeczy do poprawy. Po pierwsze można zwiększyć szerokość poszczególnych ścieżek, na tyle na ile to możliwe, co pozwoli zmniejszyć ich induktancję. Optymalna szerokość ścieżki jest w przybliżeniu równa szerokości pola lutowniczego, do którego prowadzi. Dodatkowo, po stronie górnej i dolnej płytki drukowanej, wylać możemy tzw. wylewkę masy. Dzięki zapewnieniu zdelokalizowanego pola masy w układzie jesteśmy w stanie dobrze zdefiniować jej poziom, zapewniając tor o niskiej impedancji dla powrotu wszelkich prądów w układzie. O prowadzeniu ścieżek masy więcej poczytać można w artykułach zgromadzonych tutaj.
Rysunek 4 pokazuje finalny projekt układu, po wprowadzeniu wszystkich poprawek.
Zatem, gwoli podsumowania, warto wskazać na najistotniejsze kwestie, związane z poprawnym projektowaniem płytek drukowanych:
* Ścieżka prowadząca do wejścia odwracającego op-ampa powinna być możliwe najkrótsza.
* Kondensatory filtrujące zasilanie powinny być umieszczone możliwie blisko pinów zasilania układu.
* Jeśli projekt wykorzystuje połączone równolegle kondensatory filtrujące, najbliżej pinu zasilania należy umieścić ten o najmniejszej pojemności.
* Nie należy umieszczać przelotek pomiędzy kondensatorem filtrującym a pinem zasilającym układ.
* Ścieżki powinny być możliwie szerokie.
* Nie łamiemy ścieżek pod kątem 90°.
* Wskazana jest co najmniej jedna płaszczyzna masy.
* Prowadzenie ścieżek i rozmieszczenie elementów ma priorytet nad warstwą opisową.
Źródło: http://e2e.ti.com/blogs_/b/precisionhub/archive/2016/01/08/the-basics-how-to-layout-a-pcb-for-an-op-amp
Rozważmy prosty układ - wzmacniacz operacyjny OPA191 pracujący w konfiguracji wzmacniacza nieodwracającego, skonfigurowany do pracy z wzmocnieniem napięciowym równym 2 V/V, symetrycznym napięciem zasilania ?15 V, który steruje obciążenie 10 k?. Schemat takiego układu pokazano na rysunku 1.
Autor artykułu na swoim blogu prowadzonym w witrynie Texas Instruments opisuje jak zadanie zaprojektowania układu według powyższego schematu przypadło młodemu stażyście. Oczywiście został on poinformowany o tym jak projektować taki układ: ścieżki powinny być krótkie, elementy blisko siebie... bo w sumie jak trudne może być zaprojektowanie PCB dla układu składającego się z kilku oporników, kondensatorów i pojedynczego układu scalonego? Na rysunku 2 zaprezentowano wynik jego pracy. Ścieżki oznaczone kolorem niebieskim znajdują się na dolnej stronie laminatu, czerwone na górnej warstwie PCB. Projekt wydaje się być poprawny.
Istotnie - jest poprawny, jednakże patrząc na ten projekt łatwo zdać sobie sprawę, że można go istotnie poprawić. Projektowanie płytek drukowanych nie jest takie intuicyjne jak można by sądzić, a stażysta mógł otrzymać istotnie więcej porad, niż otrzymał, aby zaprojektować możliwie najlepszą płytkę drukowaną. Jasne - wszystko zrobił dobrze i tak jak mu radzono: ścieżki są krótkie, a elementy blisko siebie, jednakże możemy poprawić działanie układu poprzez zmniejszenie pasożytniczej impedancji ścieżek w najbardziej krytycznych miejscach systemu.
Pierwszą poprawką jaką warto wprowadzić jest przemieszczenie oporników R1 i R2 tak, aby znajdowały się obok wejścia odwracającego (pin 2) układu OPA191. Pozwoli to zmniejszyć pasożytniczą pojemność widzianą przez wzmacniacz na wejściu odwracającym. Jest ono elementem o bardzo wysokiej impedancji, dlatego też jest bardzo czułe na np. pojemność wejściową. Dodatkowo, długie ścieżki mogą zachowywać się jak anteny, przez co zbierać będą one szum elektromagnetyczny z otoczenia, który sprzęgać się będzie z torem sygnałowym w ten właśnie sposób. Pojemność tej ścieżki, widziana przez wejścia odwracające op-ampa powodować będzie także problemy ze stabilnością układu. Dlatego też warto tą konkretną ścieżkę zrealizować możliwie najkrótszą.
Dalej - przesunięcie oporników R1 i R2 bliżej pinu 2 układu pozwala na obrócenie opornika R3 o pół obrotu, co z kolei pozwoli na przemieszczenie kondensatora filtrującego napięcie dodatnie (C1) bliżej wejścia zasilającego op-amp (pin 7 układu). Niezwykle istotnym jest umieszczanie kondensatorów filtrujących zasilanie blisko pinów zasilających układ, gdyż duża indukcyjność - np. długa ścieżka - pomiędzy kondensatorem a pinem zasilania powoduje pogorszenie jego działania - osłabienie własności filtrujących kondensatora. Dlatego też ścieżka ta musi być możliwie krótka.
Kolejną poprawką, jaką można wprowadzić, dotyczy drugiego kondensatora filtrującego - C2. W pierwotnym projekcie na rysunku 2 pomiędzy tym elementem a wejściem zasilania ujemnego -VCC znajduje się przelotka pomiędzy warstwami PCB. Z uwagi na istotną indukcyjność przelotek, powinno się unikać umieszczania ich pomiędzy kondensatorem filtrującym zasilanie a zasilanym układem, z powodów opisanych już powyżej. Dlatego też w kolejnej iteracji projektu, widocznej na rysunku 3 przelotki już nie ma.
Figure 3 shows how to move each component and via to improve the layout.
Po przemieszczeniu elementów i poprowadzeniu na nowo ścieżek nadal pozostaje nam jeszcze kilka rzeczy do poprawy. Po pierwsze można zwiększyć szerokość poszczególnych ścieżek, na tyle na ile to możliwe, co pozwoli zmniejszyć ich induktancję. Optymalna szerokość ścieżki jest w przybliżeniu równa szerokości pola lutowniczego, do którego prowadzi. Dodatkowo, po stronie górnej i dolnej płytki drukowanej, wylać możemy tzw. wylewkę masy. Dzięki zapewnieniu zdelokalizowanego pola masy w układzie jesteśmy w stanie dobrze zdefiniować jej poziom, zapewniając tor o niskiej impedancji dla powrotu wszelkich prądów w układzie. O prowadzeniu ścieżek masy więcej poczytać można w artykułach zgromadzonych tutaj.
Rysunek 4 pokazuje finalny projekt układu, po wprowadzeniu wszystkich poprawek.
Zatem, gwoli podsumowania, warto wskazać na najistotniejsze kwestie, związane z poprawnym projektowaniem płytek drukowanych:
* Ścieżka prowadząca do wejścia odwracającego op-ampa powinna być możliwe najkrótsza.
* Kondensatory filtrujące zasilanie powinny być umieszczone możliwie blisko pinów zasilania układu.
* Jeśli projekt wykorzystuje połączone równolegle kondensatory filtrujące, najbliżej pinu zasilania należy umieścić ten o najmniejszej pojemności.
* Nie należy umieszczać przelotek pomiędzy kondensatorem filtrującym a pinem zasilającym układ.
* Ścieżki powinny być możliwie szerokie.
* Nie łamiemy ścieżek pod kątem 90°.
* Wskazana jest co najmniej jedna płaszczyzna masy.
* Prowadzenie ścieżek i rozmieszczenie elementów ma priorytet nad warstwą opisową.
Źródło: http://e2e.ti.com/blogs_/b/precisionhub/archive/2016/01/08/the-basics-how-to-layout-a-pcb-for-an-op-amp
Fajne? Ranking DIY
