logo elektroda
logo elektroda
X
logo elektroda
REKLAMA
REKLAMA
Adblock/uBlockOrigin/AdGuard mogą powodować znikanie niektórych postów z powodu nowej reguły.

[Zlecę] Napisanie programu do gotowego układu mnożnika częstotliwości

someone_23 12 Kwi 2016 22:03 1575 5
REKLAMA
  • #1 15599331
    someone_23
    Poziom 13  
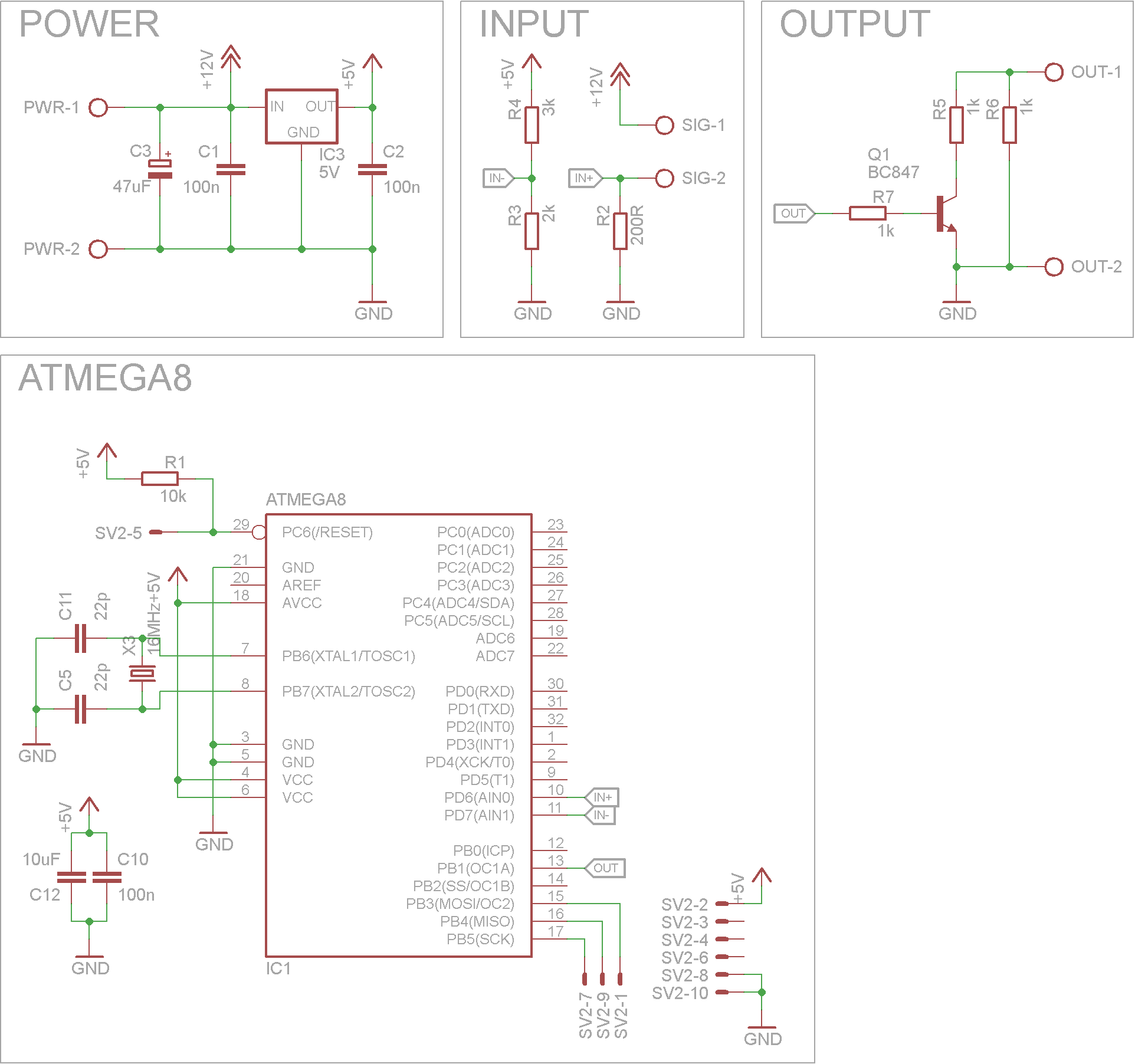
    Witam, zlecę napisanie programu, który według załączonego schematu będzie mnożył częstotliwość z wejścia PD6 dokładnie przez 1,12 (12% więcej względem wejścia) i poda nową częstotliwość z jak największą dokładnością i małym opóźnieniem na wyjście PB1, zakres pracy urządzenia to od kilku Hz do 1 kHz, wiadomo że układ zacznie działać dopiero od częstotliwości powyżej 10 Hz, ale nie może być też tak, że dla częstotliwości niższych nie poda nic na wyjście.


    [Zlecę] Napisanie programu do gotowego układu mnożnika częstotliwości
    Kontaktuj się z ogłoszeniodawcą poprzez Prywatną Wiadomość (ikonka PW).
  • REKLAMA
  • #2 15599494
    sundayman
    Poziom 26  
    Musisz określić minimalną częstotliwość, powyżej której dopiero układ zacznie działać.
    Nie ma możliwości, aby poniżej tej określonej z góry częstotliwości minimalnej układ działał prawidłowo, chyba że masz pomysł na uzyskanie jasnowidzenia przez procesor.

    Musisz sobie jednocześnie zdawać sprawę, że ta minimalna częstotliwość określa także czas reakcji na zmianę częstotliwości wejściowej dla tychże częstotliwości minimalnych. Innymi słowy - czas reakcji jest w pewnym stopniu proporcjonalny do częstotliwości wejściowej.
  • REKLAMA
  • #3 15599563
    someone_23
    Poziom 13  
    Nie można zrobić tak, aby do 10Hz układ podawał we=wy, a powyżej 10Hz zaczął mnożyć częstotliwość? Ja nie mam kompletnie pojęcia o pisaniu programów na AVR, dlatego stworzyłem to zlecenie.
  • REKLAMA
  • #4 15599654
    sundayman
    Poziom 26  
    Tak można zrobić. Jeżeli układ wykryje, że okres przekracza 1/10 sek. wtedy podaje to co ma na wejściu.
  • REKLAMA
  • #5 15599691
    someone_23
    Poziom 13  
    Graniczna częstotliwość to ok 400Hz tak wychodzi z moich obliczeń:
    1km = 100 000cm, 190 cm obwód koła
    na 1 km drogi ~ 526 obrotów = 6312 impulsów (12 impulsów na obrót)
    1km/h = mamy ~ 2 impulsy na sekundę dokładnie 6312/3600= 1,75
    to przy 220km/h mamy ~ 385Hz
  • #6 15599949
    pawel_kasior
    Poziom 11  
    Skoro kolega zaczął liczyć to proponuję : poczytać sobie o sposobie mierzenia niskiej częstotliwości sygnału! Myślę że C lub Bascom nie są trudnymi językami - można sobie samemu coś napisać - i jaka frajda!
REKLAMA