Dawno temu po przeczytaniu artykułu w Elektronice Praktycznej o sprzężeniu prądowym we wzmacniaczu mocy postanowiłem wykonać takie w wersji uproszczonej wykorzystując kit wzm. J 35 . Z założenia sprzężenie prądowe powinno poprawić przebiegi impulsowe głośnika basowego, wprowadzając odpowiednie zniekształcenia do sygnału . Ciężka membrana tego głośnika i jego duża indukcyjność powoduje opóźnienie jego prądu w stosunku do napięcia jakie otrzymuje ze wzmacniacza, a sygnał prądu głośnika podany na ujemne sprzężenie zwrotne wprowadzi zniekształcenia, które zmuszą membranę do szybszej pracy.
.
Wykonałem tę ideę wykorzystując w/w kit, przy okazji zwiększając jego moc i po długich odsłuchach, pomiarach i kombinacjach, uważam że jest to rewelacja!.
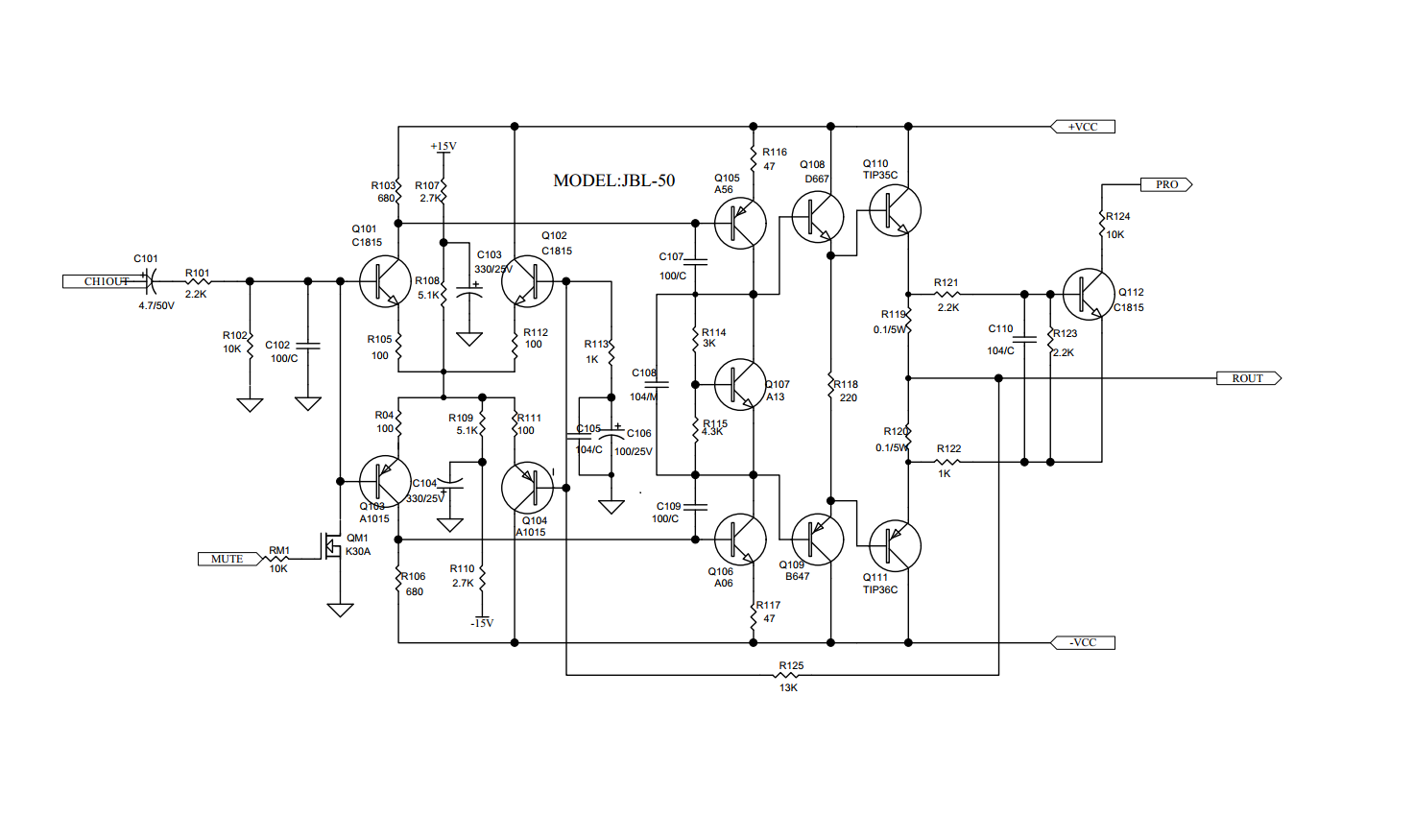
Bas staje się przezroczysty, szybki bez zdudnień, wyraźnie słychać kontrabas, fortepian, czy wiolonczelę , a "stopka" to tylko uderzenie.Odsłuch fali prostokątnej o f-20 Hz, nie jest przykrywany częstotliwością rezonansową kolumny (60 Hz) a słychać tylko pojedyncze "strzały. Okazało się, że rezonans membrany jest tłumiony przez sam wzmacniacz np. uderzenie opuszkiem palca w membranę powoduje , że wzm. wytwarza napięcie , które zapobiega temu ruchowi.Jednak nie wszystko złoto co się świeci, po pierwszych odsłuchach , byłem zawiedziony ponieważ mój subwofer mocno uwypuklał swój rezonans.Doszedłem po czasie do wniosku. że tak powinno być, ponieważ w rezonansie głośnik przedstawia sobą dużą rezystancję, a wtedy prąd jest mały, sprzężenie prądowe zwiększa napięcie bo " nie widzi" prądu i efekt rezonansu jest powielony. Z tego względu kolumny z silnie zaznaczonymi rezonansami typu "bas reflex" i nie lub słabo wytłumione nie nadają się do tego typu sprzężenia.Idealna do tego celu byłaby kolumna bez rezonansu, np. z dwunastoma głośnikami ( dwunastościan), każdy z inną częstotliwością rezonansu ( od 27 Hz ÷ 75 Hz ). Pierwsze próby wypadają bardzo pomyślnie, ponieważ można "zejść" do 10 Hz, oczywiście tego się już nie słyszy tylko czuje, ale ze "świeczką" szukać płyt z takimi częstotliwościami (niektóre SA CD).Na koniec chcę wyrazić nadzieję, że może ktoś zainteresowany "prawdziwymi" basami spróbuje wykonać podobny pomysł ( na kicie AVT 5187 uzyskałem podobny rezultat ) i podzieli się swoimi spostrzeżeniami, nie chciałbym być tutaj odosobniony. Oczywiście nie polecam tego pomysłu zwolennikom "bum,bum,bum", bo już nie jeden był tym zawiedziony.(na zdjęciu nr. 2 na czerwono- dołożone elementy sprzężenia prądowego , na niebiesko- elementy zwiększające moc )
Wykonałem tę ideę wykorzystując w/w kit, przy okazji zwiększając jego moc i po długich odsłuchach, pomiarach i kombinacjach, uważam że jest to rewelacja!.
Bas staje się przezroczysty, szybki bez zdudnień, wyraźnie słychać kontrabas, fortepian, czy wiolonczelę , a "stopka" to tylko uderzenie.Odsłuch fali prostokątnej o f-20 Hz, nie jest przykrywany częstotliwością rezonansową kolumny (60 Hz) a słychać tylko pojedyncze "strzały. Okazało się, że rezonans membrany jest tłumiony przez sam wzmacniacz np. uderzenie opuszkiem palca w membranę powoduje , że wzm. wytwarza napięcie , które zapobiega temu ruchowi.Jednak nie wszystko złoto co się świeci, po pierwszych odsłuchach , byłem zawiedziony ponieważ mój subwofer mocno uwypuklał swój rezonans.Doszedłem po czasie do wniosku. że tak powinno być, ponieważ w rezonansie głośnik przedstawia sobą dużą rezystancję, a wtedy prąd jest mały, sprzężenie prądowe zwiększa napięcie bo " nie widzi" prądu i efekt rezonansu jest powielony. Z tego względu kolumny z silnie zaznaczonymi rezonansami typu "bas reflex" i nie lub słabo wytłumione nie nadają się do tego typu sprzężenia.Idealna do tego celu byłaby kolumna bez rezonansu, np. z dwunastoma głośnikami ( dwunastościan), każdy z inną częstotliwością rezonansu ( od 27 Hz ÷ 75 Hz ). Pierwsze próby wypadają bardzo pomyślnie, ponieważ można "zejść" do 10 Hz, oczywiście tego się już nie słyszy tylko czuje, ale ze "świeczką" szukać płyt z takimi częstotliwościami (niektóre SA CD).Na koniec chcę wyrazić nadzieję, że może ktoś zainteresowany "prawdziwymi" basami spróbuje wykonać podobny pomysł ( na kicie AVT 5187 uzyskałem podobny rezultat ) i podzieli się swoimi spostrzeżeniami, nie chciałbym być tutaj odosobniony. Oczywiście nie polecam tego pomysłu zwolennikom "bum,bum,bum", bo już nie jeden był tym zawiedziony.(na zdjęciu nr. 2 na czerwono- dołożone elementy sprzężenia prądowego , na niebiesko- elementy zwiększające moc )
Fajne? Ranking DIY
