logo elektroda
logo elektroda
X
logo elektroda
REKLAMA
REKLAMA
Adblock/uBlockOrigin/AdGuard mogą powodować znikanie niektórych postów z powodu nowej reguły.

Jak wykonać prosty konwerter napięcia za triakiem na sygnał DC

ciuchcia1975 06 Lip 2016 11:30 8247 14
REKLAMA
  • #1 15789981
    ciuchcia1975
    Poziom 10  
    Potrzebował bym wykonać konwerter napięcia za triakiem (0-230VAC) na sygnał DC w celu pomiaru i wyświetlenia na mierniku panelowym.
    Miernik posiadam niestety obecnie nie spełnia on swojej funkcji gdyż napięcie za triakiem jest zbyt odkształcone (zastosowałem oczywiście prostownik). Jeśli ktoś zna schemat jakiegoś prostego konwertera który umożliwił by mi wykorzystanie posiadanego miernika bardzo proszę o kontakt. Niestety poszukując na form nie znalazłem tematu który pomógł by mi.
  • REKLAMA
  • #2 15790072
    elbud
    Poziom 14  
    ciuchcia1975 napisał:
    nie spełnia on swojej funkcji gdyż napięcie za triakiem jest zbyt odkształcone

    Znowu odwieczne poszukiwanie jasnowidzów co wiedzą jaki masz miernik i co to za układ "triakowy".

    Napisz konkretnie jaki to układ z triakiem. Osobiście nie zauważyłem aby napięcie za triakiem było odkształcone do tego stopnia żeby nie móc go zmierzyć.

    O pomiarach z wykorzystaniem przetwornika ADC i prostym skutecznym filtrze programowym (aż 3 krótkie linijki kodu w C) obejrzyj na kursach youtybe: mirekk36
    Google hasło atnel.
  • REKLAMA
  • #4 15790163
    ciuchcia1975
    Poziom 10  
    Dziękuję za szybką odpowiedź i przepraszam za braki w poście.
    Układ z triakiem o jakim mowa wygląda tak:

    Jak wykonać prosty konwerter napięcia za triakiem na sygnał DC

    Miernik panelowy to popularna "chińszczyzna" na PM435W+. Uprzedzam pytania o prawidłowość skonfigurowania miernika gdy podłączam napięcie z sieci przez mostek prostowniczy wyświetlana wartość jest prawidłowa. Gdy sygnał do pomiaru jest podany z wyjścia układu z triakiem (przez ten sam mostek prostowniczy), wyświetlana wartość jest nie stabilna "skacze" bardzo dużym zakresie.
    Nie jestem elektronikiem i do tej pory nie programowałem w C dlatego proszę o wyrozumiałość.

    Dodano po 8 [minuty]:

    Bardzo dziękuję koledze "wiertacz" za podane linki właśnie przyswajam wiadomości w nich zawarte.
  • #5 15790212
    elbud
    Poziom 14  
    W tym przypadku spróbuj na wejściu do miernika a za mostkiem który dokładasz dać
    1 - najważniejsze, dzielnik napięcia aby uzyskać niskie napięcie dla filtra (kondensatory). Przestawiasz wtedy w mierniku odpowiednio zworę wg instrukcji.
    2 - za dzielnikiem kondensator elektrolityczny rzędu kilkuset uF, może starczy kilkadziesiąt uF, i równolegle do niego ceramiczny 100nF
    To najprostszy i najtańszy filtr, powinien poskutkować. Programowy w tym przypadku bez sensu z samego założenia.
  • #6 15790242
    ciuchcia1975
    Poziom 10  
    Bardzo dziękuję kolego elbud. W tym mierniku niestety nie ma zworek trzeba zmienić wartości posobników ale z tym nie ma problemu. Spróbuję bo ta opcja jest dużo prostsza i szybsza w realizacji.
  • REKLAMA
  • #7 15794524
    ciuchcia1975
    Poziom 10  
    Zrobiłem dzielnik 1M na 820R co w dużym przybliżeniu koresponduje w mV do wartości w V. Zamontowałem również kondensatory: elektrolityczny 1000uF oraz ceramik 0,1uF. Pomiar jest już dużo stabilniejszy jednak co chwila skacze do jakiś dziwnych wartości. Chyba z tego układu więcej się nie uda wykrzesać. Miernik ma próbkowanie dwa razy na sekundę. Czy ma ktoś jeszcze jakieś pomysły?
  • #8 15796196
    elbud
    Poziom 14  
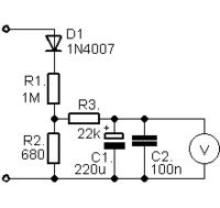
    Spróbuj taki układzik. Wartości dzielnika jak podałeś a R3 i C1 dobierz.
    Jak wykonać prosty konwerter napięcia za triakiem na sygnał DC
  • #9 15796584
    jesion40
    Poziom 27  
    Moim zdaniem potencjalnie masz trzy problemy:
    - błąd pomiaru RMS
    - wpływ tętnień 50Hz (lub 100Hz)
    - niestabilność samego regulatora na triaku.

    Pierwszy problem omówiony przez Kolegę wiertacz w poście #3 to chyba twoje najmniejsze zmartwienie, bo nie powoduje niestabilnych odczytów, a jedynie ich przekłamanie.

    Drugi możesz usunąć filtrując przebieg jak to opisano w kolejnych postach, ale jakoś nie wydaje mi się, żeby o to chodziło, skoro napięcie bez regulatora (230AC) mierzysz bez problemu, a przecież poziom tętnień powinien być zbliżony.

    Może więc mierzysz dobrze, tylko przebieg jest koślawy? Czy skoki odczytów nie biorą się z niestabilności samego przebiegu?
  • #10 15812014
    ciuchcia1975
    Poziom 10  
    Do kolegi elbud jak dobrać wartości R3 i C1 - jakie zależności muszą być spełnione?
    Do kolegi jesion40 moim zdaniem problem jest w koślawości przebiegu. Niestety nie mam oscyloskopu by to obejrzeć. Zaznaczam że miernik który wykorzystuję nie mierzy TRUE RMS. Nie wiem czy najlepiej nie było by zastosować AD736.
  • #12 15814651
    ciuchcia1975
    Poziom 10  
    A jakieś podpowiedzi odnośnie tego filtra wieloczłonowego?
  • REKLAMA
  • #14 15815183
    ciuchcia1975
    Poziom 10  
    Na razie stworzyłem filtr jak w poście #7. Niestety tego kolejnego opisanego w poście #8 nie miałem okazji sprawdzić - jestem na wakacjach. Niestety moje pojęcie o filtrach jest nie za duże dlatego moje pytanie id czego zacząć i jak go tworzyć by osiągnąć na przykład spokojny filtr (długi czas rekacji) który w tym przypadku sądzę by sprawdził się doskonale. Z góry dziękuję za wszelkie podpowiedzi.
  • #15 15815401
    jega
    Poziom 24  
    Jeżeli przebieg nie jest stabilny, to żaden filtr ci nie pomoże. Wystarczą niewielkie zmiany fazowe. Proponuję prosty test. Podaj to napięcie na na ogranicznik, przefiltruj to, co z niego wyjdzie i sprawdź, czy tak otrzymane napięcie jest stabilne.


    Jak wykonać prosty konwerter napięcia za triakiem na sygnał DC



    Edytuj

    Na wejściu filtru R2C1 uzyskasz impulsy o długości aktywnych części przebiegu, ale o stabilnym napięciu 0,7V. Powinieneś więc na wyjściu uzyskać przebieg z zakresu 0..0,7V zależny jedynie od wypełnienia. Jeżeli tam będą fluktuacje masz problem ze stabilnością wypełnienia i żadne czary-mary tu nie pomogą.
REKLAMA