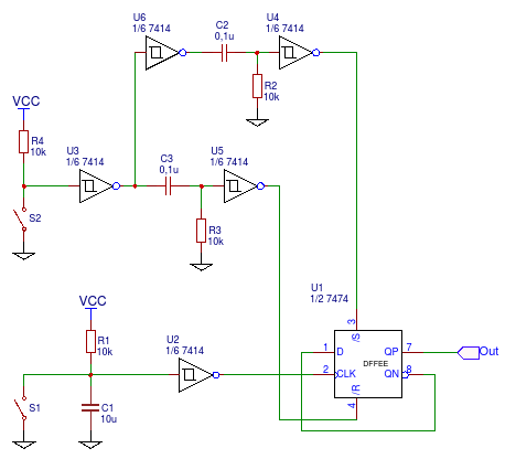
Witam problem jest taki że mam sterownik malutki na szynę din poniżej link i mogę sobie ustawić np że codziennie o 5 rano włącza się wyjście i np o 20 wieczór się wyłącza, teraz trzeba zrobić tak żeby niezależnie czy wyjście programatora jest załączone czy wyłączone można było ręcznie wysterować wyjście, czyli załóżmy że o 4 rano naciskamy przycisk dzwonkowy bo na takim to ma być zrobione idzie impuls i wyjście się załącza i drugie naciśnięcie np. sekundę później wyłącza wyjście, ale zostawmy wyjście załączone teraz przychodzi 5 rano i wyjście ma się załączyć ale się nie załączy bo już jest załączone bo ktoś je wysterował dzwonkowym przed 5 rano, teraz np przed 20 wieczór ktoś np przychodzi o 18 wieczór i wyłącza wyjście dzwonkowym a potem chwilę później załącza jeśli zostawi załączone to o 20 się wyłączy jeśli zostawi wyłączone to o 20 nic się nie stanie i wyjście dalej pozostanie wyłączonym. Na jakim elemencie to zrobić przerzutnik? Reasumując mamy dwa wejścia jedno z dzwonkowego drugie z programatora (styki C i NO oraz do dyspozycji C i NC) i jdno wyjście, jak sprzęgnąć te dwa układy żeby działało. Dobrze jakby zawsze był jakiś stan stabilny po włączeniu zasilania i dobrze jakby po włączeniu zasilania układ wrócił do stanu sprzed zaniku zasilania. Programator ma podtrzymanie bateryjne.
https://www.elektroda.pl/rtvforum/topic2460944.html
https://www.elektroda.pl/rtvforum/topic2460944.html
