Witajcie,
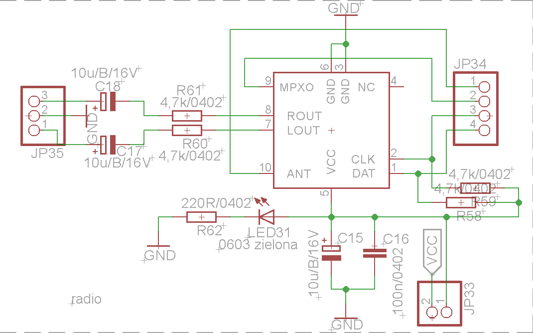
mam taki problem: chcę podłączyć wyjście radia TEA5767 na wejście wzmacniacza LM386. Niestety jednak nic nie słychać. Schematy próbowałem różne, scalaki też zmieniałem (schemat jak niżej, prosto z noty katalogowej układu):
Aby było zabawniej gdy podepnę do LM386 muzykę z telefonu komórkowego, to działa. Jeżeli podepnę wyjścia TEA5767 do głośników komputerowych to działa. Jeżeli połączę LM z TEA to leży i milczy... Ma ktoś jakiś pomysł?
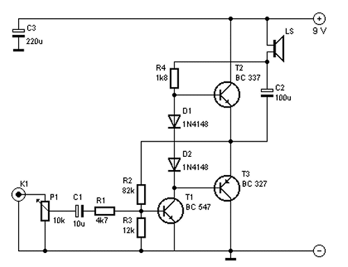
Dodatkowo znalazłem na forum taki schemat:
link do forum: https://www.elektroda.pl/rtvforum/topic262074.html
Moje pytanie: czy ten schemat będzie działał (chcę się upewnić zanim zmontuję)? Jaką moc osiągnę tam na powiedzmy głośniku 8ohm? Ewentualnie chętnie przygarnę SPRAWDZONY schemat wzmacniacza na napięcie do 9V i o mocy max 5W (wiem że w sieci jest tego pełno, ale tam każdy może wszystko dać i nie ma gwarancji że zadziała).
W załączniku dodaję noty katalogowe obu układów. Będę wdzięczny za pomoc.
mam taki problem: chcę podłączyć wyjście radia TEA5767 na wejście wzmacniacza LM386. Niestety jednak nic nie słychać. Schematy próbowałem różne, scalaki też zmieniałem (schemat jak niżej, prosto z noty katalogowej układu):
Aby było zabawniej gdy podepnę do LM386 muzykę z telefonu komórkowego, to działa. Jeżeli podepnę wyjścia TEA5767 do głośników komputerowych to działa. Jeżeli połączę LM z TEA to leży i milczy... Ma ktoś jakiś pomysł?
Dodatkowo znalazłem na forum taki schemat:
Moje pytanie: czy ten schemat będzie działał (chcę się upewnić zanim zmontuję)? Jaką moc osiągnę tam na powiedzmy głośniku 8ohm? Ewentualnie chętnie przygarnę SPRAWDZONY schemat wzmacniacza na napięcie do 9V i o mocy max 5W (wiem że w sieci jest tego pełno, ale tam każdy może wszystko dać i nie ma gwarancji że zadziała).
W załączniku dodaję noty katalogowe obu układów. Będę wdzięczny za pomoc.
