Projektuje sobie płytkę startowa/rozwojową coś w rodzaju klona Arduino podstawowe założenia.
- Micro usb do programowania i zasilania może kiedyś komunikacji z komputerem.
- Wbudowany programator USBasp na stałe odłączany zworkami.
- Procesor główny Atmega162 16MHz
- Wbudowany zegar czasu rzeczywistego.
- Wbudowana pamięć SRAM.
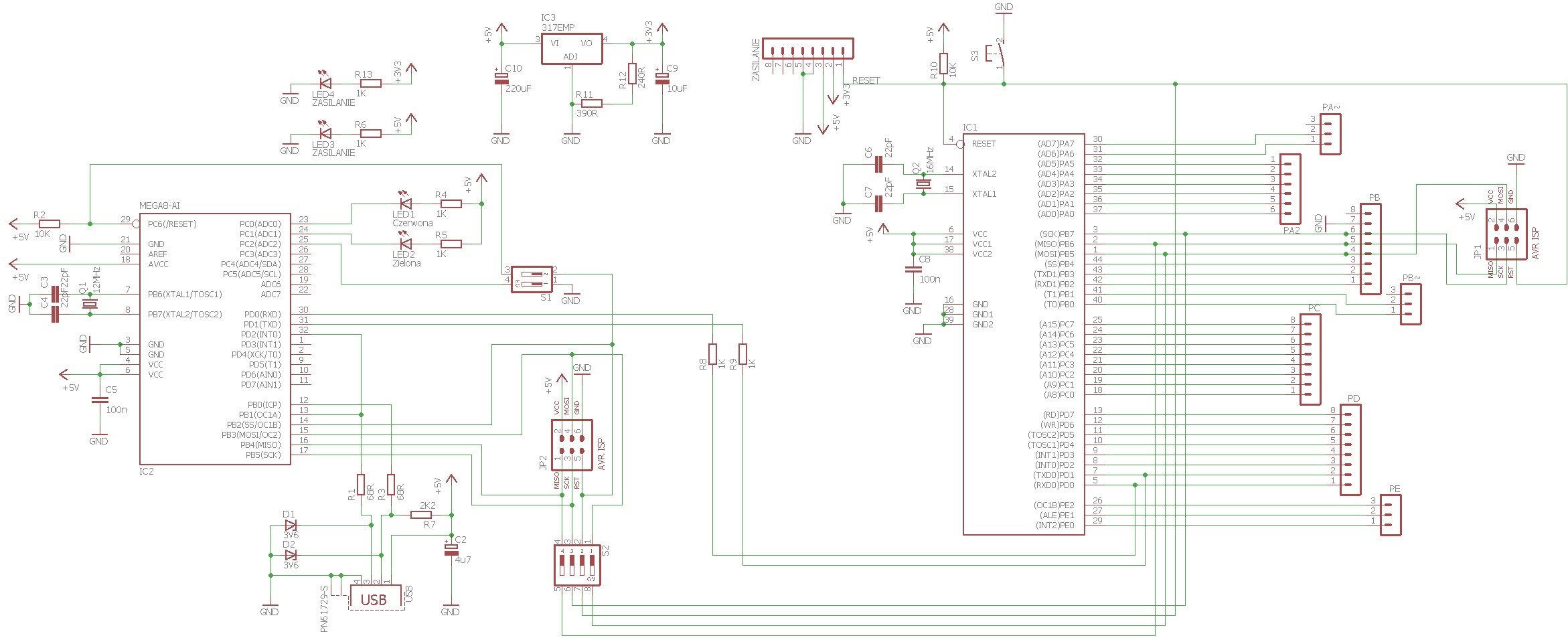
Poniżej zamieszczam fragment schematu proszę o sprawdzenie i wytknięcie błędów które popełniłem..

- Micro usb do programowania i zasilania może kiedyś komunikacji z komputerem.
- Wbudowany programator USBasp na stałe odłączany zworkami.
- Procesor główny Atmega162 16MHz
- Wbudowany zegar czasu rzeczywistego.
- Wbudowana pamięć SRAM.
Poniżej zamieszczam fragment schematu proszę o sprawdzenie i wytknięcie błędów które popełniłem..
