logo elektroda
logo elektroda
X
logo elektroda
REKLAMA
REKLAMA
Adblock/uBlockOrigin/AdGuard mogą powodować znikanie niektórych postów z powodu nowej reguły.

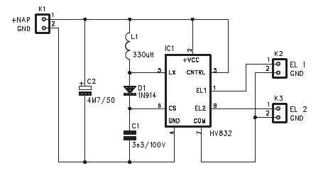
Sterownik podświetlenia elektroluminescencyjnej folii EL

zasoby 05 Lip 2005 16:43 3129 2
REKLAMA
  • HV832 jest sterownikami zaprojektowanymi do zasilania dwóch lamp EL o łącznej powierzchni do 3,5 cala kwadratowego. Napięcie zasilania 2.0 do 3.6V. W układzie tym zminimalizowano szumy generowane przez lampę. Układ wykorzystuje pojedynczy element indukcyjny oraz kilka elementów pasywnych. Nominalne napięcie wyjściowe dla lampy EL wynosi ±80V.

    Fajne? Ranking DIY
    O autorze
    zasoby
    Poziom 23  
    Offline 
    zasoby napisał 784 postów o ocenie 432, pomógł 4 razy. Jest z nami od 2002 roku.
  • REKLAMA
  • #2 1640004
    SQ9MEM
    Poziom 29  
    Hmm, no to ten projekt mnie już kompletnie "ogłupił". Jestem właśnie w trakcie składania przetwornicy do folii do radia samochodowego firmy Pioneer i byłem przekonany, że potrzebne jest około 200V, a nie 80V - czy może mnie ktoś "oświecić " ?
  • #3 1645514
    timi1
    Poziom 12  
    w zależności od rodzaju folii i od powierzchni, ale tak miej wiecej - od 70 do 120 V, pamietaj o czestoliwosci akustycznej
REKLAMA