Witam.
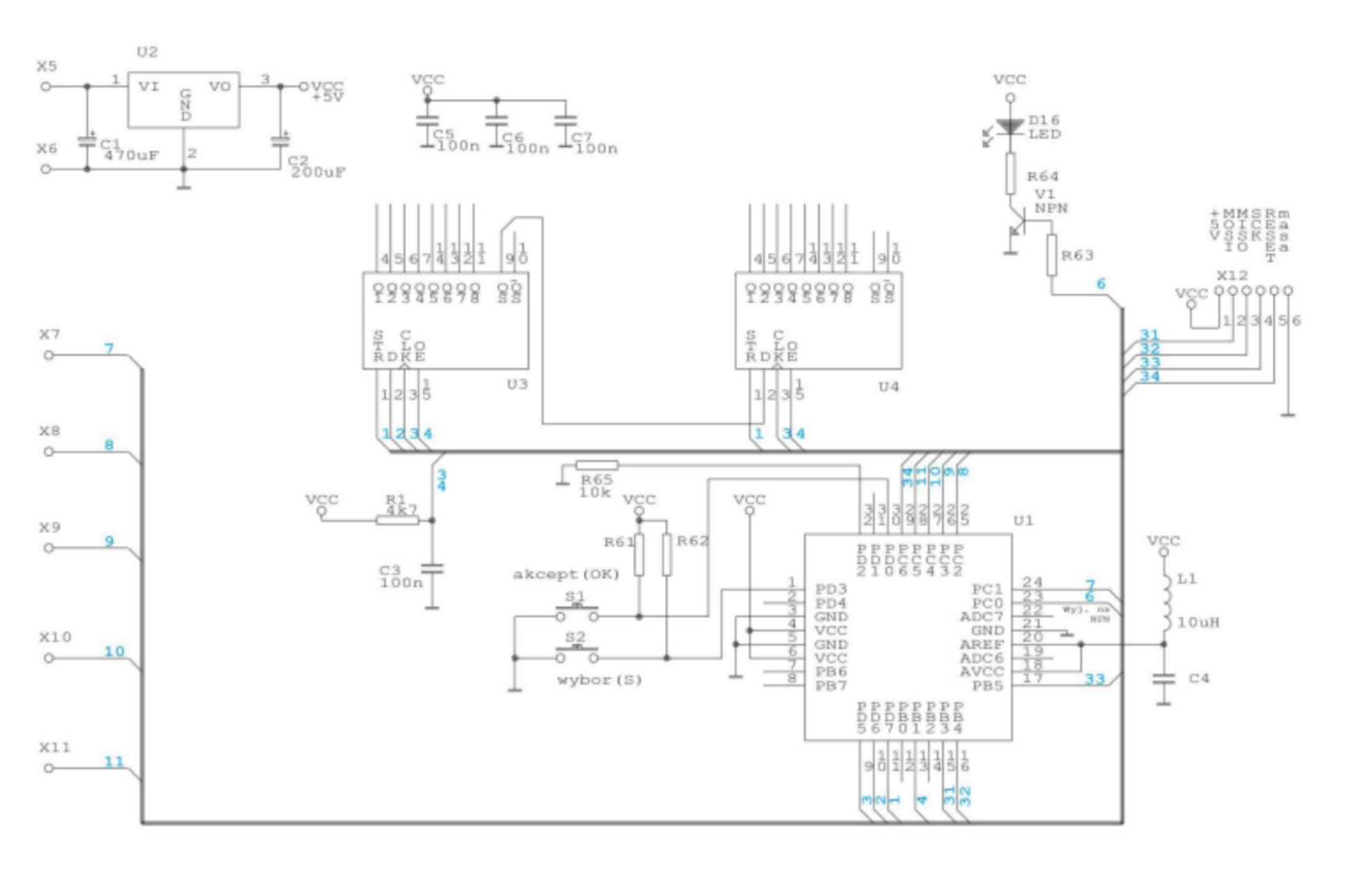
Mam zbudowany układ na ATMEGA 8A sterujący diodami LED. Program napisany w w C++. Wprowadzone nastawy są pamiętane po zaniku zasilania.
Po testach wszystko działa według założeń. Przerywając zasilanie po stronie 12V wszystko jest OK.
Problemy pojawiają się przy odłączaniu zasilacza po stronie 230V. Przy niektórych zasilaczach jest bezproblemowo a przy innych układ nie startuje. Jakby był zawieszony i nie przyjmuje informacji z przycisków. Po rozłączeniu po stronie niskiego napięcia , startuje prawidłowo pamiętając poprzednio wprowadzone nastawy.
Wszystkie testowane zasilacze z stabilizacją napięcia.

Mam zbudowany układ na ATMEGA 8A sterujący diodami LED. Program napisany w w C++. Wprowadzone nastawy są pamiętane po zaniku zasilania.
Po testach wszystko działa według założeń. Przerywając zasilanie po stronie 12V wszystko jest OK.
Problemy pojawiają się przy odłączaniu zasilacza po stronie 230V. Przy niektórych zasilaczach jest bezproblemowo a przy innych układ nie startuje. Jakby był zawieszony i nie przyjmuje informacji z przycisków. Po rozłączeniu po stronie niskiego napięcia , startuje prawidłowo pamiętając poprzednio wprowadzone nastawy.
Wszystkie testowane zasilacze z stabilizacją napięcia.