logo elektroda
logo elektroda
X
logo elektroda
Adblock/uBlockOrigin/AdGuard mogą powodować znikanie niektórych postów z powodu nowej reguły.

Słaby sterownik PWM 48 V - hulajnoga amatarska

underground125 03 Wrz 2016 17:54 3921 25
  • #1 15909297
    underground125
    Poziom 11  
    W mojej hulajnodze amatorskiej konstrukcji zastosowałem oryginalny silnik na 48 V 1000 W oraz sterownik dedykowany do tego silnika. Po złożeniu całej konstrukcji wszystko działało bez zarzutu do pewnego czasu, ostatnio hulajnoga zaczęła bardzo wolno jeździć, tak jakby silnik miał max. 200 W. Myślałem, że może wina jest po stronie akumulatorów, jednak gdy podpiąłem bezpośrednio pod akumulatory sam silnik, ten zaczął napędzać hulajnogę tak, że jeździła jak wściekła, więc ewidentnie wina leży po stronie sterownika. Co może być tego przyczyną i jak ewentualnie zweryfikować problem? Sterownik z ciekawości rozebrałem, jednak nie widać, aby jakiś element był uszkodzony.

    Słaby sterownik PWM 48 V - hulajnoga amatarska

    Słaby sterownik PWM 48 V - hulajnoga amatarska

    Słaby sterownik PWM 48 V - hulajnoga amatarska
  • #2 15909578
    UL7855
    Poziom 23  
    Obejrzyj PWM na oscyloskopie.
    Uszkodzone elementy nie zawsze wyglądają na spalone. :idea:
  • #3 15910717
    underground125
    Poziom 11  
    Tylko jest mały problem bo nie posiadam oscyloskopu,myślałem że będzie można w jakiś łatwy sposób określić co może być ewentualną przyczyną, bo tak jak pisałem działa normalnie obroty można regulować ale moc silnika jest mała w porównaniu do tego jak podłącze bezpośrednio do akumulatorów.
  • #4 15911361
    wojtek 9007
    Poziom 39  
    Witam - możesz sprawdzić multimetrem ( omomierzem ) przekażnik cewkę oraz styki .
    Możesz sprawdzić czy wszystkie mosfety KT80E07NE są sprawne , czy są otwierane
    sygnałem PWM - na rezystorach R1 ,R2 ,R3 . Możliwe że przy maksymalnym
    otwarciu manetki - przekażnik miał zwierać mosfety ?

    Dodano po 5 [minuty]:

    To jest ten mosfet;
    http://www.zhennanxing.com/UploadFiles/fujian/100/TK80E07NE_E_130307.pdf
  • #5 15911578
    underground125
    Poziom 11  
    Wydaje mi się że przekaźnik tutaj tylko pełni rolę taka że załącza układ kiedy stacyjka jest przekrecona, dziwne jest to że porostu słabszy jest, ale prędkości i zmianę zakresu realizuje sprawnie, przeważnie usterki są na zasadzie że nie działa cały układ, jeszcze teraz się przyglądam scalakowi, bardzo dziwny jest nie jestem w stanie datasheet odnaleźć,nawet informacji na jego temat chyba że źle szukam, ciężko będzie mi zdjęcie zrobić bo bardzo małe są nadruki ale oznaczenie to :
    339
    GZ37446.
  • #6 15911654
    UL7855
    Poziom 23  
    Scalak to LM339 najnormalniejszy pod słońcem.
    Czy manetka jest sprawna? Sprawdzałeś?
  • #7 15911737
    underground125
    Poziom 11  
    Manetka jest w porządku, podłączyłem żarówkę pod gniazdo manetki i silnik pracował na maksymalnych obrotach ale tak jak mówiłem moc ma na poziomie 200w. Może wymienię scalakowi i zobaczę czy coś pomoże, bo jaki element poza nim i trabzystorami może mieć na to wpływ?

    Dodano po 1 [godziny] 34 [minuty]:

    Jeszcze tak przyglądając się układowi zastanawiam się gdzie jest element wykonawczy bo jak rozumiem sterowanie realizowane jest na zasadzie Pwm?
  • #9 15912628
    underground125
    Poziom 11  
    Słaby sterownik PWM 48 V - hulajnoga amatarska
    Zastanawia mnie kwestia do czego służy wtyczka która podpisana jest jako sport, bo zmostkowana czy nie nic nie zmienia
    Słaby sterownik PWM 48 V - hulajnoga amatarska
  • #10 15912934
    TM85
    Poziom 27  
    Sprawdź czy duże rezystory nie zmieniły wartości. Pomimo ich pozornie dobrego wyglądu.
  • #11 15913155
    underground125
    Poziom 11  
    Sprawdziłem wszystkie rezystory od Ćwierć wata w zwyż, i wszystkie są dobre natomiast jeden jest dziwny według specyfikacji powinien mieć 10 Ohm. Natomiast według miernika nie ma tyle albo więcej. Z ciekawości zamieniłem go ale wtedy układ nie działał podłączania go w swoje miejsce znów układ działał, zamieszczam zdjęcie

    Słaby sterownik PWM 48 V - hulajnoga amatarska
    Wydaje mi się że ten rezystor odpowiada tylko za kwestie załączeniu układu. Co jeszcze warte jest uwagi aby przejrzeć?
  • #12 15913177
    UL7855
    Poziom 23  
    Oż curde :| A kto tak pospawał tę płytkę? Nie ma tam jakiś zwarć? :|
    Rezystor o którym piszesz jakie ma paski?
  • #13 15913528
    underground125
    Poziom 11  
    Pospawal to najpewniej jeden z obywateli kraju kwitnącego ryżu, jednak tragedii wielkie nie ma przynajmniej luty nie wyglądają na,, zimne ", kolory: czerwony czarny czarny żółty brązowy, jednak co do czarnych nie mam wątpliwości to do żółtego dość podobny do złotego a czerwony jak brązowy, dorzucę foto: Słaby sterownik PWM 48 V - hulajnoga amatarska jak widać interpretacja zależy od światła przy podanych parametrach wartość wychodzi w megaohmach. Jedna kwestia która ciągle mnie intryguje to jaki element kluczuje te tranzystory wydaje mi się że powinien znaleźć się układ podobny do ne555 czy coś w tym stylu. Może ktoś się domyśla jak działa to wszystko w uproszczeniu?

    Dodano po 5 [minuty]:

    Teraz na szybko sprawdziłem mohmomierzem i wychodzi ze ma 2M, więc również chyba jest sprawny ten opornik. A może ten 339 jest coś nie tak z nim, bo jakby nie było jest on jednym z takich bardziej odpowiedzialnych elementów w tym układzie, jak sądzicie?
  • #14 15913687
    mariuszw19640717
    Poziom 35  
    underground125 napisał:
    wychodzi ze ma 2M,

    Zdjęcie ,,mówi" , że powinien mieć 1MΩ.
    Jaką wartość ma ten duży?
  • #15 15913775
    underground125
    Poziom 11  
    Duży 1,2 k, mogę jutro kupić 1m, raczej nie usmaze układu bo bym to już zrobił zakładając 10Ohm opornik, a ten nic nie zrobił w tym ukladzie. A tak na marginesie w jaki sposób te opornik mogą wpływać na pracę całego układu, staram się go przeanalizować.
  • #16 15914821
    TM85
    Poziom 27  
    Może być zbudowany sensor prądu, ale nie na rezystorach megomowych tylko ułamki oma. I takie masz odszukać czy masz i sprawdzić. W przypadku zwiększenia rezystancji takowego elektronika wcześniej ogranicza prąd na wyjściu.
  • #17 15914861
    underground125
    Poziom 11  
    A więc kupiłem 3 rezystory 1m, nie było 2 m więc podłączyłem je szeregowo i dalej jest jak było, nawet zwiększyła rezystancji do ponad 4m jednak to już nie wpłynęło w żaden sposób na układ. Byłem teraz sprawdzić i hulajnoga pod stroma górkę dawała radę podjechać jak była podłączona bezpośrednio bez sterownika. Ze sterownikiem myślę że ciężko nawet na prostej drodze by miała uzyskać pełna prędkość. Posprawdzam jeszcze raz te rezystory ale już sam powoli mam ogromne wątpliwości co dolega temu układowi, a chciałbym się dowiedzieć w czym tkwi problem bo jeżeli bym nawet kupił drugi sterownik i w podobny sposób miałby umrzeć to lepiej teraz abym to rozwikłal tym bardziej że układ jak widać jest analogowy i nie ma żadnych mikrokontrolerow etc co by mogło przystworzyc mi większy problem.

    Dodano po 18 [minuty]:

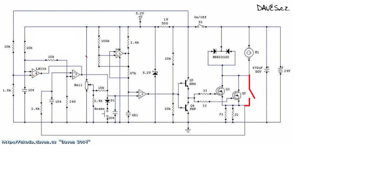
    wpisałem z ciekawości w google, nazwe firmy sterownika ,,yiyun tech" na grafice pojawiło mi się kilka schematów nawet oraz strona na ktorej sa roznego rodzaju sterowniki rożnych mocy oraz napięć, jednak jak widać idea układu jest ogolnie ta sama, wrzucam link, może ktoś z forumowiczów będzie w stanie wywnioskować jakie elementy mogą odpowiadać za tego typu brak mocy w mojej hulajnodze.
    http://skoda.daves.cz/YK31C_mod_tuning

    Dodano po 1 [godziny] 21 [minuty]:

    zrobiłem jeszcze jeden test, wpiąłem w obwód amperomierz pomiedzy akumulatory i dałem manetke na maksymalna wartosc obrotów, pobór jakis wskazuje mi multimetr oscyluje w wartości 3.25A, więc o wiele za mało , myśle że to raczej nie ma znaczenia że akumulatory jakich używam mają pojemnośc 35Ah ? są to akumulatory z samochodu 4 sztuki połączone szeregowo.
  • #19 15915076
    underground125
    Poziom 11  
    Tylko że z tego co wyczytałem tam to ten układ do tego quada ktory jest prezentowany to jest oryginalnie stłumiony do 350w, a u mnie na początku wszystko hulało super. dopiero tak po pewnym czasie się stało że działa jakby chciało a nie mogło, jeżeli chodzi o miejsce zamiany tego rezystora ze schematu 3,3k na 1k, to go zamieniłem ale nadal to nic nie zmieniło.

    Dodano po 5 [minuty]:

    poza tym dziwna sprawa jest że układ pobiera maksymalnie te 3A z hakiem, gdy jest wysterowany na maksymalną wartość, gdzie pobór w takim przypadku powinien osiągać około 20A. więc jak widać moc to zaledwie 144W, więc nic dziwnego że jest w stanie ledwo co napędzić samą hulajnoge na prostej drodze.

    Dodano po 17 [minuty]:

    Udało się, okazało się że problem był wręcz trywialny, wystarczyło poprawić luty w okolicy przekaźnika, wszystko działa już tak jak należy Dziękuje za pomoc użytkownikowi : wojtek 9007.
  • #20 15922948
    TM85
    Poziom 27  
    Było pisane że nie podoba się lutowanie, trzeba było za
    cząć od tego.
  • #21 15927035
    underground125
    Poziom 11  
    Tak wiem, wszelkie luty zostały poprawione, analizując układ problem chyba tkwi w kwestii wysterowania tranzystorów, tymczasowo zastosowałem ,,bypass" w układzie, tzn staram sie ruszac za pomoca manetki do osiagniecia w miare przyzwoitej prędkości a następnie układ załączam bezpośrednio poza wysterowaniem ( dzialanie to ma na celu ograniczenia prądu, który podczas rozruchu jest najwiekszy) Słaby sterownik PWM 48 V - hulajnoga amatarska . Jednak tak jak mówię jest to rozwiazanie tymczasowe. Jak łatwo sie domyślić problem nie leży w kwestii niskiej konduktancji przewodów doprowadzających, a raczej w kwestii wysterowania samych tranzystorów.
  • #22 15952725
    underground125
    Poziom 11  
    Witam, mam następujący problem, mianowicie jeden z tranzystorów ma przebicie nota katalogowa ; http://www.zhennanxing.com/UploadFiles/fujian/100/TK80E07NE_E_130307.pdf mógłby mi ktoś podać pewny zamiennik, zastosowałem irf 3710, jednak po zamontowaniu tych tranzystorów są one wysterowanie maksymalnie i w żaden sposób nie ma możliwości modulacji ( podłączone jest tak jakby były zwarte). Oczywiście wszystkie 3 tranzystory zostały wymienione na irf.
  • #23 15952765
    tos18
    Poziom 42  
    Może sterowanie tranzystorami jest uszkodzone ? Albo przekładka izolująca od radiatora jest uszkodzona ?
  • #24 15952962
    underground125
    Poziom 11  
    Wątpię że sterowanie jest uszkodzone,ponieważ cały układ był w stanie pracować na 2 tranzystorach (tych oryginalnych). Może specjalnie w jakiś sposób układ jest przystosowany do tego aby pracować na bardzo wąskiej grupie tranzystorów? Bo te oryginalne są nie do dostania trzeba by je ściągać z aliexpres. A wydaje mi się że można nawet lepsze zamienniki zastosować. Tylko ciekawe czemu tak się dzieje na tych irf skoro mają dość podobne specyfikację.
  • #26 15953494
    underground125
    Poziom 11  
    Uklad podlaczylem bez obudowy(radiatora) więc tranzystory nie były przekrecone do radiatora.

    Dodano po 43 [minuty]:

    Podłączyłem teraz układ na tych 2 tranzystorach wystartował i działa, jednak maksymalny pobór prądu oscyluje w okolicy 8 A. Na jednym z akumulatorów napięcie spadło do 10.5V reszta ma w okolicach 12,3. Podladuje go, dodatkowo zamierzam zbudować układ avt 5500, służący do mierzenia pojemności akumulatorów, będzie to przydatne urządzenie tymbardziej że akumulatory pochodzą z odzysku. Zastanawiam się czy układ w zależności od spadku napięcia wejściowego może zmniejszać maksymalna moc dostarczana do silnika?
REKLAMA