logo elektroda
logo elektroda
X
logo elektroda
REKLAMA
REKLAMA
Adblock/uBlockOrigin/AdGuard mogą powodować znikanie niektórych postów z powodu nowej reguły.

President by Uniden PC40 - Moc nadawania w AM 0,25W i 1W w FM

basti23 11 Wrz 2016 22:06 2337 11
REKLAMA
  • #1 15925768
    basti23
    Poziom 14  
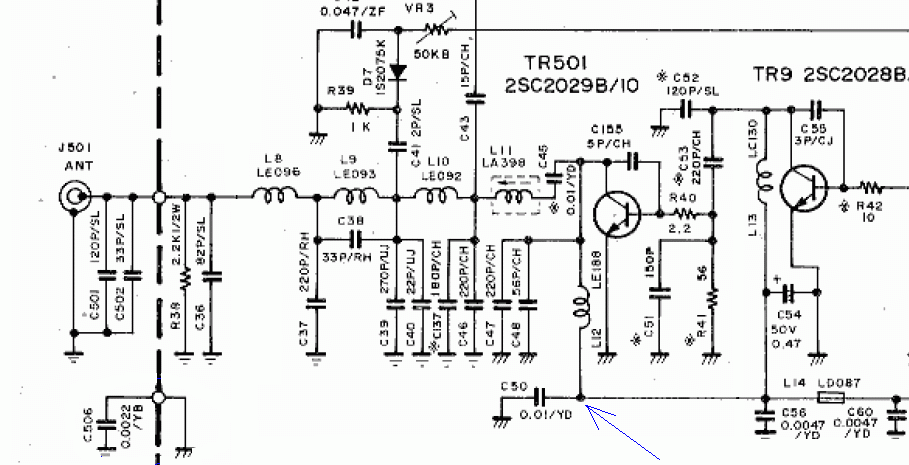
    Witam. Problem polega na tym że radio nadaje z bardzo małą mocą ale modulacja jest bardzo dobra i zrozumiała. Pomiar napięć na końcówce mocy przy RX B-0,5V K-12,86V E-0V przy TX B-0,7V K-3,26V E-2,06V. Dziwne jest to że na pierwszym kanale moc jest najmniejsza a na czterdziestym największa. SWR anteny 1,1. Jaka może być tego przyczyna? Załączam schemat tego radia.
  • REKLAMA
  • #2 15925892
    Konto nie istnieje
    Poziom 1  
  • REKLAMA
  • REKLAMA
  • #4 15925931
    Hektar Zahler
    Poziom 34  
    Kiedy tranzystory są wysterowane to tak nie mierzymy.
    Weź pomyśl no co robisz - między masą (GND) i masą (emiter) jest ten sam potencjał napięcia stałego i na pewno nie ma tam 2V.

    To nie jest dziwne.
    To w.cz. indykuje się w mierniku do tego nie przystosowanym.

    Dodano po 6 [minuty]:

    President by Uniden PC40 - Moc nadawania w AM 0,25W i 1W w FM

    I mały szczegół do zapamiętania po wielokroć powtarzany - brak galwaicznej masy obudowy.
  • #5 15925980
    basti23
    Poziom 14  
    Cytat:
    między masą (GND) i masą (emiter) jest ten sam potencjał napięcia stałego i na pewno nie ma tam 2V.


    Przepraszam mój błąd. Pomyliłem Emiter z Bazą miało być TX E-0V K-3,26V B-2,06V.
  • #6 15925984
    c2h5oh
    Moderator
    basti23 napisał:
    ...Dziwne jest to że na pierwszym kanale moc jest najmniejsza a na czterdziestym największa. SWR anteny 1,1. Jaka może być tego przyczyna?...


    Pomiaru dokonujesz (czym?) na sztucznym obciążeniu czy na antenie która może być uszkodzona?
  • #7 15925994
    Hektar Zahler
    Poziom 34  
    Patrz na zasilające PA (przełącznik modulacji) w pozycji FM nie ma prawa być inne, niż równe co do zasilającego radio.

    Dodano po 9 [minuty]:

    Za to poprawnie jest mierzyć tam, gdzie sekcja dławik-pojemność blokuje w.cz., ale przewodzi napięcie stałe, o tak.

    President by Uniden PC40 - Moc nadawania w AM 0,25W i 1W w FM
  • #8 15926229
    basti23
    Poziom 14  
    Hektar Zahler napisał:

    Za to poprawnie jest mierzyć tam, gdzie sekcja dławik-pojemność blokuje w.cz., ale przewodzi napięcie stałe, o tak.

    President by Uniden PC40 - Moc nadawania w AM 0,25W i 1W w FM

    Dzięki kolego za uświadomienie mnie że robiłem źle te pomiary. Rzeczywiście że w FM jest tam napięcie zasilania nawet po załączeniu PTT a w AM jest połowa tego napięcia. Pomiary (jeśli chodzi o moc) robię miernikiem Miranda CB 100 ze sztucznym obciążeniem który ten miernik ma wbudowane, a napięcia mierzę multimetrem. Mam również miernik częstotliwości którym robię pomiary częstotliwości generatorów i częstotliwość wychodzącą na antenę.
  • Pomocny post
    #9 15926932
    kriss51
    VIP Zasłużony dla elektroda
    Sprawdź na dobry początek tranzystory TR14, TR15, TR502 oraz D27.


    basti23 napisał:
    Dziwne jest to że na pierwszym kanale moc jest najmniejsza a na czterdziestym największa.


    Niech Cię to nie dziwi. Masz po prostu rozstrojony tor nadajnika, a konkretnie L15, L16, L17 i L18. Musisz ustawić na 20 kanał i zestroić na max. mocy nadajnika.

    Najlepiej robić to na sztucznym obciążeniu.
  • #10 15929209
    basti23
    Poziom 14  
    Witam ponownie. Radio udało mi się doprowadzić do stanu używalności. Uszkodzony okazał się jednak 2SC2029. Zamieniłem go na 2SC2075 bo takiego miałem z odzysku ze starej onwy. Moc odrazu wzrosła do 1W na AM i 5W na FM ale tylko na 40 kanale na 1 kanale było 0,25W na AM i 1W na FM. Zastosowałem się do tego co napisał kriss51 i ruszyłem lekko rdzeniami cewek L15 i L16 wsystko wróciło do normy. Moc jest taka sama na 1 kanale i na 40 kanale. Zamiast tranzystora mdulacyjnego zalożyłem transformator, opis znalazłem w krórymś z wątków na elektrodzie. Teraz moc w AM jest 4W. Fajnie by było założyć mikrofon pojemnościowy bo dynamicznego nie posiadam do tego radia a pojemnościowych mam 4 sztuki. Jesli ktoś ma jakiś dobry patent na taką przeróbkę to byłbym wdzięczny.
  • REKLAMA
  • Pomocny post
    #11 15929287
    kriss51
    VIP Zasłużony dla elektroda
    basti23 napisał:
    Fajnie by było założyć mikrofon pojemnościowy bo dynamicznego nie posiadam do tego radia a pojemnościowych mam 4 sztuki. Jesli ktoś ma jakiś dobry patent na taką przeróbkę to byłbym wdzięczny.


    Proszę bardzo.
  • #12 15931153
    basti23
    Poziom 14  
    Witam. Wlutowałem kondensator 47nF i rezystor 6,8KΩ i wszystko działa super. Dziękuję wszystkim za pomoc, a szczególnie tobie kolego kriss51. Pozdrawiam i zamykam temat.
REKLAMA