logo elektroda
logo elektroda
X
logo elektroda
REKLAMA
REKLAMA
Adblock/uBlockOrigin/AdGuard mogą powodować znikanie niektórych postów z powodu nowej reguły.

4h timer z wskaźnikiem postępu LED

zasoby 09 Lip 2005 08:31 1767 2
REKLAMA
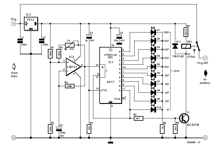
  • Jest to timer o czasie zliczania trwającym do 4h z wskaźnikiem postępu czasu na diodach LED. Dodatkowo zaopatrzony w możliwość włączenia/wyłączenia urządzenia po upływie ustawionego czasu (przekaźnik). Regulacji czasu trwania w zakresie od 2h 15' do 4h 30' timera dokonujemy za pomocą P1. Autor ustawił wartość P1 na 30k co odpowiada czasowi około 3h. Układ został wykorzystany do podładowywania akumulatorów, gdzie po upływie 3h następowało odłączenie od ładowarki.

    Fajne? Ranking DIY
    O autorze
    zasoby
    Poziom 23  
    Offline 
    zasoby napisał 784 postów o ocenie 432, pomógł 4 razy. Jest z nami od 2002 roku.
  • REKLAMA
  • #2 1662151
    UBL21
    Poziom 20  
    Układ można zastosować do ładowania akumulatora tanich wkrętarek które mają prymitywną ładowarkę a czas ładowania ok. 4h trzeba samemu pilnować i nie można np. włączyć na noc aby rano wkrętarka była gotowa do pracy. Ja co prawda używam timera zegarowego, ale jeśli zapomnę wyłączyć to za 24h cykl ładowania zaczyna sie od nowa. Ten układ natomiast nie ma tej wady, ale brak mi w nim przycisku start i drugiego styku przekaźnika do wyłączenia układu od sieci.
  • #3 1681499
    mmgryc
    Poziom 22  
    A czy można wydłużyć czas aliczania tak powiedzmy do 24h??
REKLAMA