logo elektroda
logo elektroda
X
logo elektroda
REKLAMA
REKLAMA
Adblock/uBlockOrigin/AdGuard mogą powodować znikanie niektórych postów z powodu nowej reguły.

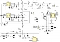
AVT5360 - falownik 1f - brak reakcji silnika na regulację potencjometrem

hidan-92 27 Wrz 2016 20:21 2940 8
REKLAMA
  • #1 15958709
    hidan-92
    Poziom 9  
    Witam,
    Odtworzyłem projekt falownika jednofazowego AVT5360 do silników klatkowych indukcyjnych asynchronicznych (z kondensatorową fazą rozruchu). Podłączono do niego 4 różne odbiorniki, pierwsze żarówka - przy odłączeniu układu i rozładowywaniu kondensatora widać błysk ale podczas pracy zero efektu. Następnie silnik indukcyjny, 95% obrotu potencjometru nie przynosi żadnych zmian i silniki stoi dopiero pod koniec widać lekki skok silnika lecz nie na tyle by silnika zaczął sie obracać. Podłączenie kolejnych dwóch innych silników wykazało ten sam efekt. Potencjometr podaje pełną skale napięciowa 0-5V na mikro kontroler.

    Wkład do mikrokontrolera został zaczerpnięty z oficjalnego projektu AVT. Każda wskazówka mile widziana.
  • REKLAMA
  • #2 15958843
    hidan-92
    Poziom 9  
    Dorzucam jeszcze zdjęcie oscyloskopu w miejscu gdzie silniki drgają. Minimalna zmiana zbija sygnał do zera.
  • REKLAMA
  • #3 15959056
    Pittt
    Poziom 32  
    jakiej mocy obciążenia podłączasz ?
  • #4 15959687
    hidan-92
    Poziom 9  
    Wszystkie silniki są oczywiście bez obciążenia. Największy z nich z pokaźnym kondensatorem rozruchowym ma prąd rozruchowy rzędu 1.5A, dwa pozostałe do 1A. Czekam na nowy mikrokontroler gdyż budzi on najwięcej podejrzeń.
  • REKLAMA
  • Pomocny post
    #5 15959713
    Pittt
    Poziom 32  
    a ja się obawiam że przeceniłeś ten układ. On jest zaprojektowany do malutkich silniczków.
    Spróbuj na czymś znacznie mniejszym go uruchomić.
    Podejrzewam że masz problem przez zabezpieczenie obciążeniowe R5, R6, T5
  • #6 15959878
    hidan-92
    Poziom 9  
    Najmniejszy silnik ( wymontowany z pralki) ma 95W przy czym przy rozruchu zapewne więcej. Więc Twoja teoria jak najbardziej jest prawdopodobna, wymontowanie T5 może rozwiązać problem ?

    Jednak dalej martwi mnie mikrokontroler, układ sterowania zasilony z zewnętrznego 5v zachowuje sie podobnie, oscyloskop nie wykazuje sygnału dopiero przy końcówce potencjometru.
  • #7 15959893
    Pittt
    Poziom 32  
    A przebieg który wkleiłeś skąd wziąłeś ? Sprawdź co jest na PB3 i PB4, bez obciążenia. Te sygnały powinny reagować na potencjometr. A najlepiej zobacz co masz na wyjściu. Najlepiej z filtrem dolnoprzepustowym.
  • REKLAMA
  • #8 15960176
    hidan-92
    Poziom 9  
    Wklejony przebieg był zdjęty właśnie z tych nóżek podczas pracy bez obciążenia w zakresie suwaka powyżej 95% . Jak dotrze kurier z nowym attiny sprawdzę czy działanie programu jest nie poprawne czy mikrokontroler który używam jest wadliwy. Ale obstawiam to drugie gdyż na płytce stykowej równie dziwnie sie zachowuje.

    Jeśli chodzi o sygnał wyjściowy z falownika nie bardzo mam jak go sprawdzić moim oscyloskopem (chińska zabawka za 300zł o napięciu wejściowym max 50v). Chyba że jest jakiś sposób na to?
  • #9 16041224
    hidan-92
    Poziom 9  
    Problem rozwiązany :)
REKLAMA