Miał bym jedno pytanie. Moglibyście zerknąć na poprawność działania kodu.
Chodzi o liczenie czasu otwarcia wtrysku...
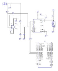
Wejście wtrysku przechodzi przez optoizolator który zmienia stan. Podaje wysoki na wyjściu mam niski.
Podam tylko potrzebne rzeczy bo całość kodu jest dość duża.
Nie wiem czy dobrze mierze czy czasami pomiar nie jest zamiast czas otwarcia wtrysku to czas pomiędzy otwarciami. I jaka mniej więcej wartość wychodzi na ty timerze. Policzyłem ale pewnie źle bo jeszcze nigdy dobrze mi się nie udało. Jak wartość z timera muszę pomnożyć by wyszła mi milisekunda ?
Chodzi o liczenie czasu otwarcia wtrysku...
Wejście wtrysku przechodzi przez optoizolator który zmienia stan. Podaje wysoki na wyjściu mam niski.
Podam tylko potrzebne rzeczy bo całość kodu jest dość duża.
Kod: VB.net
Nie wiem czy dobrze mierze czy czasami pomiar nie jest zamiast czas otwarcia wtrysku to czas pomiędzy otwarciami. I jaka mniej więcej wartość wychodzi na ty timerze. Policzyłem ale pewnie źle bo jeszcze nigdy dobrze mi się nie udało. Jak wartość z timera muszę pomnożyć by wyszła mi milisekunda ?
