logo elektroda
logo elektroda
X
logo elektroda
REKLAMA
REKLAMA
Adblock/uBlockOrigin/AdGuard mogą powodować znikanie niektórych postów z powodu nowej reguły.

Automatyczne sterowanie pozytywkami w szopce - jak użyć układu UCY 7490?

Stanys 10 Paź 2016 20:33 1278 8
REKLAMA
  • #1 15986427
    Stanys
    Poziom 9  
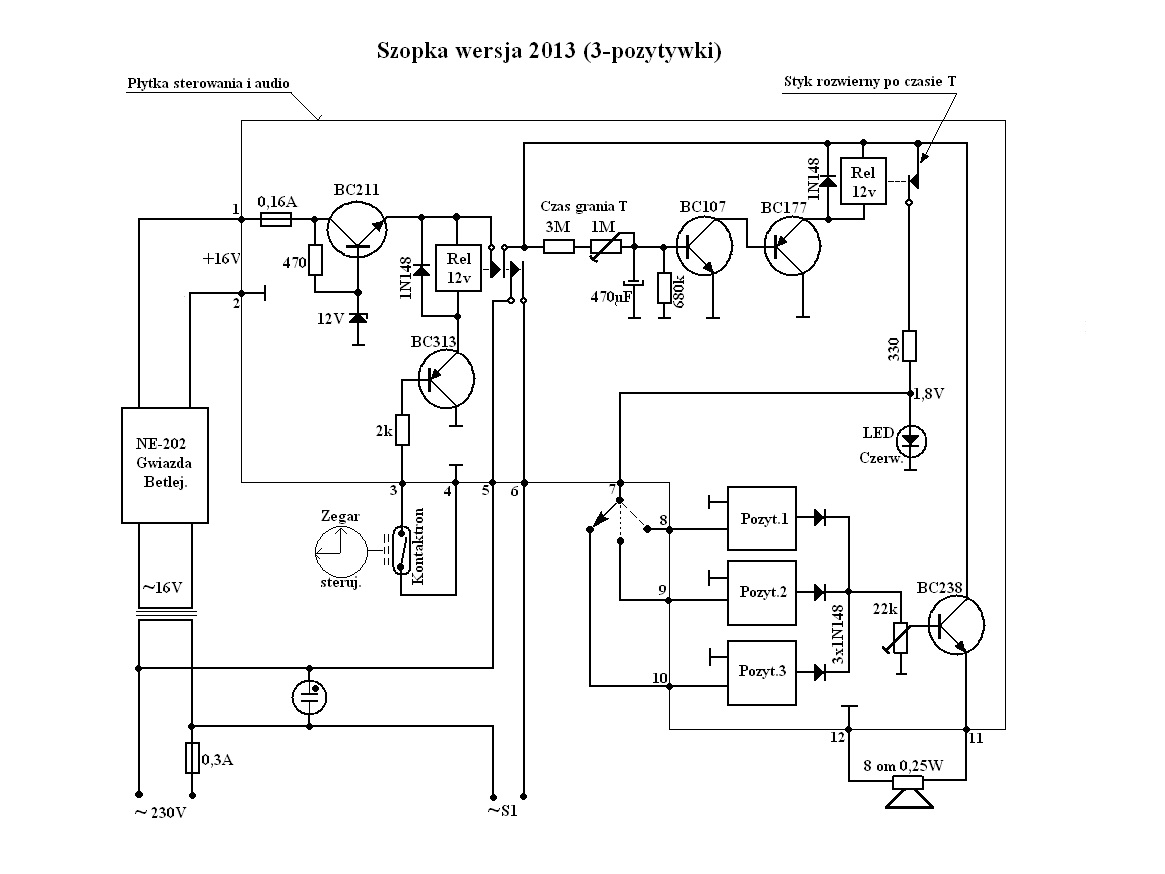
    Jestem 70+, i nie jestem elektronikiem, ale jeszcze trochę majsterkuję. Kilka lat temu zrobiłem dla wnuczek szopkę ruchomą, która odgrywa co godzinę kolędy (wykorzystałem pozytywki z kartek dźwiękowych). Pozytywek jest 3 i trzeba je wybierać ręcznym przełącznikiem. Proszę o pomoc w usprawnieniu sterowania pozytywkami tak, ażeby kolędy odgrywane były po kolei co godzinę w pętli.
    Czy do tego celu nie można by zastosować układu scalonego UCY 7490 ?. Bardzo proszę młodszych i zdolniejszych kolegów o pomoc i schemat.
    Wiem, że cały ten mój układ można zastąpić jednym mikrokontrolerem Atmega, ale nie chciałbym już zmieniać mojego układu, który działa dobrze kilka lat, a ja nie mam ochoty na naukę programowania w języku C.
    W załączeniu obecny schemat. Elementem sterującym jest budzik, do którego wskazówki minutowej przykleiłem magnes. On co godzinę zwiera kontaktron na około 5 minut. Czas grania pozytywek można regulować oddzielnie.
  • REKLAMA
  • #2 15986496
    anders11
    Poziom 30  
    Układ7490 jest serii TTL i wymaga dodatkowego zasilania 5v
    Lepiej zastosuj rejestr przesuwny w technologii CMOS
  • Pomocny post
    #3 15987083
    rb401
    Poziom 39  
    Stanys napisał:
    ażeby kolędy odgrywane były po kolei co godzinę w pętli.


    Pozwolę sobie zaproponować pewne rozwiązanie, które moim zdaniem minimalnie ingeruje w to co już isnieje, skoro działa bez zarzutu.
    Może być w formie osobnej płytki połączonej kabelkami z istniejącą konstrukcją.
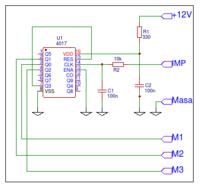
    Moja propozycja to zastąpienie przełącznika tranzystorami MOSFET, a jako licznik do trzech użyłbym układu CMOS 4017 (tak jak już tu ogólnie sugerował kolega anders11). Części łatwo dostępne i tanie.


    Najpierw przełącznik:

    Automatyczne sterowanie pozytywkami w szopce - jak użyć układu UCY 7490?



    Edytuj

    Tranzystory mogą być BS170, 2N7000 (chyba najtańsze), bs107 i pewnie dużo innych typów. Wybrałem takie w wygodnej obudowie TO92.

    Ogólnie mają oporność w stanie włączenia rzędu kilku do kilkunastu omów, tak że nie spodziewam się by to przeszkadzało pozytywkom.
    Najwyżej, jeśli by nie podobała się im oporność na zasilaniu, to można by dodać kondensatory np. 100nF na zaciskach zasilania pozytywek.




    Licznik:

    Automatyczne sterowanie pozytywkami w szopce - jak użyć układu UCY 7490?



    Edytuj

    Podłączenie:
    +12V musi być cały czas (nie przez przekaźnik). Czyli wzięte np. z emitera tranzystora BC211.

    M1 do M3 idą prosto na bramki tranzystorów mosfet.

    IMP wejście licznika, proponowałbym na kontaktron (punkt nr 3).

    Co do wartości elementów.
    Kondensator na zasilaniu 4017 (C2) uważam za szczególnie ważny, szczególnie że w układzie są przekaźniki (potencjalne źródło zakłóceń). Wartość opornika R1 mało krytyczna (może być więcej). 4017 jak i bramki MOSFETów pobierają bardzo mały prąd.

    Ważny jest układ C1 R2. Od niego zależy czy licznik nie będzie przeskakiwał o kilka pozycji zamiast po jednej na impuls. Gdyby zaistniała taka sytuacja można zwiększyć C1. Wartości na schemacie to tylko moje szacunki.
  • REKLAMA
  • #4 15987392
    Stanys
    Poziom 9  
    Dziekuję koledze RB401 za wyczerpującą odpowiedź i schemat. Wszystko jest dla mnie zrozumiałe.

    Do kolegi anders11: Proszę o rozwinięcie co to jest rejestr przesuwny?
    Jeśli chodzi o zasilanie układu TTL napięciem +5V , to nie widzę żadnego problemu, a zastosowanie UCY7490 może byłby łatwiejszym rozwiązaniem do wykonania.
    Czy mógłby kolega zaproponować jakiś schemat?
  • #6 15987853
    rb401
    Poziom 39  
    Stanys napisał:
    zastosowanie UCY7490 może byłby łatwiejszym rozwiązaniem do wykonania.


    Gdyby się bardzo upierać przy zastosowaniu 7490 to owszem, da się.
    Ale pomimo tego że o ile sam układ 7490 łatwo jest skonfigurować do liczenia do trzech, to moim zdaniem, skomplikowała by się część dekodująca wyjście licznika i realizacja przełącznika. W tym kwestia dostosowania poziomów napięć TTL do reszty układu.

    A kostka 4017 nie dość że tu pasuje zasilaniem i poziomami logicznymi, to jeszcze jest na tyle sprytna że zawiera licznik i dekoder w jednym.
  • REKLAMA
  • #7 15988542
    Stanys
    Poziom 9  
    Przyznam się,że upierałem się za zastosowaniem UCY 7490 ze względu na to ze posiadam ich kilka sztuk i po zapoznaniu się z aplikacją, wydawało mi się że to jest najprostsza droga do celu. Niestety nie potrafię skonfigurować licznika do liczenia do 3 i pracy w pętli. Jestem "za cienki". Teraz dowiaduję się, że potrzebny jest jeszcze dekoder. Myślałem że 7490 ma kilka wyjść, które przez dzielnik napięcia można połączyć z zasilaniem pozytywek około (1,5 V).
    W każdym razie bardzo serdecznie dziękuję kolegom za fachową pomoc i cenne uwagi.
    Będę próbował zbudować układ zaproponowany przez kolegę RB401. Mam jeszcze jedno pytanie: Jaki poziom sygnału powinien być na wejściu układu 4017 ?
    Na razie temat uważam za zamknięty.
  • REKLAMA
  • Pomocny post
    #8 15988863
    rb401
    Poziom 39  
    Stanys napisał:
    Myślałem że 7490 ma kilka wyjść, które przez dzielnik napięcia można połączyć z zasilaniem pozytywek około (1,5 V).


    Też o tym myślałem. Bo akurat jak 7490 liczy do trzech, to daje na wyjściach stany "00","01","10"... . Czyli dwie pozytywki można na wprost z tych dwóch sygnałów załatwić a do trzeciej dorobić układ który da zasilanie jak "00".
    Ale dochodzi przecież ten układ czasowy od długości grania, który by trzeba również jakoś powiązać z zasilaniem pozytywek, a zasilania 7490 nie można przecież wyłączyć.
    Tak że jakby nie kombinować, to na 7490 robi się pod górkę.


    Stanys napisał:
    Jaki poziom sygnału powinien być na wejściu układu 4017 ?


    Przy tych scalonych wejściowe poziomy logiczne odnosi się do wartości zasilania.
    W przybliżeniu "0" to mniej niż 1/3 zasilania a "1" to więcej niż 2/3 zasilania.

    Tak że jeśli tu w konkretnym przypadku mamy zasilanie 12V, to napięcia na wejściu tego licznika dla stanu "0" musi zejść poniżej 4V, a dla "1" musi być wyżej niż 8V.

    Jeśli weźmie się z kontaktronu, to "0" (zwarcie kontaktronu) będzie 0V a jeśli kontaktron puści, to będzie gdzieś powyżej 11V (bo po drodze jest cewka przekaźnika i złącze baza-emiter) czyli ze sporym zapasem spełnione poziomy logiczne 4017.
REKLAMA