logo elektroda
logo elektroda
X
logo elektroda
REKLAMA
REKLAMA
Adblock/uBlockOrigin/AdGuard mogą powodować znikanie niektórych postów z powodu nowej reguły.

Jak wzmocnić dźwięk? ATmega8, wzmacniacz audio LM386.

met94 18 Paź 2016 17:01 930 3
REKLAMA
  • #1 16003242
    met94
    Poziom 9  
    Witam
    Generuje sobie melodyjkę przez timer2 działający w trybie fast PWM w mikrokontrolerze atmega8. Ogólnie dźwięk jest bardzo cichy wiec kupiłem wzmacniacz audio lm386 i już było o wiele lepiej ale dalej nie wystarczająco. Dlatego kupiłem drugi taki sam wzmacniacz ale teraz już nic nie słychać.

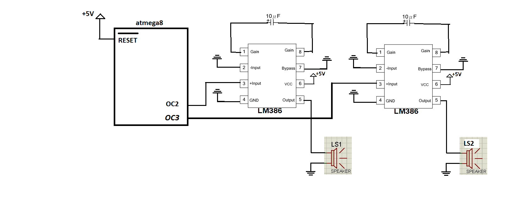
    Schemat:
    Jak wzmocnić dźwięk? ATmega8, wzmacniacz audio LM386.
    LS1 gra, a LS2 już nie.
    Mógłby mi ktoś wytłumaczyć czemu się tak dzieje i jak to naprawić?
  • REKLAMA
  • #2 16007370
    wtełek1
    Poziom 14  
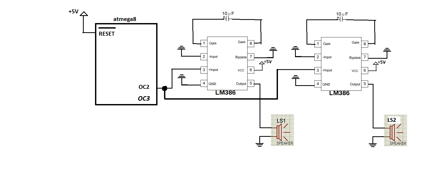
    Nie możesz podawać synału wyjściowego ze wzmacniacza na wejście drugiego wzmacniacza.

    Sygnał wejściowy jest bardzo mały a sygnał wyjściowy jest dużo większy. Doprogramuj drugie wyjście audio w atmedze bądź połącz oba wejścia wzmacniaczy.

    Narysowałem Ci dwa możliwe rozwiązania tego problemu (w programowanie nie wchodzę bo nie umiem i nawet nie znam podstaw, jednak pomoże Ci to rozwiązać problem)
    Jak wzmocnić dźwięk? ATmega8, wzmacniacz audio LM386.

    Jak wzmocnić dźwięk? ATmega8, wzmacniacz audio LM386.

    PS. Czemu na schemacie nie ma kondensatorów od bypass i elektrolitu szeregowo z głośnikiem i jednym równolegle do głośnika?
  • REKLAMA
  • #3 16007744
    JacekCz
    Poziom 42  
    Z Atmegi może wyjść dźwięk o napięciu międzyszczytowym nawet i 3V, to jest dużo. To nawet niektóry mikro głośnik gra (może nie głośno, ale gra).
    Na pewno oprogramowanie daje jakąś konkretną amplitudę? Używasz (prawie) pełnego zakresu liczb?
  • #4 16008248
    Konto nie istnieje
    Konto nie istnieje  
REKLAMA