Witam.
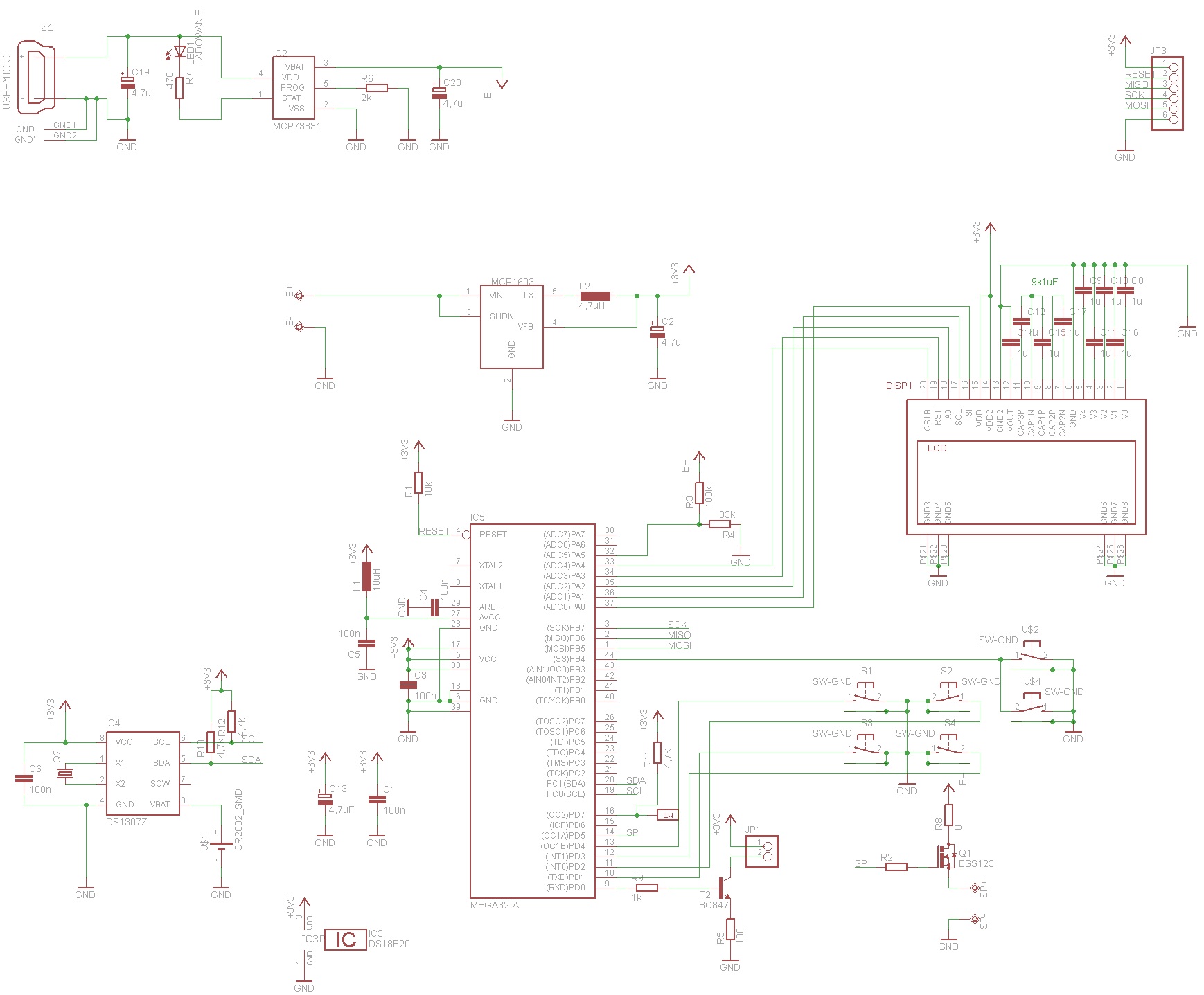
Atmega32 mierzy napięcie akumulatora Li-ion z którego jest zasilana poprzez MCP1603 3,3V.
Problem w tym że pomiary tego napięcia są strasznie nieliniowe. Np kiedy akumulator jest w pełni naładowany ok.4.2V procesor widzi już napięcie 4,6V kiedy napięcie spadnie do 4V wtedy procesor prawidłowo mierzy. Już przy napięciu na aku ok. 3,9V procesor mierzy 3.7V i odpowiednio więcej zaczyna zaniżać kiedy napięcie na aku spada.
Procesor korzysta w wewnętrznego napięcia odniesienia a dzielnik wejściowy to rezystory 100k wejściowy i 33k do masy.
Wartość napięcia jest tak wyliczana:
Wiem że przetwornik w atmedze jest nieliniowy ale u nie to trochę za duża ta nieliniowość.
Dlaczego tak jest?
Atmega32 mierzy napięcie akumulatora Li-ion z którego jest zasilana poprzez MCP1603 3,3V.
Problem w tym że pomiary tego napięcia są strasznie nieliniowe. Np kiedy akumulator jest w pełni naładowany ok.4.2V procesor widzi już napięcie 4,6V kiedy napięcie spadnie do 4V wtedy procesor prawidłowo mierzy. Już przy napięciu na aku ok. 3,9V procesor mierzy 3.7V i odpowiednio więcej zaczyna zaniżać kiedy napięcie na aku spada.
Procesor korzysta w wewnętrznego napięcia odniesienia a dzielnik wejściowy to rezystory 100k wejściowy i 33k do masy.
Wartość napięcia jest tak wyliczana:
Kod: VB.net
Wiem że przetwornik w atmedze jest nieliniowy ale u nie to trochę za duża ta nieliniowość.
Dlaczego tak jest?
